Stranica: 1/2.
2sc1775 zamjenski

Postano:
10 vel 2013, 12:14
Postao/la Khadgar2007
Tražim zamjenu za mali niskošumni bipolarac iz naziva,jer je dotični rijetka biljka i poznanik koji bi radio jedno hibridno pojačalo nigdje ga ne može naći. Nisam našao ništa pametnoga od sličnih jer ovaj ima hfe od 400 do čak 1200 a one koje sam našao njima je hfe daleko manji od tog broja.
Re: 2sc1775 zamjenski

Postano:
10 vel 2013, 12:31
Postao/la davorin
Ukoliko napon između kolektora i emitera nije veći od 40V. dobar bi bio BC414C.
Re: 2sc1775 zamjenski

Postano:
10 vel 2013, 12:45
Postao/la Khadgar2007
Eh to je sada druga stvarčica mogu da stavim šemu pa da netko tko bolje poznaje materiju vidi jel može ići neki tranzistor sa Vce 40V.
Re: 2sc1775 zamjenski

Postano:
10 vel 2013, 12:59
Postao/la davorin
Khadgar2007 je napisao/la:Eh to je sada druga stvarčica mogu da stavim šemu pa da netko tko bolje poznaje materiju vidi jel može ići neki tranzistor sa Vce 40V.
Većina BC414C radi i na Vce>50-55V, a neki su stabilni i na 60V, ali sam 40V naveo kao orijentacionu vrijednost.
Re: 2sc1775 zamjenski

Postano:
10 vel 2013, 13:30
Postao/la grunf
na tom mjestu će raditi bilo koji NPN npr. BC547, njegova kvaliteta neće utjecati na sam zvuk pojačala, nadam se samo da se ne koriste IRF kao izlazni
edit, ali ipak je poželjno da je s oznakom C (BC547C)
Re: 2sc1775 zamjenski

Postano:
10 vel 2013, 13:52
Postao/la Khadgar2007
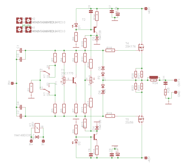
Evo slike, zaboravio sam da imam šemu u Eagleu. Dobro nema vrijednosti elemenata ali problematični tranzistor je onaj u "sredini" spojen na lijevi trimer.

- slika.png (52.58 KiB) Pogledano 9187 put/a.
Re: 2sc1775 zamjenski

Postano:
10 vel 2013, 14:14
Postao/la davorin
Na mjestu gdje se nalazi tranzistor 2SC1775 mogu raditi BC413C i BC414C bez opasnosti od proboja, kao i većina NPN tranzistora s dovoljnim(velikim) pojačanjem.
Re: 2sc1775 zamjenski

Postano:
10 vel 2013, 14:44
Postao/la ilimzn
Opet je netko izabrao shemu koja mu se cinila bas zgodnom a ima ovako na prvi pogled barem 2 greske.
Prvo, taj dio s 2SC1175 je posve nepotreban, i vjerojatno je 'naslijedjen' s nekakve sheme koja ne koristi lateralne MOSFETe. I k tome je bez ikakvog dobrog razloga stavljen taj tranzistor, kad bi valjda stotine chipoteka tipova dobro radile, a onda je na kraju sve skupa dodatno zasr... zeznuto nainom na koji je spojen trimer, tako da ako prekine klizac, kao npr. tokom okretanja, sve ode u dim. I nemojte sad pricati da treba staviti kvalitetni trimer, nego treba shemu napraviti kako treba.
Drugo, relej je spojen tako da sklop u jednom polozaju ne radi, ili u drugom, i dalje ne radi.
Trece, dodavanjem source otpora na MOSFETe se dosta veliki izlazni otpor pojacala dodatno povecava a ne postize se nista pozitivno. To sto su dva (dam se okladit da pise da ih treba spojiti nasuprot radi ponistavanja induktiviteta ili neka slicna glupost) me navodi da zakljucim da je izvjesni Andrea Cuifolli imao tu svoje prste, iako bi bolje za njega i sve nas bilo da iste te prste cianofiksom sebi zalijepi za ocne kapke.
U drugoj temi imas Grunfov hibrid s lateralnim MOSFET-ima, koji su bez problema zamjenjivi s ovima na ovoj shemi, Grunfov izlazni stupanj je tocno ono sto bi ovaj na shemi trebao biti, a nije.
Re: 2sc1775 zamjenski

Postano:
10 vel 2013, 14:59
Postao/la sonny
Re: 2sc1775 zamjenski

Postano:
10 vel 2013, 15:04
Postao/la Khadgar2007
E hvala Davorine. Možda ove godine i vidite taj hibrid na Triode Festivalu. Kada sam dobio šemu da napravim pcb nisam dobio vrijednosti elemenata u ulaznom stupnju ali na šemi se vidi da je riječ o SRPPu sa PC(C)88 i da je B+ 138V.