Eto jos jednog nastavka...
Ovaj puta pozabavimo se problematikom circlotrona kao topologije. kako ona uopce nastaje, koja je tu logika?
Circlotron se bazira na bilo kojem od dva klasicna spoja, zajednicka katoda, ili slijedilo. Zanimljivo je, da zapravo u oba slucaja, radi jednostavnosti pobudnog stupnja, na kraju nastaje jednak sklop. Za pocetak, nacrtajmo pentodu sa svim potrebnim naponima, kako bi se uspostavili radni uvjeti s onog prvog pentodnog grafa:

- Mini_OTL_genesis_1.gif (6.02 KiB) Pogledano 8943 put/a.
Na shemi iznad je 'u zraku' spojena pentoda, s naponom anoda-katoda priblizno 90V (u stvarnosti je napon Uak umanjen za pad napona na trosilu, koje je oznaceno kao 24 ohma), napon G2 je 190V, napon G1 je jednak odabranom prednaponu od -17V. Svi se naponi dobivaju posve nezavisnim izvorima, sto omogucuje da je izvor napona Ug2 direktno spojen izmedju katode i G2, i posve neovisan o svim ostalim naponima i strujama. Napon anodnog kruga je spojen preko trosila od 24 ohma i na njemu stvara neki pad napona. No, kako je struja kroz anodu kod pentode priblizno konstantna bez obzira na anodni napon (iznad odredjenog minimuma), pretpostavit cemo da pad napona na trosilu ne utice na anodnu struju, koju smo prije odabrali - iz grafa za Ug2=190V, ocitamo za Uak~90V i Ug1=-17V da je Ia oko 200mA. Izvor prednapona G1 je spojen izmedju katode i G1, i kao takav neovisan o svim ostalim naponima i strujama. Uz datu struju anode, koja je jednaka struji trosila, na trosilu bi se pojavio staticki (istosmjerni, DC) napon od 24x0.2=4.8V, sto je tipicno za bilo kakav SE spoj, kao sto je i ovaj.
Vazna napomena - namjerno nije nigdje nacrtana masa ili bilo kakva referentna tocka, a otpor 24 ohma je mogao sasvim lako zamijeniti mjesto s anodnom 'baterijom' sto uopce ne mijenja relevantne napone i struje. Isto tako nije ucrtan nikakav izvor signala, sto zapravo znaci da je ulazni signal jednak nuli. Ovo sam namjerno napravio, tako da bude od pocetka jasno da ne forsiram nikakvu zajednicku tocku, i da ovo trenutno nije ni spoj zajednicke katode, ni slijedilo - samo pentoda s uspostavljenim radnim uvjetima.
Kada bi ovaj spoj pretvorili u pojacalo, dodavanjem ulaznog napona (npr. u seriju s prednaponom G1)m uspostavom neke referentne tocke, i proglasavanjem napona/struje kroz trosilo 'izlaznom velicinom', imali bi problem spomenutih 4.8V DC na trosilu, sto bi u nasem slucaju bio npr. zvucnik. Buduci da pojacala slijede pravilo da je izlazna velicina konstanta (koju zovemo pojacanje) puta ulazna velicina, ocekujemo da za nulu na ulazu, dobijemo nulu na izlazu. Dakle, na neki je nacin potrebno taj DC napon na trosilu 'anulirati'. Postoje mnogi nacini, a jedan posebno zanimlniv za ovaj slucaj je spajanje trosila izmedju izlaza dva jednaka pojacala, u mosnom spoju. Buduci da se trosilo onda spaja izmedju tocaka jednakog potencijala, na njemu je DC potencijal nula, i time je problem sto se trosila tice, rijesen. Bitno za nas slucaj je, da se ponistavanje DC komponente postize pomocu jos jedne kopije istog pojacala.
Sto ako se umjesto izmedju tocaka istog napona, troslilo spoji tako da kroz njega teku iznosom iste, ali smjerom obrnute struje? Pokusajmo to nacrtati koristeci kopiju sheme pentode s uspostavljenim radnim uvjetima, tako da je nacrtamo do postojece, ali kao u zrcalu:

- Mini_OTL_genesis_2.gif (9.39 KiB) Pogledano 8943 put/a.
Buduci da imamo dvije jednake pentode s jednakim uvjetima rada, svi su naponi i struje isti, pa tako i struja kroz trosila, te pad napona na njima. Buduci da anodne struje gotovo ne ovise o naponu anoda-katoda kod pentode, kada bi se napon na trosilu nekako anulirao, anodne bi struje ostale prakticki iste, dakle, uvjeti rada pentode se ne bi promijenili.
Na slici se vidi da imamo jedno do drugog trosilo s jednakim iznosom anodne struje, ali suprotnim smjerom. Spojimo li ta dva trosila u jedno, suprotne struje anoda pentoda ce sada teci kroz jedno trosilo. One ce se medjusobno radi suprotnih smjerova oduzeti, a ukupna struja kroz trosilo ce biti nula. Buduci da je struja nula, tada je i napon na trosilu po ohmovom zakonu takodjer nula. DC napon na takvom zajednickom trosilu je dakle ponisten, napon anoda-katoda na obje pentode je sada veci za prijasnji pad napona na trosilu, konkretno 4.8V, no to ne mijenja jednakost anodnih struja, i sklop i dalje radi prakticki u istim uvjetima kao i prije. Reultat se vidi na shemi ispod:

- Mini_OTL_genesis_3.gif (6.51 KiB) Pogledano 8943 put/a.
Ponistavanje struja kroz trosilo (strkane linije) znaci da struja ne tece kroz njega, vec kruzi kroz dvije pentode i dva izvora anodnog napona, tako dugo dok su naponi Ug1 i Ug2 obje pentode isti. Taj kruzni tok struje je zapravo izvor imena Circlotron - "Circle" = engl. "krug". Suprotno ucestalo spominjanoj zabludi, ime ne potice od toga da se sklop moze nacrtati ako krug - u praksi je circlotron zapravo vrlo tesko nacrtti a da od prve bude jasno sto se tu dogadja, pogotovo u pentodnoj izvedbi. AKo se malo bolje pogleda, pentode i izvori anodnih krugova cine svojevrtstan mosni spoj, pri cemu je trosilo spojeno po dijagonali izmedju katoda - radi toga je circlotron zapravo vrsta mosnog spoja.
Prije nego krenem dalje, ovo je idealna prilika da se objasni spoj napajanja koji je dat u shemi cijelog sklopa OTL-a, medju prvim postovima. Tamo su naponi G2 dobiveni dodavanjem izvora serijski na vec postojece anodne izvore, zinosi napona sugeriranu da se radi o duplikatoru napona.
Na ovako pojednostavljenoj shemi, postaje jasno zasto je to moguce. Radi specificnog spoja circlotrona, po jedan anodni izvor se spaja izmedju katode jedne, i anode druge cijevi. Taj spoj na katodu 'suprotne' cijevi omogucava da na gornjoj shemi premjestimo izvor napona G2 s mjesta izmedju katode i G2, na mjesto gdje je serijski s anodnim izvorom, koji je vec spojen na katodu. Takav dodatni izvor je naravno onda umanjen za iznos izvora anodnog napona, dakle treba dodati onoliko napona koliko je napon G2 visi od napona anodnog kruga, ovdje je to 100V, da bi se uz napon anodnog kruga od 90V dobilo ukupno 190V za sto smo radili proracune.
Za klasicnije konstrukcije s izlaznim transformatorom, cesto se koriste cijevi koje su optimizirane za isti radni napon anode i G2 - kod tih cijevi nikakav dodatni izvor nije potreban, G2 se spaja na nasuprotni izvor anodnog napona. Ovo se tipicno odnosi na klasicnu verziju circlotrona s transformatorom, kakav je uostalom i inicijalno izveden i patentiran od strane firme Electrovoice.
Na zalost, ove 'klasicne' cijevi, koje su namjerno konstruirane tako da radi ustede mogu koristiti isti napon anode i G2, u pravilu nisu uopce upotrebljive za OTL, radi se o cijevima manjih strmina, za manje struje ali vece napone - radi toga bi bilo potrebno puno vise njih u paraleli, cime bi se gubici povecali na posve neprakticnu mjeru.
Rezultat premijestanja izvora je vidljiv na slici ispod, u koju su ucrtane i struje G2 - on vec podsjeca na shemu izlaznog stupnja cijelog pojacala, kada se pogledaju izvori napona:

Tu se jasno vidi da izvor anodnog napona mora biti za neki sitan postotak jaci, jer sada istovremeno sluzi i kao dio izvora napajanja za struju G2 - sada kroz njega tece i anodna struja, i struja G2. Isto tako je vidjliv i jedan problem svojstven pentodama - struja kroz G2 tece iskljucivo izmedju G2 i katode, i ne prolazi kroz trosilo. Kako je struja G2 u normalnom radnom podrucju pentode gotovo fiksan postotak anodne struje, imamo zapravo dio struje kroz katodu koja je sto se pojacanja tice, kompletno izgubljena u obliku topline. Ovo je ujedno i razlog zasto se za OTL ne koriste bilo kave pentode, cak niti uopce ne pentode, vec beam tetrode. Kod njih je u odnosu na klasicne pentode struja G2 znacajno manji postotak katodne struje, jer je fizicki mrezica G2 u sjeni mrezice G1, sto je potrebno za normalan rad takve cijevi. Smanjenje struje G2 je itekako dobrodosao popratni efekt, pogotovo kada uzmemo u obzir da ovdje tjeramo cijevi u atipicno visoke iznose anodne struje - svako smanjenje odnosa struje g2 i anode povecava nam uz fiksnu disipaciju G2, iskoristivi maksimum anodne struje - a za OTL, svaki mA anodne struje je dobro dosao.
Pogled na karakteristike PL504 pokazuje da s smanjenjem napona Uak maksimalna struja anode pada, a struja G2 raste, i to vrlo naglo. Postotak katodne struje koji otpada na G2 dakle naglo raste, a kako taj dio struje ne prolazi kroz trosilo, time naglo rastu i gubici. Pad napona Uak prema tom rezimu rada dogadja se kod maksimuma struje i napona na trosilu, sto znaci da svako ogranicenje u tom smsilu smanjuje raspolozivu izlaznu snagu i povecava gubitke. Kada se priblizavamo toj tocki na karakteristikama pentode, razmak izmedju limita disipacije G2 i disipacije anode se sve vise suzava, i na kraju prilicno naglo nestaje svaka rezerva - sto se na onom prvom grafu vidi kao spica omedjena svjetloplavim granicnim podrucjima.
Psotavlja se pitanje, moze li se struja G2 nekako zatvoriti kroz trosilo? Odgovor je da, i taj mod rada je opcenito poznat pod imenom ultralinear. On bi se u ovom slucaju lako dobio tako sto bi dodatni izvor 100V bio dodan na suprotni anodni izvor od onog na gornjoj shemi. Taj anodni izvor ima minus kraj vezan na suprotni kraj trosila za datu cijev, dakle, ne vise na katodu. Time se struja G2 za tu cijev zatvara kroz trosilo, ali ujedno napon na trosilu se u radu oduzima od napona G2, cime se uspostavlja jedna forma negativne povratne veze, koja je upravo po definiciji ono sto odredjuje ultralinear rezim rada - povratna veza preko napona G2.
U ovom slucaju je ona poprilicno jaka jer je kod cijevi tipa PL504 i srodnih, sposobnost G2 da odredjuje struju anode jako izrazena. Ultralinear mod se kod OTL-a u normalnim uvjetima upravo zato ne koristi, ta je NPV prejaka i uzrokuje prevelike gubitke u raspolozivoj struji kroz cijevi, puno vece nego sto je dobitak od struje Ig2 kroz trosilo. Ovo se lako moze vidjeti kada se usporedi maksimum struje kroz anodu PL504 pri Ug1-0V, za fiksni Uak, ali za npr. napon Ug2=190V i Ug2=170V - za 12% smanjenja napona Ug2, 16% se smanji maksimalna struja!
Postoji li neki nacin da se imaju i ovce i novci, tj. da se struja G2 zatvara kroz trosilo, a ne mijenja se Ug2? Pitanje je na mjestu, jer smo na prvom dijagramu u kojeg su na pentodne karakteristike ucrtani limti, vidjeli da struja G2 i disipacija G2 cine prakticki nepremostiv limit u sposobnosti OTL-a da tjera trosilo - a vec prije toga se s smanjivanjem napona A-K smanjuje struja anode (=trosila) i naglo povecava struja G2. Ne bi li bilo lijepo, kad vec mora doci do tog povecanja, nekako s njime nadoknaditi smanjenje struje anode, i time prosiriti dozvoljeno podrucje rada izlaznog stupnja, naravno, ne krseci zadane limite? Odgovor na to pitanje cu razmotriti kasnije, kada dodjemo do nacina regulacije napona G2 i podesavanja struje mirovanja cijevi. Za sada ostajem na jednostavnim konceptima, i krecemo dalje prema gotovom circlotron izlaznom stupnju.
Vratimo se dakle nazad na jednu zanimljivu poslijedicu cinjenice da struje kod circlotrona ne tece kroz trosilo kada je on u stanju mirovanja i korektno balansiran. Ako nema struje kroz trosilo, tada nema ni napona na trosilu, po ohmovom zakonu, U=I*R, u nasem slucaju 0=0*R. Iz toga zanimljivo proizlazi da u mirovanju uopce nije bitno ima li ili nema trosila i kojeg je ono otpora.
Buduci da smo odabrali rdnu tocku s negtivnim prednaponom G1, mozemo reci da je u praksi struja G1 u obje cijevi prakticki nula. To znaci da bismo teoretski mogli staviti u seriju s izvorima prednapona, bilo kakve otpornike, a a time ne bi promijenili radne uvjete cijevi.
Istovremeno, buduci da na trosilu nema napona, postaje svejedno na koji kraj, ili stovise, gdje bilo 'uzduz' trosila spojimo pozitivan kraj izvora prednapona. Buduci da je svugdje na trosilu isti potencijal (0V) a kroz izvore prednapona ne tece nikakcva struja (Ig1=0 - kada bi tekla, tada bi se ravnoteza struje u trosilu narusila) prednapon G1 ostaje jednak, i radni uvjeti ostaju isti.
Na slikama iznad su prikazana dva odvojena izvora prednapona, koja su ostatak od kad je sklop imao samo jednu polovicu. Bilo bi prakticno nekako imati samo jedan izvor pednapona, sto bi podrazumijevalo da moramo negdje za njega stvoriti zajednicku tocku izmedju obje polovice circlotrona. Ta se tocka donekle sama namece (o tome nesto vise rijeci u kasnijim nastavcima), i tako preslozen sklop se vidi na shemi ispod:
Ovdje je trosilo nadomjesteno s dva otpora od 510 ohma spojena u seriju, i na spoj izmedju, sto bi odgovaralo sredini trosila, su spojena oba izvora prednapona. Ucrtane su struje i naponi na sklopu u balansu. Iako je sada vec jasno da su se izvori prednapona mogli nadomjestiti jednim izvorom, ostanimo na trenutak pri ovakvom spoju.
Zasto su stavljeni otpornici bas te vrijednosti? Vrijednost je odabrana 'na konjski nokat' i njena uloga postaje jasna kada zamislimo da mijenjamo iznos izvora prednapona. Pretpostavimo da smanjujemo izvor prednapona prema nuli. Struje u anodama rastu, no kako su cijevi iste, te struje i dalje ostaju jednake, i struja kroz trosilo ostaje jednaka, a napon na njemu ostaje nula.
Sto ako krenemo u pozitivni napon G1? Umjesto da struja G1 ostane prakticki nula, ona pocinje rasti vec od malih negativnih napona. No, kako su cijevi iste, za iste prednapone struja Ig1 ima isti iznos, i na otpornicima stvara jednak iznos pada napona - radi kojeg obje katode postaju pozitivnije. Medjutim, kako u cijevi jednake, obje postaju jednako pozitivnije, i time je naponska razlika izmedju njih i dalje jednaka nuli. Za to vrijeme, polovice trosile u vidu otpornika od 510 ohma se nalaze u krugu sruje G1 i limitiraju njen iznos. Njihova je uloga prvenstveno da stvaraju zajednicku tocku za izvor prednapona (a i ulaznog napona, kako ce kasnije biti pokazano), a iznos je odabran tako da ne dolazi do naglog pada impedancije G1 pri pojavi struje G1, cime eventualan prelaz u pozitivne prednapone resetke nece biti popracen dramaticnim porastom izoblicenja radi opterecivanja ulaznog stupnja. Istovremeno, ta dva otpora u seriju trebaju cim manje smetati 'pravom' opterecenju, o cemu ce biti rijeci kasnije.
Na slici dolje se vidi slijedeci korak u pojednostavljenju sklopa, izvori prednapona su sada nadomjestein zajednim zajednickim izvorom:

- Mini_OTL_genesis_6.gif (10.04 KiB) Pogledano 8943 put/a.
Sve receno za sliku prije i dalje vrijedi, i bez obzira sto su sada obje resetke G1 spojene skupa, prednapon na njima je jednak, niti jedan drugi uvjet nije izmjenjen, sve su struje kroz cijevi iste, a napon i struja kroz trosilo je nula. Ako malo bolje procitate to sto sam upravo napisao, dosli smo do sheme koja zapravo predstavlja pojacalo, u stanju s ulaznim signalom nula: kada je napon izmedju resetki G1 nula, tada je i napon na trosilu jednak nula!
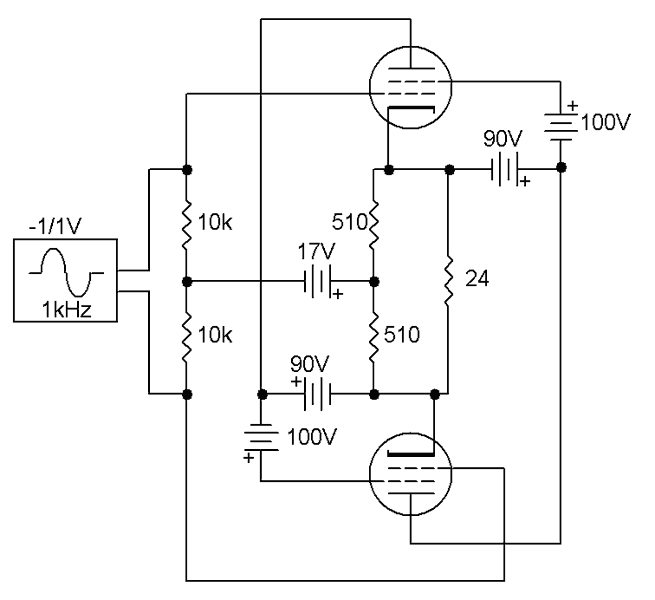
U slijedecem je koraku vec moguce nacrtati 'pravo' pojacalo:
Na pojednostavljenu shemu od prije, dodano je par elemenata:
Prednapon se spaja preko utpornika, koji ujedno formiraju diferencijalni ulazni otpor circlotrona. Generator koji je spojen izmedju G1 pentoda, predstavlja ulazni napon, i kao sto se vidi, i dalje nemamo nikakve referentne tocke - sklop je u potpunosti diferencijalan. Zelenom je bojom ucrtan Ig1, koji je u praksi vrlo nizak, prakticno nula, i tece kroz pentode i opterecenje. Prelaskom u pozitivni prednapon G1 se tok te struje mijenja, no o tome ce biti vise rijeci u kasnijim nastavcima. Prakticki sva struja iz generatora tece kroz otpore u seriju s prednaponskim izvorom, i njihov serijski spoj definira diferencijalni ulazni otpor sklopa. Poznato je da postoji limit maksimuma za ove otpore, jer struja G1 u stvarnosti nije nula. Circlotron ima tu prednost da mu je difeencijalni ulazni otpor dvostruko veci od vrijednosti pojedinog otpornika, sto je itekako pozeljno kada oni moraju biti niskih vrijednosti. Ovdje su ucrtane neuobicajeno niske vrijednosti, razlog tome je sto bolje odgovaraju stvarnoj situaciji kada je spojen ulazni stupanj, o cemu kad to dodje na red.
Na izlaz je u paralelu s mrezom otpora 510 ohma, kojima dobivamo zajednicku tocku za izvor prednapona, dodano 'pravo' trosilo, od 24 ohma. Trosilo je u odnosu na serijski spoj otpornika 510 ohma 40-ak puta manjeg otpora, sto znaci da kroz otpornike tece oko 1/40 izlazne struje, sto je minimalni gubitak s kojim se moramo pomiriti da bi mogli koristiti jedan izvor prednapona. Nuznost koristenja jednog izvora postat ce puno jasnija kad cu razradjivati ulazni stupanj. Taj gubitak se jos dodatno moze smanjiti povecanjem otproa od 510 ohma, no radi se o kompromisnim vrijednostima, i vise ce rijeci o tome biti kasnije. Buduci da sklop radi kao push-pull, eventualna pojava Ig1 se dogadja samo u jednoj polovici u datom trenu, pa je samo jedan od otpora 510 ohma u sreiju s Ig1, dok su kao 'kradljivci' struje opterecenja oba u seriju.
Ovime smo defacto dobili vec upotrebljivu verziju sklopa. Na njoj se cak i vidi otkud ponasanje slicno slijedilu, s obzirom da su dionice G1-K u seriju s ulaznim signalom, prema trosilu, no treba voditi racuna o svemu sto je receno o stvarnim naponima koji su potrebni na ulazu - samo manji dio ulaznog napona dopre do trosila, puno je veci dio potreban za upravljanje tokom elektrona kroz samu cijev.
Na shemi gore se po toku struje vidi da je izlazna struja zapravo razlika struja kroz polovice sklopa, cime je jasno da se radi o push-pull topologiji. Mnogi pokusavaju kapitalizirati renome SE pojacala, tvrdeci kako je circlotron mosni spoj dva SE pojacala - to je svakako tocno, no kada se bilo koji push-pull sklop transponira na odgovarajuc nacin, dolazimo do dva mosno spojena SE pojacala, sto znaci da se za bilo koje PP pojacalo moze reci da su to dva SE pojacala u mosnom spoju - drugim rijecima, radi se o cistom marketing-jeziku.
No, da se vratimo na temu - na kraju je data ista shema kao i gore, samo bez ucrtanih struja, da se sklop jasnije vidi, i ta je shema osnova izlaznog stupnja u pojacalo kojeg eto ovdje interaktivno konstruiram:
Do slijedeceg nastavka...
