
Pa, evo ga. Nije jos potpuno gotov (npr kutija nula bodova

Izvedeno je i napajanje druge resetke koje se moze postavit izmedju +60V i +280V a na to je jos dodan i staircase opadajuci signal kome se amplituda moze izabrat izmedju 0V i 250V stepenica. Seting se naravno postavlja u zavisnosti od odabranog DC napona druge resetke. Tako da se preko ovog tracera moze vrsit i multidrive upravljanje cijevi.
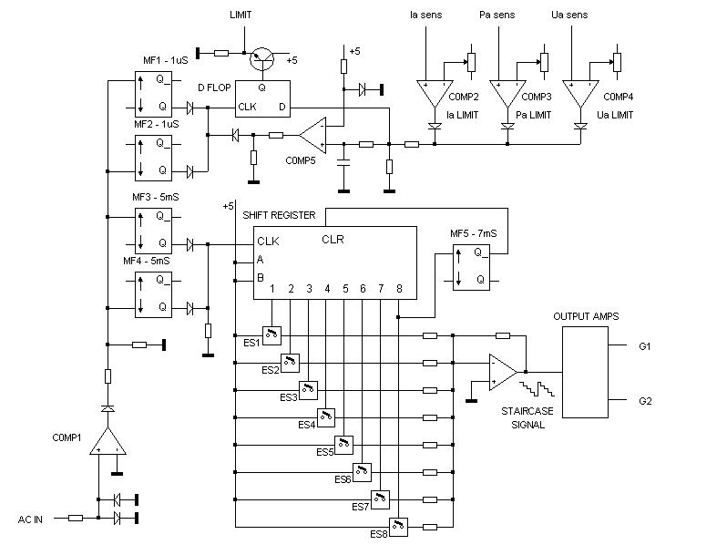
Posebna paznja je posvecena zastyiti cijevi pa tako instrument ima monitore za anodni napon, anodnu struju i anodnu disipaciju a njihova akcija ne dozvoljava da se prekorace odabrane vridnosti. Bas i ne znan da li ikoji tvornicki curve tracer tocno prati disipaciju a ovaj je jako lipo prati tako da se na ekranu jasno vidi hiperbola disipacije.
Vise o svim tim detaljima u narednim postovima a zasad samo par slika tracera samog i triodna i pentodna krivulja cijevi EL83. kako je tracer tek prekjuce stavljen u pogon a danas san vec na platformi

tracer
EL83 pentoda
EL83 trioda