mbl + svašta nešto

Ovdje možete objavljivati vaše radove

mbl + svašta nešto

PostPostao/la Rade » 12 ruj 2015, 09:27

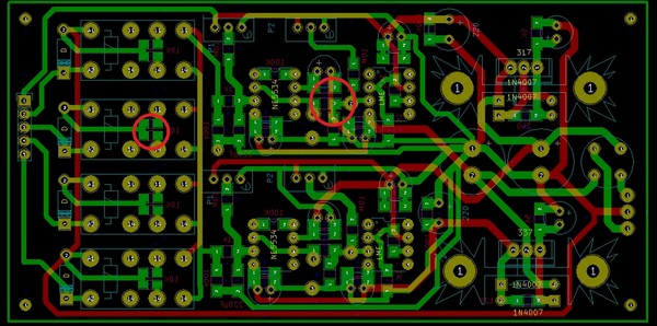
Klasičan predpojačivač koji se u originalu pojavio u Elektoru još u prošlom veku . Nakon toga su izlazile razne verzije pod raznim imenima .
U principu prednost ovog sklopa je u tome jer mu se potenciometar nalazi između dva OP , dok kod nekih verzija MBL stoji ispred preampa . Ovde je samo iskorišćena karakteristika OP da ima veliku ulaznu i malu izlaznu impedancu tako da se umanjuje uticaj potenciometra .
U vezi potenciometra ....ovde čak nije ni predviđen , nego preklopnik sa 24 položaja i to u svojoj po nekim drugima , najboljoj verziji spajanja .
Praktično se koristi verzija gde je jedan jedini otpornik fiksan i preko njega prelazi signal a ostali se menjaju i to oni otpornici koji vode signal na masu i nisu kritični .
Ovde je fiksni otpornik postavljen na štampi tako da signal uopšte ne silazi sa štampe nego u nekih 5-6 cm / relej i dva OP-a / , samo prođe preko releja i 2 OP-a .
Mislim da je to jedna od prednosti ovog preampa .
Drugi detalj je vezan za releje , tj da svi tog momenta ne korišćeni ulazi su preko otpornika od 10 koma spojeni na masu .....prednost je u tome da se stvara nepotrebna konfuzija sa prisutnim signalima .
Treća prednost je u tome da je sve skupa na jednoj štampi , tj i selektor ulaza sa relejima , preamp i stabilizator napona .

Ako neko pita kako radi , nemam pojma .....kada mi dođu štampe i polemim delove onda ću znati :mrgreen: .

PS ovde je korišćen KI-CAD kao program za štampe ......relativno je jednostavan i besplatan je i ima jedan problem . Praktično on generiše gerber fajlove ali ih poneki proizvođači ne prepoznaju . Bez obzira što u sastavu softwera postoji Gerber View , MORA da se koristi neki drugi koji može da generiše 274 fajl .
Procedura je sledeća .... sa Ki-cad generisati gerber file i onda u neki drugi Gerber View ubaciti gerber file od Ki-Cad- a a zatim ih memorisati u drugom formatu , recmo 274 .....e taj file prepoznaju skoro svi :)
Privitak/ci
MBL888.jpg
MBL888.jpg (95 KiB) Pogledano 15286 put/a.
Zadnja izmjena: Rade; 04 lis 2015, 20:32; ukupno mijenjano 1 put/a.
Rade
 
Postovi: 216
Pridružen/a: 05 srp 2013, 10:15

Re: mbl + svašta nešto

PostPostao/la elvis » 13 ruj 2015, 23:06

Koliko si ti ovih pločica baručio? Hebemliga i ja bi bar jednu !! Ja imam verziju sa potom na ulazu, no radio bi još jedan preamp za budući integrirani batomm za doma, pa velim ako postoji prostor za uskočiti sa bar jednom pločicom ribilježio bi se rado. Ne znam kako ti platiti, no smisliti ćemo nešto :)
Avatar
elvis
 
Postovi: 1484
Pridružen/a: 04 svi 2011, 14:38

Re: mbl + svašta nešto

PostPostao/la Rade » 14 ruj 2015, 07:16

Nema problema samo da je proverim u radu ...inače dok ovo ne stigne radim još jedan preamp za koji mislim da radi bolje .....ono muzikalniji je .....pa ću videti koji više odgovara za Batomm
Rade
 
Postovi: 216
Pridružen/a: 05 srp 2013, 10:15

Re: mbl + svašta nešto

PostPostao/la Rade » 06 stu 2015, 10:52

evo malo noviteta . Štampa ima 4 greške -----zato se i zove prototip :) i nisu velike , napajanje .
Zipovano je po dva snimka izobličenja i po dva odziva + sličica gotove štmpe u funkciji + konačno su urađeni poklopci za Batomm .
Androvera je po onoj poznatoj pesmi .

Što se tiče snimaka , oni nisu označeni ali jedan par je sniman sa kablom u LOOP-u a drugi preko predpojačala , sad koji kome pripada i nema veze :) .....mada se vidi .
Ovde fali treći snimak gde bi jedan kanal išao u LOOP a drugi preko predpojačala i gde bi se direkno videla razlika , mada i iz ova 4 snimka se vidi da je odziv dobar a izobličenja vrlo vrlo mala .
Upotrebljeni su OP NE 5534 kao prvi i LM 49710 kao drugi i nema nikakvih problema oko nameštanja ofseta .....trebao bi probati oba 49710 ali me mrzi , dobro je i ovako .

Treba još da postavim ispravljenu štampu koju sam već uradio .
Privitak/ci
mbl2.zip
(163.72 KiB) Preuzeto 1194 put/a.
mbl1.zip
(195.17 KiB) Preuzeto 1194 put/a.
Rade
 
Postovi: 216
Pridružen/a: 05 srp 2013, 10:15

Re: mbl + svašta nešto

PostPostao/la elvis » 10 stu 2015, 11:59

Evo tek sada stigoh pogledati, preko moba ne mogu dohvaćati zipane datoteke. Moram priznati kako sam sve rjeđe na računalo, ovo smartphonei su zbilja promijenili sve navike. Do nedavno mi je bilo teško zamisliti da ću se riješti starih PC kanti i da će mi laptop biti dovoljan, a sada i laptop uključujme rijetko, tablet i smartphone ga zamjeniše šaptom. Naravno ovo je sve na nekoj konzumentskoj dnevnoj osnovi, za bilo što konkretnije računala su nezamjenjiva.

Lijepo izgleda pločica, ali 4 greške na PS-u ttttttt.... he he he he. Izobličenja super extra. Ja doduše koristim AD opampe, Mislim da su 797. Što se tiče zvuka ja više nemam što tražiti, meni se čini da to radi više nego dovoljno dobro. Sve drugo bi bila lutanja bez potrebe... no naravno uvjijek ima bolje.
Avatar
elvis
 
Postovi: 1484
Pridružen/a: 04 svi 2011, 14:38

Re: mbl + svašta nešto

PostPostao/la Rade » 10 stu 2015, 14:33

U stvari , meni je trebala štampa za releje .....a i tri minute nakom pročitane Macoline PP sam odlučio da stavim predpojačalo više kao prilagođavanje impedancije nego predpojačivač .....i onda uz te dve stvari sam stavio i ispravljač .....realno to je neka ideja koju sam ja i ranije zagovarao jer taj spoj je super .....mali selektor , mali preamp i mali ispravljač , sve na jednoj štampi koja stane na zadnju stranicu .

Inače ovo može da radi i bez onih trimera kao klasičan spoj iz Elektora a može i kao takozvani MBL gde su stavili te trimere da izbegnu kondezatore na putu signala ..... jesi li uopšte primetio da nema kondezatora na liniji signala :) ....i ako bi postojala neka vera i sigurnost da u izvorima ima poneki kondezator , onda bi se mogao izbaciti i onaj na ulazu u Macolino pojačalo .
I da ponovim , nema nekakvih problema oko nameštanja offseta .

Što se tiče grešaka , njih sam već ispravio i pre nego što su stigle štampe , a na štampama je radio skalper i još ponešto . :mrgreen:

PS izobličenja gde su harmonici zgusnuti jedan preko drugog su od LOOP-a , dakle otkačen je preamp i ulaz izlaz spojen sa kablom na čijim krajevima je bio 3.5 mm džek .
Onaj drugi snimak gde su harmonici daleko prepoznatljiviji pripada preampu , dakle u liniji je bio preamp i levi i desni kanal .

Jedino logično objašnjenje boljeg rasporeda harmonika sa preampom je u tome da pream ima visoku ulaznu i nisku izlaznu impedancu , dok sama kartica u LOOP.u ima lošiji odnos tih impedancija ......u stvari zbog male ulazne impedance Macolinog pojačala je i stavljen ovaj preamp i po meni opravdava svoje postojanje jer ako se zanemari selektor , signal vrlo brzo pretrči ono malo štampe .
Rade
 
Postovi: 216
Pridružen/a: 05 srp 2013, 10:15

Re: mbl + svašta nešto

PostPostao/la elvis » 10 stu 2015, 16:37

Meni je taj zvuk line "Ala MBL" preampa sjeo na prvu. Pravo čudo ako se uzme u obzir da sam do nedavno bio okorjeli cjevaš. Kada sam probe radio sa TL071 offset se namješta duuuuugo, a sa Ad797 u tri sekunda. Da li postoje kritične razlike u zvuku između vulgaris i AD opampa, pa baš i ne, bar ja ne. Da li TL ima više šuma, pa baš i ne kritično više. Jedino mi žao što te AD platih švabi 400 kuna, a četiri TL su 1 euro svi zajedno he he he. Čak za te AD ne mogu tvrditi da su originali. Što se tiče konda na putu signala, da da znam to da ih nema, no iskreno kond na putu signala mi i ne smeta toliko. Sve dok ne mogu to slušno prepoznati boli me briga. Ne kažem da ne bi volio što manje istih na putu signala, no sa ESL sam shvatio koliko je stvari u zbilji u konačnici nebitno. Kako god okreneš ne možeš zaobići kond 100%, pa čak ako ga i zaobiđeš, sve završi na kondu bar prema visokotoncu, tako da ostatak od 18.500Hz u pravilu slušaš preko konda. Ja recimo ne ESL nemam kond, ali sam ESL je kond he he he he :)
Avatar
elvis
 
Postovi: 1484
Pridružen/a: 04 svi 2011, 14:38

Re: mbl + svašta nešto

PostPostao/la Rade » 10 stu 2015, 17:52

elvis je napisao/la:Meni je taj zvuk line "Ala MBL" preampa sjeo na prvu. Pravo čudo ako se uzme u obzir da sam do nedavno bio okorjeli cjevaš. Kada sam probe radio sa TL071 offset se namješta duuuuugo, a sa Ad797 u tri sekunda. Da li postoje kritične razlike u zvuku između vulgaris i AD opampa, pa baš i ne, bar ja ne. Da li TL ima više šuma, pa baš i ne kritično više. Jedino mi žao što te AD platih švabi 400 kuna, a četiri TL su 1 euro svi zajedno he he he. Čak za te AD ne mogu tvrditi da su originali. Što se tiče konda na putu signala, da da znam to da ih nema, no iskreno kond na putu signala mi i ne smeta toliko. Sve dok ne mogu to slušno prepoznati boli me briga. Ne kažem da ne bi volio što manje istih na putu signala, no sa ESL sam shvatio koliko je stvari u zbilji u konačnici nebitno. Kako god okreneš ne možeš zaobići kond 100%, pa čak ako ga i zaobiđeš, sve završi na kondu bar prema visokotoncu, tako da ostatak od 18.500Hz u pravilu slušaš preko konda. Ja recimo ne ESL nemam kond, ali sam ESL je kond he he he he :)


što se tiče OP ja sm bio naručio 20 LM ali sam naknadno video da nema pinove 1i 8 , pa naknadno naručim NE , pa ne vidim da ih nema u magacinu pa onda čekaj da dođu ......reko ako od sada pa na dalje bude i jedan problem ima da leti sve kroz prozor .....kad ono ništa , nije da sam baš tri sekunde nameštao ali ono potrebno vreme da izvrtiš par krugova jesam .

Zvučno ga još nisam probao , i nema potrebe , pa sam krenuo da to mehanički sve posklapam .....zvučno kako god radi biće dobro :)
Sada je problem napajanje za njih jer moram da kupim transformatore , jer mi se ne skida napon sa otpornicima a mislim da idem direkno sa 19 naizmeničnih volti na lm317 PREVIŠE .
Rade
 
Postovi: 216
Pridružen/a: 05 srp 2013, 10:15

Re: mbl + svašta nešto

PostPostao/la zmajz » 10 stu 2015, 17:54

Dobro, a šta vam je MBL??
zmajz
 
Postovi: 531
Pridružen/a: 05 svi 2011, 16:52
Lokacija: zagreb

Re: mbl + svašta nešto

PostPostao/la elvis » 10 stu 2015, 18:27

zmajz je napisao/la:Dobro, a šta vam je MBL??


Eve ga !! :)

image.jpg
image.jpg (30.94 KiB) Pogledano 14735 put/a.
Avatar
elvis
 
Postovi: 1484
Pridružen/a: 04 svi 2011, 14:38

Sljedeća

Natrag na Vaši radovi

Na mreži

Trenutno korisnika/ca: / i 12 gostiju.