Phoenix EL84-SE

Ovdje možete objavljivati vaše radove

Phoenix EL84-SE

PostPostao/la zuzi » 25 svi 2011, 17:20

Predcednik ŽKV se na današnji dan odlučio počastiti umjesto gledanja sleta slušanju ovog projekta (slike šaljem na zahtjev). Uh što volim stare prezrene lampe tipa ovog drajvera (slučajno TFK u origigi packungu).
Vintage EL84.gif
Vintage EL84.gif (10.53 KiB) Pogledano 11415 put/a.
Think pozitiv stay negativ
Avatar
zuzi
 
Postovi: 387
Pridružen/a: 04 svi 2011, 10:52

Re: Phoenix EL84-SE

PostPostao/la zuzi » 25 svi 2011, 17:21

Eh da, izlazna cijev nosi oznaku RR EL84. Nagradno pitanje - što znači ovo RR?
Think pozitiv stay negativ
Avatar
zuzi
 
Postovi: 387
Pridružen/a: 04 svi 2011, 10:52

Re: Phoenix EL84-SE

PostPostao/la Dean » 25 svi 2011, 17:29

Radio Rentgen (Niš)
Dean
 
Postovi: 1774
Pridružen/a: 05 svi 2011, 17:13

Re: Phoenix EL84-SE

PostPostao/la zuzi » 25 svi 2011, 17:43

Možeš izabrati nagradu (recimo jedan par ECH81). Znam da RR ke imaš.
Think pozitiv stay negativ
Avatar
zuzi
 
Postovi: 387
Pridružen/a: 04 svi 2011, 10:52

Re: Phoenix EL84-SE

PostPostao/la Dean » 25 svi 2011, 17:49

zuzi je napisao/la:Možeš izabrati nagradu (recimo jedan par ECH81). Znam da RR ke imaš.


Molim da se moja nagrada da prvoj ženskoj osobi koja gradi cjevaša, a nazove u slijedećih 10 minuta.. :lol: :lol:

Pogledat ću da li imam koju. Pa ako imam, onda nek se sačuva za nekog drugog...
Hvala. :D
Dean
 
Postovi: 1774
Pridružen/a: 05 svi 2011, 17:13

Re: Phoenix EL84-SE

PostPostao/la zuzi » 25 svi 2011, 17:55

@Dean
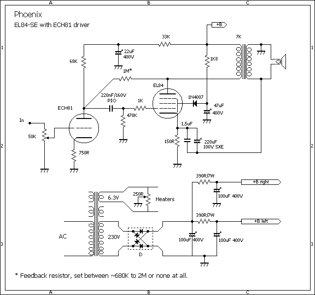
Obzirom da si nešto starih radija napabirčio, pogledaj ovu shemu gore i vidjet ćeš da je to vrlo slično Simfonijama, RIZovima a boga mi ima i takav zvuk. Momentalno je na ampu izlazni trafo točno takvih omjera (7k - 4 ohma), stvar je prikopčana na neke širokopojasne male Samsugove drajvere i stvar svira ..... ko nekad.
Think pozitiv stay negativ
Avatar
zuzi
 
Postovi: 387
Pridružen/a: 04 svi 2011, 10:52

Re: Phoenix EL84-SE

PostPostao/la ilimzn » 26 svi 2011, 01:24

zuzi je napisao/la:Predcednik ŽKV se na današnji dan odlučio počastiti umjesto gledanja sleta slušanju ovog projekta (slike šaljem na zahtjev). Uh što volim stare prezrene lampe tipa ovog drajvera (slučajno TFK u origigi packungu).
Vintage EL84.gif


Ajd napravi si uslugu i makni ovi 1N4007 koja ne sluzi nicemu suvislom, unatoc blebetanjima tipa koji je propagirao taj spoj na sve strane. Nije ovo UHF impulsna tetroda u modu sekundarna emisija samo sto ne krepam, pa da struja moze teci iz G2...
ilimzn
Iron Man
 
Postovi: 979
Pridružen/a: 05 svi 2011, 13:39

Re: Phoenix EL84-SE

PostPostao/la harkonen » 26 svi 2011, 07:38

Da zaista, nisam pratio što je lik rekao o potrebi za tom diodom? Koja joj je crna ne(svrha)?
I'm too old for this s...
Avatar
harkonen
 
Postovi: 2195
Pridružen/a: 04 svi 2011, 14:27
Lokacija: Bjelovar

Re: Phoenix EL84-SE

PostPostao/la zuzi » 26 svi 2011, 08:42

Čemu služi ta dioda nemam pojma, amp sam radio strogo po shemi. Amp svira, mjereni naponi su stabilni a znam i to da sam dva dana gruntao zašto mi jedan kanal ne radi. Jedan izlazni trafo je bio "malo krivo spojen" a to sam utvrdio nakon promjene svih elemenata od ulaznog jacka pa nadalje.... Sada je na redu PL 84 sa istim drajverom. Nadam se da je to o.k.
Think pozitiv stay negativ
Avatar
zuzi
 
Postovi: 387
Pridružen/a: 04 svi 2011, 10:52

Re: Phoenix EL84-SE

PostPostao/la LesFaul » 26 svi 2011, 09:25

zuzi je napisao/la:Sada je na redu PL 84 sa istim drajverom. Nadam se da je to o.k.


Ovo me interesira, pa molim Predcednika da po zavrsetku testiranja objavi potrebne prepravke na shemi.

Slijedece je pitanje, koja je svrha spajanja bypass capova preko sekundara OT na masu? Cemu "kompliciranje"? Nekakva povratna veza?
Hebeš ampa ak' je bez lampa!
Avatar
LesFaul
 
Postovi: 567
Pridružen/a: 06 svi 2011, 09:41
Lokacija: Sydväst

Sljedeća

Natrag na Vaši radovi

Na mreži

Trenutno korisnika/ca: / i 2 gostiju.