Edison je napisao/la:Meni je koristilo sto si ti vidio i napomenuo.
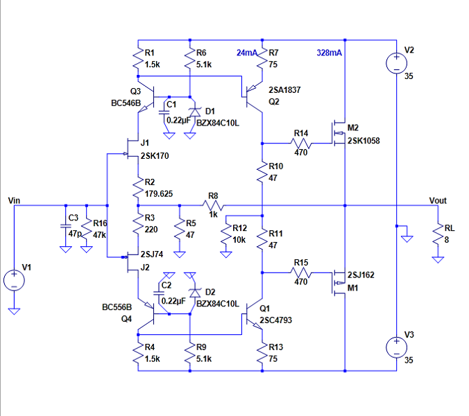
Vidio sam još nešto, već sam spomenuo, žice izlaza s pločice l/d kanala ka izlaznim konektorima. Kako se radi o putanjama izlaznih struja pojačala, nisu osobito osjetljive one same, već ono na što one mogu utjecati.Stoga ću predložiti alternativno rješenje, mada nisam uputpunosti siguran da je to dobro rješenje, odnosno bolje od postojećeg u tvom pojačalu.
U tvom ampu je na snazi odvajanje signalne i power gnd na oba kanala, pa stoga imamo dva power gnd i dva signalna gnd (derivirana iz power gnd preko dvaju 10R na samim pločicama), a u teoriji izlazne mase pojačala se uzimaju s lokalnog power gnd (kojeg tvore lokalni decoupling s elkosima(//filmovima), pa smatram da bi bilo bolje vod mase za svaki kanal uzeti s lokalnog power gnd svake pločice i uplesti s samim izlazom pojačala i spojiti na izlazne buksne/ DC zaštitu.
Dakle, trebalo bi ukloniti vezu (mislim da su u pitanju žice sive boje) između pločice glavnog napajanja i izlaznih buksni, te uplesti žice izlaza ampa i power gnd sa svake pločice do izlaznih buksni, sve ostalo ostaje kako je. Pritom se ni u kom slučaju izlazne mase na buksnama ne smiju spojiti, jer će to stvoriti petlju.
Naravno, sve gore uzeti s rezervom i sačekati poslanicu/blagoslov sv. ilimzn-a
