šta reći nakon sveg ovoga

,koju posluku porati
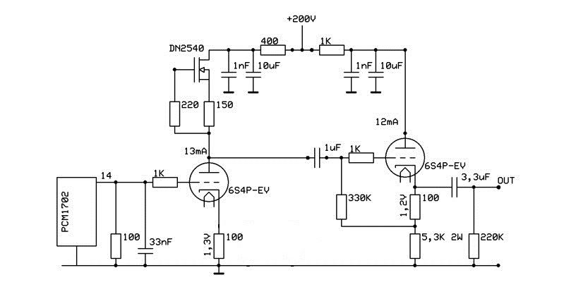
nego,da nastavimo temu,nakon sstrsatovih umirujućih rijeći u vezi onih čudnih sinoćnjih očitanja s scopa,jutros sam malo bockao sondom oko CS8414 i PMD100 i shvatio da je tome uzrok CS8414 ,ali samo na napajanju,dok mu je izlaz prema PMD100 skoro savršen pravokutnik,znači CS8414 šalje u napajanje nekakvu smetnju koja se prenosi dalje,malo sam se igrao s izborom keramika oko CS8414 i PMD100 i nešto sam popravio stvar , nešto je možda i zbog same pločice jer je ista napravljen na brzinu samo za test, a nešto i zbog šuma same digitalije kako kaže sstrsat
ovo mi da dalo poticaja da krenem u razvijanje nove pločice ,ali s CS8416 koji ima više digitalnih ulaza čime izbjegavam pločicu s relejima koju sam mislio napraviti i što je najbitnije može se spojiti na PMD100 ,ali će čitav DAC biti ograničen na 48kHz input sampling rate iako je CS8414. 192 kHz sampling rate,normalno 24 bitni ulaz će se pretvarati u 20bitni u PMD100 za PCM1702 i valjda će biti gotovo do festivala
s vama ću još nešto prodiskutirati o napajanju PMD100 i možebitnom izgledu pločice,eto zasad toliko
da se malo osvrnem na zvuk bez baypas kondezatora na katodi,iskreno iznenadilo me da je poajačanje ostalo isto,čak je i veće u oba slučaja izmjereno scopom i iznosi x44,nego moje mjerenje običnim instrumentom,što znači da smo za test mikrofonije 6s4p za sstrsata imali pojačanje od x1936,zbilja impresivno, sve ovo možemo zahvaliti CCS-u s DN2540 ,verzija s LM317+DN2540 pokazala je katastrofalne rezultate,verzija s bipolarnim tranzistorima isto nije za baciti ali vuče još dodatnih 10mA iz napajanja
sam zvuk je dobio na dubini,znači kond od 470uF i 1000uF su ograničavali taj donji dio spektra,pogotovo ovaj od 1000uF tako da tom kondu u ovom spoju uopće nije mjesto,eto kad nešto ne znaš naučiš i sam kroz praksu i pomoć forumaša

,zvuk je ovako zbilja bolji,puno topliji i dinamičniji,u što se sinoć uviria i Kaligula i jutros još jedan moj prijatelj koje se misli bili se učlania na forum
ispraviti ću shemu da više ne bude zabune
