
Djecki, najljepsa hvala za ovo napisano, cim mi se glava smanji u razumne gabarite i popijem kavu, ode probat prelemit sto se moze (i iskopat otpore)...
ne znam sto mi jucer bi, trenta luna, valjda
cuga po izboru, a rostilj u krugu 30m od kuce (moje)

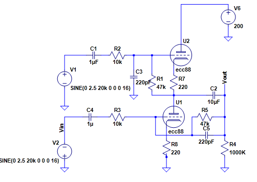
/edit - nasao sam i dvije ecc88 pa mogu probat, al prvo ove 6n6p jer njih imam vise od 2


.eh da, mozda davim... ali zbilja bi volio da mi netko ukaze na greske u onom racunu prije, bar da znam sto sam fulao? Pls? Natjerat se ic nesto ipak racunat je za mene u rangu natjerat konja da pliva ledjno, pa kad sam vec krenuo to radit, bar da znam ispravit di sam fulao

Tenkju
