Vertical FETs - vampiri ustaju iz mrtvih

Ovdje možete objavljivati vaše radove

Re: Vertical FETs - vampiri ustaju iz mrtvih

PostPostao/la ilimzn » 12 vel 2013, 13:21

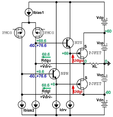
Evo malo slikovitije izvedeno kako se iz modificirane sheme slijedila prelazi u push-pull totem-pole slijedilo:

common_what5.gif
common_what5.gif (17.03 KiB) Pogledano 7705 put/a.


Originalna shema u gornjem lijevom uglu je precrtana tako da su Vdd i RL s desne strane. Za pusk-pull izvedbu potrebna su nam dva ovakva sklopa.
Slijedeci je korak, srednji stupac chema, zamjena mjesta RL i Vdd u gornjem slijedilu, sto zapravo pomice 'DC offset' ali ne mijenja nista sto se tice napona na RL. Sada je moguce stopiti gornji i donji RL, sto se vidi na shemama na desno (jedna malo drugacija transformacija bi rezultirala circlotronom). Da bi se osigurao push-pull rad, potrebno je jos okrenuti fazu jednog od ulaznih signala slijedila, to je napravljeno za gornje slijedilo - i time dobivamo shemu iz prethodnog mog posta. Eto je ponovo i ovdje:

common_what4a.gif
common_what4a.gif (14.03 KiB) Pogledano 7705 put/a.


Dodao sam i neke napone koji bi se tipicno pojavili u realnom sklopu, zelenom bojom. Vdd = Vop = Von = 60V, Vbias=8V. Plavom bojom su na drainovima MOSFET diferencijala oznaceni opsezi napona koji se pojavljuju za puni hod izlaznog napona, iz cega se moze dobiti ideja o potrebnim naponiva Vdp i Vdn. Crvenom bojom je oznacen Vdg VFET-a sto je zapravo ulazni napon u gornju i donju polovicu sklopa.
Sama komponenta Vbias + Vdd je zapravo 'strujni offset' koji se dobiva iz razlike struja (Ibias1)/2 - Ibias2, kao i na prosloj shemi. Naravno, vrijednosti otpora Rdgu i Rdgl te struja moraju biti odredjene tako da daju potrebnu DC komponentu i hod stuje u diferencijalnom driveru takav da na Rdgu i Rdgl stvara padove napona dovoljne za puni hod izlaznog napona (plave brojke). Isnose zapravo nije tesko izracunati - pogledajmo to kroz primjer clippinga. U tom je slucaju na jednom VFET-u napon priblizno nula, sto znaci da je VFET maksimalno vodljiv, i Vgs mu je nula ili blago pozitivan, tako da cak ide u rezim struje gate-a, dakle za primjer P-kanalnih izlaznih VFET-a, Vg ce biti nesto negativniji od Vs, cca reda velicine 0.5-0.6V. Istovremeno, suprotni VFET mora biti maksimalno iskljucen. Buduci da smo odredili vec prije da je iznos napona na Rdgu i Rdgl Vbias + Vdd u mirovanju (Vin=0), pri cemu jednake struje teku kroz Rdgu i Rdgl da bi se to postiglo, proizlazi da kod clippinga kroz jedan od Rdg otpora struja pada na 0, a kako imamo diferencijalni driver, sto naci da je zbroj struja kroz Rdgu i Rdgl konstanta, to znaci da je kod clippinga kroz onaj drugi otpor Rdg struja dvostruko veca, pa je dvostruko veci i pad napona, i iznosi 2 * (Vbias + Vdd), dakle 2Vbias + 2Vdd. U clippingu je upravo na tom VFET-u Vds=2Vdd, sto znaci da je Vgs=2Vbias, isto kao kod primjera u zajednickom source-u.

Ovdje jos treba primijetiti da izvedba slijedila za pogon gate-a VFET-a nije bez razloga takva kakva jest. Kada je na Rdg napon nula, cak i za Vds=0 (idealno vodljivi VFET) na emiteru pogonskog slijedila je napon negativniji od napona source-a VFET-a za iznos Vbe NPN tranzistora, sto je prakticno jednako padu napona u tom slucaju propusno polarizirane 'diode' koju cine G i S VFET-a, sto omogucava guranje VFET-a u rezim struje gate-a cime se drasticno smanjuje pad napona na njemu i povecava maksimalni izlazni hod (doduse po cijenu ulaza u nelinearni dio ulaznih kapaciteta). Osim toga, maksimalna struja u gate u rezimu struje gate-a je jednaka iznosu strujnog izvora Idrv, i naravno mora biti manja od najvece dozvoljene, cime se ujedno i stiti VFET. Struktura kanala (D-S) MNOGO VFET-a je izuzetno robusna za razliku od G-S diode. 9 od 10 krepanih VFETa s kojima sam imao posla imaju prekid G-S ili degradirane karakteristike radi prevelike struje G-S, a bez problema bi prezivjeli visestruko vece struje DS od dozvoljenog maksimuma, u vremenu potrebnom da se spale osiguraci u napajanju. Radi toga je ogranicavanje struje G-S presudno za robustan i pouzdan rad izlaznog stupnja s VFET-ima. Osim toga ovakva izvedba slijedila sprecava i duboko zasicenje NPN bipolaraca jer su maksimumi struje baze i emitera unaprijed odredjeni.

Pazljivi pogled na iznose napona oznacene zeleno pokazuje i ono sto je problematicno u stvarnoj realizaciji ovog sklopa - sto ako se Vop/Von, tj. na pojednostavljenim shemama lijevo, Vdd, mijenja? Buduci da driver podrazumijeva unaprijed odredjeni ili podeseni iznos Vdd, kako bi ga ukljucio u komponentu Vdg=Vin+Vbias+Vdd, svaka promjena Vdd se prenosi u Vds i time vraca sa 100%, ali ovaj puta pozitivne povratne veze u ulazni krug.
Primjerice, zamislimo da Vop ne iznosi 60V vec 61V. Buduci da se nista nije promijenilo u ulaznom krugu, na Rdgu i dalje postoji 68.6V pad napona, sto znaci da je Vds i dalje 68V. No, Vdd je sada 61V i ta promjena preko RL pokusava pomaknuti Vds gornjeg VFET-a prema istom tom iznosu, cime bi naponna source-u postao 61V, a razlika napona G-S sada vise nije 68-60=8V, vec 68-61=7V. Sjetimo se da je VFET 'depletion mode', tj. za manje napone GS je sve vise vodljiv. Drugim rijecima, struja kroz gornji i donji VFET vise ne bi bila jednaka i tocka izlaza bi se pomakla u plus, izlazni napon vise ne bi bio nula za ulazni signal jednak nuli. Ako bi se pak ista promjena dogodila na oba napona Vop i Von, izlaz bi ostao u nuli ali bi se povecala struja kroz VFET-ove, tj. povecala bi se struja mirovanja - i to ne za malo! Kako god da gledamo, promjene napona napajanja bi dakle mijenjale karakteristike izlaznog stupnja cak i uz spojenu globalnu povratnu vezu koja bi smanjila eventualni offset, no bilo kako bilo, napon napajanja bi modulirao izlazni napon unatoc ulaznom signalu - stocno ono sto ne zelimo ni u principu, iako bi prakticno puno veci problem bila velika modulacija struje mirovanja promjenom napona napajanja.
Da bi sve ostalo isto, driver bi morao jednako mijenjati struju kako bi se komponenta Vdd u padu napona na Rds ponasala jednako kao stvarni Vdd (dakle Vop ili Von, respektivno). Nesto vise o tome u slijedecem nastavku, no za sada kao rijesenje mozemo uzeti stabilizaciju napona Vdd. Tajje pristup i inace prilicno pozeljan jer se tim istim sklopovima moze osigurati korektno sekvenciranje napona napajanja da se osigura pojava bias napona prije nego sto se ukljuci napajanje izlaznog stupnja.

No, ipak cu malo nastaviti s analizom ovog problema da bi pokazao jednu jako bitnu stvar - da je ovakav sklop neprimjeren realizaciji s elementima s pentodnom karakteristikom, pogotovo onima s visokim strminama, tipa MOSFET ili jos gore bipolarni tranzistor, iz cega i slijedi zasto se u tim slucajevima upravo u praksi i koristi spoj zajednickog source-a koji je prikazan u prethodnim postovima.
Kljuc problema se upravo nalazi u tome da se promjena napona napajanja direktno prenosi u Vgs. Ovdje se treba prisjetiti jedne rijetko koristene definicije faktora pojacanja triode, mu. Konkretno, mu je odnos uticaja na struju kroz triodu gledano s G1 i gledano s anode. Pojednostavljeno, uticaj promjene Uak triode na Ik je mu puta manji od uticaja promjene Ugk na Ik. Za potrebe ove analize VFET se ponasa kompletno analogno triodi i vrijede ista pravila.
Bez da duljim analizu, za VFET u spoju zajednickog source-a promjena Vdd utice na struju VFET-a s faktorom ~gm/mu. Za spoj zajednickog drain-a, tj. slijedila, situacija je prilicno nezgodnija jer je taj faktor direktno gm, tj. strmina VFET-a. Tipicni mu za VFET ove kategorije je oko 10, no i gm je dosta zabrinjavajuci, reda >1A/V. No, ako stabiliziramo napajanje, cak i prilicno primitivni stabilizator ce smanjiti fluktuacije Vdd za faktor 100, cime se tipicna valovitost od par volti smanjuje na desetak mV, cime se toliko i modulira struja irovanja, koja je pak tipicno reda vise stotina mA, dakle sve skupa zadovoljavajuce radi, i znatno bolje od toga s malo vise truda datog izradi stabilizatora.
A kakva je situacija s tipicnim elementima s pentodnim karakteristikama? Tipican MOSFET za slicne napone i struje ima gm reda 3-4A/V a ekvivalen mu je reda nekoliko tisuca. Drugim rijecima, u spoju zajednickog source-a, uticaj Vdd na struju kroz MOSFET je reda 1 promil, dakle u praksi zanemarivo, no u spoju slijedila je 3-4A/V, pri cemu je tipicna valovitost napona napajanja cak i bez opterecenja 2-3V. Zamislite fluktuacije struje mirovanja od 8-12A :) - posve neupotrebljivo. Stabilizacija napona je naravno i dalje rijesenje no treba se potruditi za barem 3-4 puta bolji rezultat. U praksi ovakav sklop uopce ne bi mogao raditi bez stabilizacije napona jer je tipicna valovitost, pogotovo s opterecenjem, veca od opsega napona Vgs MOSFETa od potpuno nevodeceg do potpuno vodeceg (sa strujom daleko iznad dozvoljene) stanja.
A sto s bipolarcima? Tipicni bipolarci s dodanim emiterskim otporima (koji bi bili neizostavni) i dalje imaju strmine reda nekoliko desetaka A/V, za vece tranzistore ni trocifrene vrijednosti nisu nemoguce. Ekvivalent mu iznosi 4-5 cifrenu brojku. Dakle, u spoju zajednickog source-a, struje mirovanja prakticno uopce ne ovise o Vdd, pa moze biti posve nestabiliziran, a u spoju slijedila cak i uz stabilizaciju napona moze doci do promjena struje mirovanja vecih od zeljenog iznosa, sto znaci da je sklop cak i tako prakticki neupotrebljiv, a bez regulacije je u praksi nemoguc.
Pogledajmo reda radi i cijevi - strmina je ovdje tipicno reda velicine nekoliko desetaka mA/V po cijevi. No, tipicna aplikacija ovakvog sklopa je u OTL pojacalu, gdje ce tipicno biti nekoliko cijevi u paraleli (osim mozda u slucaju 6S33S u skrtoj izvedbi), no i tada pricamo o iznosima reda nekoliko stotina mA/V, sa prilicno velikim strujama mirovanja. I ovdje je mu pentoda vrlo visok pa spoj zajednicke katode s pentodama inherentno ima stabilnije radne uvjete, ali niti s triodama situacija nije toliko problematicna zbog relativno niskog gm i tipicno takodjer niskog mu (naime, rp, mu i gm su vezani pa se radi postizanja cim nizeg rp i viseg gm, mu ispada uvijek prilicno nizak, tipicno 2-4). Upravo radi ovakve situacije se obje verzije (common K i common A) mogu vidjeti u OTL-ima no u poluvodickoj tehnici (koja je danas vecinom posve neupoznata s VFET/SIT-ovima) prakticki se pojavljuje samo common source / emitter verzija, jednostavno zato jer je izvedba sa slijedilom u praksi toliko komplicirana da se ne moze izbjeci postavljanje pitanja o pouzdanosti i stabilnosti.
Teoretski, 'beskonacni' mu i visok gm bipolarca i MOSFET-a uz aplikaciju povratne veze rezultira u spoju zajednickog emitera/source-a s izlaznim otporom koji je prakticno jednak onom slijedila, no u praksi se tome moguce pribliziti jedino lokalnom NPV schade tipa a da se koliko-toliko jednostavno osigura stabilnost sklopa za prgavo opterecenje tipa zvucnik.
VFET verzija sama po sebi radi triodnih karakteristika ima 'ugradjeni shade' i osigurava pomak prema tom rezimu rada slicnijem slijedilu - za razliku od elementa s pentodnim karakteristikama gdje je izlazni je napon direktno ovisan o opteretnoj impedanciji, relativno nizak mu i rp kod VFET-a u praksi znaci da je izlazni napon tipicno 50% ili manje ovisan o opteretnoj impedanciji, i tim manje cim je opteretna impedancija veca, tocno obrnuto od pentoda - tako je situacija znacajno poboljsana u startu. No, relativno nizak mu cak ni uz 100% schade NPV (to bi bio sklop ekvivalentan tzv. anodnom slijedilu s triodom) ne uspijeva postici izlazni otpor jednak onom slijedila, no moze se tome prilicno probliziti (u konkretnom slucaju na oko 80-90%).
ilimzn
Iron Man
 
Postovi: 979
Pridružen/a: 05 svi 2011, 13:39

Re: Vertical FETs - vampiri ustaju iz mrtvih

PostPostao/la sstrsat » 13 vel 2013, 14:06

Dobra analiza Zeljko.
Nakon svega mogu se slozit da ce i gornji Pfet pokazivat karakteristike vrlo slicne slidilu. Pogotovo ca mi se jutrosnjim pogledom na shemu konacno ukazal detalj koji mi je izmical (ne kaze se bez vraga da je najbolje sakriveno ono ca je u visini ociju :lol: ). Dio sheme oko gornjeg Pfeta moze se gledat i ka Schadeizirani stupanj di je Schadeizacija ostvarena otpornikom Rdgu preko tampon NPN slidila a kako su svi otpori koje koje taj otpornik vidi na svom livom kraju (unutrasnji otpor Pmos diferencijala, dinamicki otpor CCSa i ulazni otpor slidila) bitno veci od njega onda ce i Schadeizacija bit gotovo 100 %-na. Barem na nizim frekvencijama.
Ka i mnogi elektronski sklopovi tako se i ovaj moze gledat i analizirat na vise nacina (meni je osobno draze taj detalj sheme gledat ka Schadeizirani stupanj) ali jasno da konacni rezultat mora bit jednak, barem dok su zakoni fizike na snagi :lol:

Tako da nekih nacelnih i principjelnih primjedbi vise niman i cak mislin da bi sklop mogal iskazat poprilican potencijal. Jedina, uvjetno receno, primjedba bi se odnosila na izbor "golog" NPN tranzistora ka slidila ispred Pfeta. Kako ovdi ipak silom prilika govorimo o konkretnim elementima (2SJ27 ka izlazni Pfetovi) onda mislin da triba vec u startu uzet u obzir njihove velike kapacitete. Tako da bi mozda bilo bolje umisto "golog" NPN slidila stavit ili darlington ili Nmos ili cak i Nfet (npr DN2540 u TO220 kucistu) iz razloga da se cim vise izbigne kapacitivno smanjivanje ulazne impendancije tog slidila na visim frekvencijama jer smanjivanje te impendancije bi dovelo do odredjene degradacije Schadea.

Sa moje strane svakako imas zeleno svitlo za nastavak razvoja ove koncepcije koja bi stvarno mogla iskazat znatan potencijal a ne bi pri tome tribala bit niti prekomplicirana za izvedbu. Da li ce u finalnoj izvedbi ampa (sa ukljucenom globalnom nfb petljom) doc do kakvih problema sa stabilnosti je za sada nemoguce rec jer ce to ovisit i o samoj fizickoj izvedbi zbog duzina vodova (induktiviteti) i zbog varijacija i nelinearnosti kapaciteta izlaznih Pfetova (razlike od primjerka do primjerka mogu bit itekako znatne) ali sve to bi uz nesto eksperimentalnog rada i mjerenja tribalo bit rjesivo kreiranjem kompenzacija na osnovi stvarnog stanja.
Krepat ma ne molat
Avatar
sstrsat
 
Postovi: 1745
Pridružen/a: 04 svi 2011, 18:21
Lokacija: Rijeka

Re: Vertical FETs - vampiri ustaju iz mrtvih

PostPostao/la ilimzn » 13 vel 2013, 16:07

sstrsat je napisao/la:Dobra analiza Zeljko.
Nakon svega mogu se slozit da ce i gornji Pfet pokazivat karakteristike vrlo slicne slidilu. Pogotovo ca mi se jutrosnjim pogledom na shemu konacno ukazal detalj koji mi je izmical (ne kaze se bez vraga da je najbolje sakriveno ono ca je u visini ociju :lol: ). Dio sheme oko gornjeg Pfeta moze se gledat i ka Schadeizirani stupanj di je Schadeizacija ostvarena otpornikom Rdgu preko tampon NPN slidila a kako su svi otpori koje koje taj otpornik vidi na svom livom kraju (unutrasnji otpor Pmos diferencijala, dinamicki otpor CCSa i ulazni otpor slidila) bitno veci od njega onda ce i Schadeizacija bit gotovo 100 %-na. Barem na nizim frekvencijama.
Ka i mnogi elektronski sklopovi tako se i ovaj moze gledat i analizirat na vise nacina (meni je osobno draze taj detalj sheme gledat ka Schadeizirani stupanj) ali jasno da konacni rezultat mora bit jednak, barem dok su zakoni fizike na snagi :lol:


Tako je, dapace kad se poigra covjek s raznim varijantama slijedila s transponiranim komponentama, moze se pokazati da je slijedilo ekvivalent 100% shadeiziranog spoj zajednickog source-a, s time da je povratna veza izvedena direktno naponski, onako kako je u originalu Schade prikazao princip, pomocu transformatora.

Tako da nekih nacelnih i principjelnih primjedbi vise niman i cak mislin da bi sklop mogal iskazat poprilican potencijal. Jedina, uvjetno receno, primjedba bi se odnosila na izbor "golog" NPN tranzistora ka slidila ispred Pfeta. Kako ovdi ipak silom prilika govorimo o konkretnim elementima (2SJ27 ka izlazni Pfetovi) onda mislin da triba vec u startu uzet u obzir njihove velike kapacitete. Tako da bi mozda bilo bolje umisto "golog" NPN slidila stavit ili darlington ili Nmos ili cak i Nfet (npr DN2540 u TO220 kucistu) iz razloga da se cim vise izbigne kapacitivno smanjivanje ulazne impendancije tog slidila na visim frekvencijama jer smanjivanje te impendancije bi dovelo do odredjene degradacije Schadea.


Ovdje sam se i ja puno dvoumio ali na kraju opet ispada prica nije par nego su dvije stvari :)
S bipolarcem, kojeg treba odabrati iz kategorije vrhunskih driver trannzistora, dakle s malim Cob, velikim i koliko je moguce konstantnim Beta, visokim Ft, prenos napona Rfgx na ulaz VFET-a je najkvalitetniji, tj s minimumom izoblicenja, ali mozemo ozbiljno zagrebati u podrucje gdje treba paziti na SOA graf. Nelinearnosti kapaciteta se pokazuju kao nelinearnosti struje baze slijedila, pa je pozeljno da u prethodnom diff. stupnju struje budu prilicno velike (*). S MOSFET-ima je problem sto im je strmina manja pa se karakteristika Vgs/Id prenosi u pogonski napon VFET-a. I ulazni kapaciteti im nisu zanemarivi, prilicno u veci od bipolarca. Dodatni problem koji se moze pokazati prilicno ozbiljnim je potreba da se ogranici maksimalni Vgs, pri cemu svaka forma diodnog limitera unosi prilicno pumutnje u rad diff driver stupnja i prenosi se na oba VFET-a. I opet iz svega toga proizlazi da struje diff drivera moraju biti dosta velike (*).
Depletion JFET tipa DNxxxx bas ne volim jer to zapravo nije monolitni element nego integrirani krug, s svojim idejama o kapacitetima i frekventnoj karakteristici. Iz slicnih razloga treba biti jako oprezan s bilo kakvim compound spojevima tipa darlington i sl. Sve mi se vise cini da u Yamahi nisu odabrali manji VFET kao friver samo zato jer drugo nisu imali :)

(*) Inace je pozeljno da struje u diff driveru budu dosta visoke jer se time MOSFET-i guraju u linearniji rezim rada s vecim efektivnim pojacanjem, plus ni njihovi kapaciteti nisu bas zanemarivi. Treba voditi racuna da ovako slozeno pojacalo ukupno pojacanje dobiva iz dva diferencijalna stupnja, i da se u startu gubi jedan dio pojacanja radi nesavrsenosti VFET slijedila. Ako se odlucimo na (MOS)FET-ove kao osnovu pojacanja u ta dva stupnja, nece se raditi o nekakvim ogromnim vrijednostima OLG-a, sto je jos jedan razlog da ono sto imamo na raspolaganju bude cim linearnije.

Sa moje strane svakako imas zeleno svitlo za nastavak razvoja ove koncepcije koja bi stvarno mogla iskazat znatan potencijal a ne bi pri tome tribala bit niti prekomplicirana za izvedbu. Da li ce u finalnoj izvedbi ampa (sa ukljucenom globalnom nfb petljom) doc do kakvih problema sa stabilnosti je za sada nemoguce rec jer ce to ovisit i o samoj fizickoj izvedbi zbog duzina vodova (induktiviteti) i zbog varijacija i nelinearnosti kapaciteta izlaznih Pfetova (razlike od primjerka do primjerka mogu bit itekako znatne) ali sve to bi uz nesto eksperimentalnog rada i mjerenja tribalo bit rjesivo kreiranjem kompenzacija na osnovi stvarnog stanja.


Ono sto mene tu zapravo najvise brine je problematika varijacije Vdd. OK, rijesivo pomocu stabilizacije napona napajanja, no i dalje spoj zajednickog source-a ima mu puta manji problem s time.
Inace postoji transpozicija sklopa koja omogucava da se donji VFET preslozi u klasicno slijedilo s referencom ulaznog napona na masi, cime se uticaj promjene Von na struju kroz njega smanjuje mu puta, no takva varijanta ne postoji za gornji Vfet.
Srecom, postoji jos jedna opcija - jedini sklop koji uticaj Vdd smanjuje mu puta a istovremeno ima izlazni otpor usporediv s onim slijedila, je circlotron, i tu je ujedno jedina transformacija sklopa gdje je gornja i donja polovica izlaza posve jednaka. No otome u slijedecim nastavcima kad nadjem vremena.
ilimzn
Iron Man
 
Postovi: 979
Pridružen/a: 05 svi 2011, 13:39

Re: Vertical FETs - vampiri ustaju iz mrtvih

PostPostao/la aparatusonitus » 13 vel 2013, 19:55

Nove vjesti is svijeta show-biza...
https://dl.dropbox.com/u/20665608/DiyAu ... 202415.pdf
http://www.diyaudio.com/forums/attachme ... s-2256.pdf

Zbog promjena radnog mjesta napokon imam normalno radno vrijeme, konačno spavam kao beba, tinitus mi se javlja samo na lijevom uhu, plaćica mi je značajno umanjena (a tražili su nekog sposobnog-WTF???), pa sam trenutno još na prvoj Željkovoj shemi od prije neki dan.
Avatar
aparatusonitus
 
Postovi: 234
Pridružen/a: 05 svi 2011, 21:08
Lokacija: Split

Re: Vertical FETs - vampiri ustaju iz mrtvih

PostPostao/la sstrsat » 13 vel 2013, 20:17

ilimzn je napisao/la:Ovdje sam se i ja puno dvoumio ali na kraju opet ispada prica nije par nego su dvije stvari :)............


Da, dileme postoje ali to je barem u ovom stadiju konstrukcije problem koji se moze temeljito razmotrit i tek nakon toga odabrat najoptimalniju opciju. Za sada (bez detaljnog razmatranja) ja bi se ipak odlucil za darlington. OK, ne bas "kopiju" darlingtona iz kucista nekog od njih nego takav di ce i prvi tranzistor imat svoj emiterski otpornik. Iako ovo dovodi do odredjenog, ne prevelikog, smanjenja ulazne impendancije takvog darlingtona ipak se tu dobiva dosta na stabilnosti i linearnosti rada


ilimzn je napisao/la:Ono sto mene tu zapravo najvise brine je problematika varijacije Vdd. OK, rijesivo pomocu stabilizacije napona napajanja, no i dalje spoj zajednickog source-a ima mu puta manji problem s time.


Brige stoje ali kako smo vec na pocetku diskusije stavili za prvi postulat da ce amp morat imat stabilizirano napajanje onda mislin da ipak nima nekog prevelikog razloga za brigu u tom aspektu. Mozda ce veca briga bit izbor struje mirovanja J27 jer on pokazuje i negativni i pozitivni temperaturni koeficijent zavisno od struje kroz njega tako da ja vise oko toga ocekujem "nagaznu minu". Mozda ce tribat uvodit i neku vrstu temperaturne kompenzacije biasa


ilimzn je napisao/la:Srecom, postoji jos jedna opcija - jedini sklop koji uticaj Vdd smanjuje mu puta a istovremeno ima izlazni otpor usporediv s onim slijedila, je circlotron, i tu je ujedno jedina transformacija sklopa gdje je gornja i donja polovica izlaza posve jednaka. No otome u slijedecim nastavcima kad nadjem vremena.


Da, circlotron je jedina potpuno simetricna opcija. Zapravo san i ja vec pripremil jednu (skoro gotovu) shemu circlotrona sa malo neuobicajenijim izvodjenjem okretanja faze ali je namjerno nisan postal da ne miniram ovo ca si krenul razvijat. A to kako san vec rekal bi moglo imat dosta potencijala koga ne bi bilo lose provirit na probnom model. Imas li u planu ca takvo slozit?
Krepat ma ne molat
Avatar
sstrsat
 
Postovi: 1745
Pridružen/a: 04 svi 2011, 18:21
Lokacija: Rijeka

Re: Vertical FETs - vampiri ustaju iz mrtvih

PostPostao/la ilimzn » 15 vel 2013, 03:22

sstrsat je napisao/la:Za sada (bez detaljnog razmatranja) ja bi se ipak odlucil za darlington. OK, ne bas "kopiju" darlingtona iz kucista nekog od njih nego takav di ce i prvi tranzistor imat svoj emiterski otpornik. Iako ovo dovodi do odredjenog, ne prevelikog, smanjenja ulazne impendancije takvog darlingtona ipak se tu dobiva dosta na stabilnosti i linearnosti rada


Pa, smanjenje impedancije samo po sebi nije toliko veliki problem s obzirom da ta impedancija vecinom (osim kapaciteta) zavrsi u paraleli s Rdg. Tako da je itekako velika prednost ako se dobije na linearnosti. Malo sam gledao po tome i cinim i se da bi se ca kmozda moglo bez toga ali jedna stvar bez koje se definitivno ne moze tu je tzv. baker clamp ili nesto slicno sto precava duboko zasicenje bipolarca.

ilimzn je napisao/la:Ono sto mene tu zapravo najvise brine je problematika varijacije Vdd. OK, rijesivo pomocu stabilizacije napona napajanja, no i dalje spoj zajednickog source-a ima mu puta manji problem s time.


Brige stoje ali kako smo vec na pocetku diskusije stavili za prvi postulat da ce amp morat imat stabilizirano napajanje onda mislin da ipak nima nekog prevelikog razloga za brigu u tom aspektu. Mozda ce veca briga bit izbor struje mirovanja J27 jer on pokazuje i negativni i pozitivni temperaturni koeficijent zavisno od struje kroz njega tako da ja vise oko toga ocekujem "nagaznu minu". Mozda ce tribat uvodit i neku vrstu temperaturne kompenzacije biasa


E tu je jako dobro imati tracer :)
Ne mogu jos detaljno kvantificirati temperaturni koeficijent ali vidi se i ta poziotivna komponenta ali je PUNO manja od MOSFET-a a pogotovo od bipolarca, i koliko sam mogao ispitati u impulsnom modu, izuzetno je nevjerojatno da se moze pojaviti termicki bijeg. Osim toga, VFET pokazuje neke odlike hiperbolicke klase AB, a i inace je 'preskocno' podrucje vrlo siroko, tako da je sve skupa puno majje osjetljivo na tocnost struje mirovanja. Mislim da ako ce kompenzacija biti potrebna, nece je biti posebno tesko implementirati.

Inace postoji i jedna podvarijanta ovdje diskutiranog sklopa koja jednostavno smanjuje uticaj Vdd na struju donjeg VFET-a mu puta, ALI na zalost potrebna transpozicija sklopa za gornji VFET je, barem koliko sam do sada radio na tome, jednostavno previse kompleksna i radi toga jer sadrzi aktivnu kompenzaciju potencijalno nestabilna.

ilimzn je napisao/la:Srecom, postoji jos jedna opcija - jedini sklop koji uticaj Vdd smanjuje mu puta a istovremeno ima izlazni otpor usporediv s onim slijedila, je circlotron, i tu je ujedno jedina transformacija sklopa gdje je gornja i donja polovica izlaza posve jednaka. No otome u slijedecim nastavcima kad nadjem vremena.


Da, circlotron je jedina potpuno simetricna opcija. Zapravo san i ja vec pripremil jednu (skoro gotovu) shemu circlotrona sa malo neuobicajenijim izvodjenjem okretanja faze ali je namjerno nisan postal da ne miniram ovo ca si krenul razvijat. A to kako san vec rekal bi moglo imat dosta potencijala koga ne bi bilo lose provirit na probnom model. Imas li u planu ca takvo slozit?


Pa gle, nisam zapravo nista krenuo razvijati, ovo je ipak samo diskusija pokrenuta onim sto je Ivo postao. Inace je interpretacija razlicitih sklopova na ovu temu dosta problematicna, jer ljudi cesto gledaju na temelju slike tipiziranog sklopa u glavi, umjesto principa rada sklopa, pa nekad nije lako prepoznati sto sklop tocno radi.
Inace, i dalje tvrdim da je circlotron najlogicniji... ali iskreno, ako se sjecas diskusije o OTL-u, to je inace najteze objasnjivi sklop jer se zapravo ne moze nikako nacrtati pa da je na prvu jasno o cemu se tu radi.
ilimzn
Iron Man
 
Postovi: 979
Pridružen/a: 05 svi 2011, 13:39

Re: Vertical FETs - vampiri ustaju iz mrtvih

PostPostao/la sstrsat » 15 vel 2013, 15:04

ilimzn je napisao/la:Pa gle, nisam zapravo nista krenuo razvijati, ovo je ipak samo diskusija pokrenuta onim sto je Ivo postao. Inace je interpretacija razlicitih sklopova na ovu temu dosta problematicna, jer ljudi cesto gledaju na temelju slike tipiziranog sklopa u glavi, umjesto principa rada sklopa, pa nekad nije lako prepoznati sto sklop tocno radi.
Inace, i dalje tvrdim da je circlotron najlogicniji... ali iskreno, ako se sjecas diskusije o OTL-u, to je inace najteze objasnjivi sklop jer se zapravo ne moze nikako nacrtati pa da je na prvu jasno o cemu se tu radi.



Htio ili ne, ipak jesi. :D Pogotovo kad je vec doslo do stadija di se vec neki konkretni obrisi pocinju nazirati. Pustimo zajebanciju, ono ca san napisal da mislin da sklop do koga si dosad dosal ima poprilicno potencijala nisan napisal iz nikakve ljubaznosti nego zato ca stvarno smatram da bi tako moglo bit. Sad, oces li imat volje i vrimena da to dovedes barem do probnog modela cije bi mjerenje to potvrdilo, odluka je na tebi.

Oko circlotrona se potpuno slazem, koliko god je najlogicniji (kad je vec uvjet koristenje Vfetova iste polarnosti) toliko je i zajeban za do kraja ga objasnit. Je, net je pun ovakvih i onakvih objasnjenja circlotrona ali dobar dio njih ima poprilicno gresaka i cak vise zamagljuje nego objasnjava. U mom vidjenju circlotrona on triba bit izveden ka cista izlazna slidila, bez onog tipicno koristenog simetriranja i pravljenja nul-tocke na samom teretu koje (teoretski) minimalno pojednostavljuje realizaciju ali unosi neke druge brige.

Kad se sve skupa zbroji i oduzme, ovdi di smo uvjetovani koristenjem izlaznih Vfetova iste polarnosti izbor topologije se i svodi samo na circlotron ili na neku od varijanti Schadeiziranog izlaznog stupnja. A kako je diskusija trenutno na ovoj tvojoj varijanti onda bi mozda bilo bolje da zasad ne gremo u dodatnu sirinu sa raznoraznim varijantama circlotrona nego da se ta topologija dovede do cim viseg stupnja finalizacije a da na circlotrone eventualno pojdemo kad se vise o toj tvojoj topologiji vise ne bude imalo ca bitno dodat. Mislin da cemo tako Ivotu najvise pomoc.
Krepat ma ne molat
Avatar
sstrsat
 
Postovi: 1745
Pridružen/a: 04 svi 2011, 18:21
Lokacija: Rijeka

Prethodna

Natrag na Vaši radovi

Na mreži

Trenutno korisnika/ca: / i 3 gostiju.