12Z1L Line Stage

Ovdje možete objavljivati vaše radove

Re: 12Z1L Line Stage

PostPostao/la Khadgar2007 » 29 lip 2011, 18:28

Ma kakvo podnožje,vidio si kako se to radi sa EL34 u drugoj temi, samo ju nalemiš na pločicu. hehe :lol:
"Nakon prve čaše vidite stvari onakvim, kakve bi vi htjeli da budu. Nakon druge vidite ih onakvim, kakve nisu. Na kraju ih vidite onakvim, kakve zaista jesu, što je najgora stvar na svijetu."
Avatar
Khadgar2007
 
Postovi: 2488
Pridružen/a: 05 svi 2011, 16:44
Lokacija: Sisak

Re: 12Z1L Line Stage

PostPostao/la sstrsat » 29 lip 2011, 18:39

ilimzn je napisao/la:Zapravo, uopce ne znam kako bi nazvao tu vrsu izoblicenja



Ja bi ih nazval "audiofilska", TAD (total audiophile distortion). :lol: :lol: Po onoj da kondenzatori u nekom "audiofilskom" shvacanju nimaju ca trazit na putu signala i da su oni "najgore zlo". I inace me uvik "odusevljava" to izbacivanje kondova sa "puta signala" (audiophile purity). Ka da signal ne prolazi kroz mrezne elke
Da je konstruktor tog playera ubacil pokoji kondenzator vise u svoj uradak, virovatno bi izbigal takvo "plivanje".

Kazes slozit integrirac sa tim lampama? Pa je, uvik je zanimljivo stavit "neuobicajene" lampe i poigrat se sa njima.
Krepat ma ne molat
Avatar
sstrsat
 
Postovi: 1745
Pridružen/a: 04 svi 2011, 18:21
Lokacija: Rijeka

Re: 12Z1L Line Stage

PostPostao/la ilimzn » 29 lip 2011, 20:19

Khadgar2007 je napisao/la:Ma kakvo podnožje,vidio si kako se to radi sa EL34 u drugoj temi, samo ju nalemiš na pločicu. hehe :lol:


Nema sanse... nozice su od vrlo interesantnog materijala koi je supljikav, i izgleda, popunjem necim tipa aluminij. Jednostavno se ne mogu zalemiti a ne korodiraju na klasican nacin - blago potamne i cim ih stavis u podnozje i izvadis, opet su 'ko nove'. Inace je zanimljivo da su karakteristike medju raznim primjercima 12Z1L prilicno konzistentne - s obzirom da je u Line Stage-u fiksni bias, prilicno je zanimljivo vidjeti varijacije od mozda ni +-5% i anodnomnaponu od primjerka do primjerka...
Mala mana ove lampe je sto joj ne mozes 'nafrljit' struju jer joj jke katoda minijaturna, radi cim manje potrosnje struje za grijanje (12V 75mA ako se ne varam).
ilimzn
Iron Man
 
Postovi: 979
Pridružen/a: 05 svi 2011, 13:39

Re: 12Z1L Line Stage

PostPostao/la harkonen » 29 lip 2011, 20:59

sstrsat je napisao/la:.... A ne virujen da si pravil taj preamp da bi ga prodal nekom idiotu koji ce pot odvrnut do kraja

A ne bi vjerovao koliko takvih ima. I onda kao, nema ti pojačalo snage, klipa ti. To ne čuješ, samo mu čitaš sa usana. Ma mulac jedan, otpuše mi obrve koliko nafrče. I to je audiofilija....

A što se tiče modulacije u ritmu valova koji udaraju u šljunčanu obalu okrenutu prema zapadu, mislim da ti to govori da je vrijeme za godišnji :P
I'm too old for this s...
Avatar
harkonen
 
Postovi: 2195
Pridružen/a: 04 svi 2011, 14:27
Lokacija: Bjelovar

Re: 12Z1L Line Stage

PostPostao/la ilimzn » 30 lip 2011, 01:56

sstrsat je napisao/la:I inace me uvik "odusevljava" to izbacivanje kondova sa "puta signala" (audiophile purity). Ka da signal ne prolazi kroz mrezne elke


Mene inace odusevljava koncept 'puta signala' kao takvog. To je ona crvena linija na shemi od ulaza do izlaza :) najbolji je stos kad je pojacalo s komplementarnim diferencijalom na ulazu, pa crvena linija ide samo jednom stranom :)
ilimzn
Iron Man
 
Postovi: 979
Pridružen/a: 05 svi 2011, 13:39

Re: 12Z1L Line Stage

PostPostao/la ilimzn » 30 lip 2011, 20:52

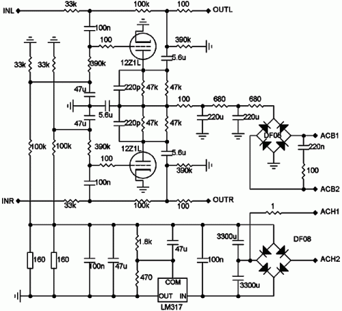
Evo i sheme, koliko sam je se mogao prisjetiti.
ACB1 i ACB2 si izvodi trafoa cca 220V AC, ACH1 i ACH2 su izvodi za grijanje cca 6.3-6.5V.
Ostalo bi trebalo biti jasno, drugacije nacrtani otpori iza LM317 su grijaci 12Z1L. Ulaz se naravno spaja na klizac potenciometra za glasnocu...
12Z1L_line_stage.gif
ilimzn
Iron Man
 
Postovi: 979
Pridružen/a: 05 svi 2011, 13:39

Re: 12Z1L Line Stage

PostPostao/la harkonen » 30 lip 2011, 21:11

Sviđa li ti se i danas taj koncept u lineu?
I'm too old for this s...
Avatar
harkonen
 
Postovi: 2195
Pridružen/a: 04 svi 2011, 14:27
Lokacija: Bjelovar

Re: 12Z1L Line Stage

PostPostao/la sstrsat » 30 lip 2011, 21:19

Vidin 220pF u paraleli sa anodnim otpornikom. Ca je mozda bilo nekih problema sa stabilnosti ili si nammjerno isal rezat nakon odredjene frekvencije?
Krepat ma ne molat
Avatar
sstrsat
 
Postovi: 1745
Pridružen/a: 04 svi 2011, 18:21
Lokacija: Rijeka

Re: 12Z1L Line Stage

PostPostao/la ilimzn » 01 srp 2011, 02:08

sstrsat je napisao/la:Vidin 220pF u paraleli sa anodnim otpornikom. Ca je mozda bilo nekih problema sa stabilnosti ili si nammjerno isal rezat nakon odredjene frekvencije?


Ne, nikakvih problema, nije to neka super-strma cijev pa da bude samooscilacija. Namjerno je odrezano za vise frekvencije 'po narudzbi', naime ganja uredjaj koji je kupovni a koji ima problema s brzim ulaznim signalima, a vlasnik nije htio gubiti garanciju, pa je napravljen kompromis. Sasvim fino to radi i bez toga.
Inace raspored pinova 12Z1L je bas zgodan za ovu konfiguraciju jer G1 ispada posve okruzena masom.
ilimzn
Iron Man
 
Postovi: 979
Pridružen/a: 05 svi 2011, 13:39

Re: 12Z1L Line Stage

PostPostao/la ilimzn » 01 srp 2011, 02:20

harkonen je napisao/la:Sviđa li ti se i danas taj koncept u lineu?


Ukupno gledano, kao kompromis izmedju performansi i jednostavnosti, da. Znam da sklop ne izgleda jednostavno jer su ucrtane bas sce 'opcije' premda mozda i nisu potrebne, recimo grid stopper, izlazni otpor 100 ohma koji sluzi protiv eventualne zvonjave s dugim kablovima, dijelilo za bias posebno za oba kanala.
Ideja je bila napraviti nesto jednostavno, ali opet ne da je vec napravljeno X puta, sa relativno neobicnom i u bescjenje jeftinom lampom. S drugacijim izborom cijevi, mogu se dobiti cak i zavidne performanse, recimo nesto tipa 6N6 bi, uz drugaciji proracun radnog pravca, jako dobro radilo. Shema se skoro nepromijenjena moze rabiti za 6SN7, npr. Jos jedna zgodna mogucnost je neki od ruskih subminijatura. Danas bi mozda neke stvari napravio malo drugacije, ali koncept bi kao takav ostao gotovo jednak. Jedna mogucnost koju bi svakako vrijedilo isprobati je isti koncept ali s pazljivo odabranom linearnom (tzv. 'video') pentodom, uz dosta visoko pojacanje i struje, doduse i prilicno visok stupanj NPV da bi se pojacanje spustilo na zeljenu mjeru. Imam osjecaj da bi to moglo dobro raditi, ali je izbor pentode i njene radne tocke kljuc uspjeha.

Ima li boljih metoda? Svakako da. Recimo, jedna bi bila nesto sto je pocelo kao prerada Blue Velvet-a kojeg je izradio jedan clan foruma. Tamo je koristena 6SN7 s sekcijama spojenim preko katode (slicno diferencijalnom pojacalu), usprkos cudnom rijesenju radi limititacija oko napajanja, pokazalo se odlicnim. Sve moje sto je sviralo na prvom TF-u je islo preko tog preampa i nitko nije i znao da potoji, sto je meni za line stage jako dobra preporuka.
ilimzn
Iron Man
 
Postovi: 979
Pridružen/a: 05 svi 2011, 13:39

Prethodna

Natrag na Vaši radovi

Na mreži

Trenutno korisnika/ca: / i 2 gostiju.