Da bi se uopce mogle pravit neke pretpostavke za linearizaciju, parazitni kapaciteti i grafovi njihove promjene moraju bit poznati sa cim vecom tocnoscu. Nazalost, grafovi koji se vide po datasheetovima ne daju ni izbliza sve ca je potribno. Oni su uglavnom odreda bazirani na varijacijama kapaciteta u ovisnosti od Uds a to je ovdi nedovoljno. Iako ti grafovi omogucuju brzu orijentacionu procjenu ponasanja komponente, ovdi se trazi ipak nesto vise.
Po meni je jedini nacin koji pruza dovoljnu tocnost takvog mjerenja taj da se uzmu u obzir "trenutne" radne tocke (upravljane trenutnom vridnosti ulaznog signala) i da se u njima vrse mjerenja. Na taj nacin se uzima u obzir ne samo Uds nego i Ugs i struja kroz Vfet. Iako je Uds dominantan, imaju i ovi faktori odredjeni uticaj.
A to znaci da triba pripremit simulacioni sklop koji ce variranjem DC vridnosti napona i struja potpuno odrazavat stvarno stanje u sklopu na kome ce se primjenit linearizacija. Ovakvo mjerenje nije i ne moze bit univerzalno za koristenje tog Vfeta u bilo kojem sklopu nego se odnosi iskljucivo na stvarne uvjete koji ce vladat u predvidjenom sklopu.
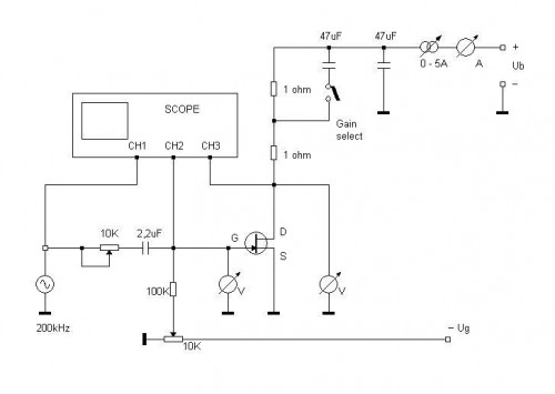
To bi izgledalo otprilike ovako kako je prikazano na dolnjoj sliki.
Variranjem biasa i struje kroz CCS postavljamo Vfet u predvidjenu "trenutnu" radnu tocku tako da vridnosti Id i Uds budu upravo one koje ce u stvarnom sklopu bit postavljene trenutnom vridnosti ulaznog signala. Sa signalom relativno visoke frekvencije (recimo 200kHz) i cim manje amplitude vrsimo mjerenje ulaznog kapaciteta ovakvog spoja sa zajednickim sourceom. A kako je taj sastavljen od Cgs i Millerovog kapaciteta onda ce tu ic i malo racunanja. Selektiranjem i mjerenjem pojacanja za obadvi vridnosti otpornika u drainu dobivaju se dvi jednadzbe sa dvi nepoznanice a iz njih se lako izracunaju Cgs i Cds u pretpostavljenoj radnoj tocki.
Samo mjerenje se vrsi tako da se bazdarenim potom postigne da signal iz generatora bude tocno za (korijen iz dva) puta veci od signala na gateu. U tom slucaju je kapacitivni otpor ulaznog kapaciteta jednak vridnosti pota pa se iz njega i poznate frekvencije lako izracuna ulazni kapacitet.
Naravno, amplituda mjernog signala mora bit cim manja da se nelinearnosti koje ona prouzrokuje mogu zanemarit. Odabir recimo 10-ak mV signala na gateu bi bil sasvim dobar. Dovoljno je velik za dobru prezentaciju na ekranu skopa a dovoljno mali da se nelinearnosti njime prouzrocene mogu zanemarit.
Mjerenje kapaciteta Cds ovdi nije predvidjeno zato ca on u finalnom sklopu najmanje dolazi do izrazajajer je gusen vrlo niskim otporom tereta. Mada uz koristenje visih frekvencija nije problem ni njega izmjerit
Ovakva metoda mjerenja nije brza i da bi dobili dovoljno precizan graf promjene kapaciteta triba vrsit mjerenje u barem 20-ak tocaka. Ali ca se moze, sve ima svoju cijenu a potencijalni dobici ce opravdat trud i utroseno vrime oko mjerenja.
Na shemi je prikazan N-kanalni Vfet jer jos nisan skroz izgubil nadu da ce se u nekom opskurnom kineskom skladistu ipak nac pokoji prezivjeli Yamahin 2SK77
