Sve radi iz prve i Elvis je rekao da je zadovoljan sa njome pa ne vidim zašto ne bi bio i ja.

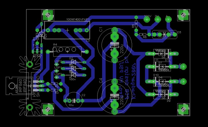
Dolje je izgled PCBa
Od onoga ča sam ja dodao na tu pločicu su dva ispravljačka elka spojena u seriju ako kojim slučajem nemamo elkove velikog napona ili ako kojim slučajem nećemo spajati ispravljače u seriju pa hoćemo samo sa jednim dobiti visok napon.Stavio sam mjesto za tri zenerice tako da se može lijepo odabrati koji max napon hoćemo na izlazu. Još jedna stvar na koju me je Audio kutak podsjetio iako nije bitna toliko zgodno ju je imati, a to je dijelilo napona na izlazu za podizanje potencijala grijanja cijevi ako će se kojim slučajem ovaj ispravljač koristiti u nekom cijevnom uređaju,a ne vidim zašto ne bi.