Forumsko pojačalo

Forumsko pojačalo

PostPostao/la pinco » 14 srp 2011, 18:04

Zanima me bili se ode na forumu moglo malo pomalo doć do sheme pojačala, koje nebi bilo skupo za izradu, a imalo bi dobar zvuk i nebi ulazilo u stereotipe par shema dostupnih na netu, ako neko ima prijedlog ili sl, sama rasprava o tome bila bi zanimljva i dalo bi se dosta naućit, jel ode ima članova koji raspolažu velikin znanjen i iskustvon.....
Moj bi prijedlog bija AB klasa, nekih 50-60W, nadan se da će bit dovoljno zainteresiranih da stvorimo kritićnu masu.....
pinco
 
Postovi: 210
Pridružen/a: 09 svi 2011, 09:59

Re: Forumsko pojačalo

PostPostao/la Boban » 14 srp 2011, 18:21

Super ideja!
Boban
 
Postovi: 51
Pridružen/a: 05 svi 2011, 22:32

Re: Forumsko pojačalo

PostPostao/la Edison » 14 srp 2011, 18:50

Ideja je odlicna. Vec imamo forumsko cijevno pojacalo, male snage ali potencijalno odlicnog zvuka.

Bilo bi dobro sloziti i jedno tranzistorsko, snage 50-80W, visoke kvalitete, a opet s dobavljivim dijelovima. Ne bi bilo lose kad bi se netko potrudio i ponudio kit verziju kao sto je harkonen to ucinio s cijevnim pojacalom. Naravno to bi podrazumjevalo samo plocicu i dijelove za nju. Transformatore, kucista, hladnjake bi mogli rjesavati pojedinacno, ili preko grupne kupovine. Samo se trebamo dogovoriti da li bi se islo na integrirano, ili samo izlazno pojacalo?
Čovječe pazi da ne ideš malen ispod zvijezda!
Avatar
Edison
 
Postovi: 1180
Pridružen/a: 04 svi 2011, 21:32
Lokacija: Rijeka

Re: Forumsko pojačalo

PostPostao/la sstrsat » 14 srp 2011, 19:06

Pa ovakva tema moze itekako puno pripomoc da i poluvodicka sekcija foruma bude cim zivlja. Mada je mozda bolje da takva tema pravo starta na jesen kad projdu godisnji. Ovako bi se mogla razvodnit jer je vecini trenutno puno vise do bevande va debelom hladu nego do razmisljanja o topologijama pojacala. :lol: :lol:
Krepat ma ne molat
Avatar
sstrsat
 
Postovi: 1745
Pridružen/a: 04 svi 2011, 18:21
Lokacija: Rijeka

Re: Forumsko pojačalo

PostPostao/la Khadgar2007 » 14 srp 2011, 19:16

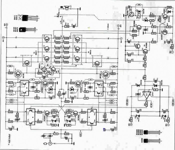
Stvarno izvrsna ideja. Naravno da bi se išlo na AB klasu jer za to ne trebaju veliki(čitaj skupi) hladnjaci, hrpa kondenzatora, i jaki trafo. Ja koji sam bliže SSu nego vakuumu sam se nažalost nagledao više shema sa cijevima nego sa tranzistorima pa tako ne znam od kuda bi krenuo. Recimo ono pojačalo iz Majstora ča sam stavio u drugi post nije skupo i daje željenu snagu ali teško mogu vjerovati da je neke pristojne kvalitete. Ono pojačalo koje sam ja radio sa BUZ-ovima može ići u koju god klasu hoćeš ali izlazni tranzistori su skupi iako bi možda neki znalac mogao prepraviti shemu i staviti IRFP-ove.

Evo shema sa MOSFETovima u izlazu(samo 20W u klasi A,a struja mirovanja se može podesiti od 0mA pa do 2A i možda više, osjetljivost 0,775V)
slika

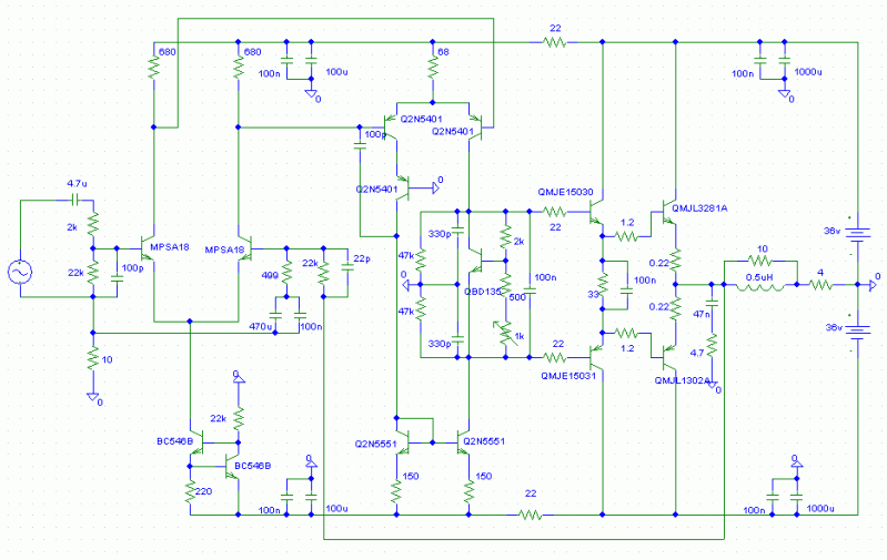
Shema iz Majstora,60W klasa AB ili B,sljedećih par dana bi Gilhooley trebao dobiti pločice pa ako kojim slučajem ima na lageru neki trafo,kondove mogo bi nam dati koji osvrt kako to svira
slika

slika

slika

Još sam naletio na netu na nekog Haflera ili Hiragu ali ne mogu naći shemu sada i ne znam o kojoj se klasi i snazi radi. Ako nađem staviti ću i to.

E sada također postoji ona opcija da netko konstruira takvo jedno pojačalo ali to bi naravno zahtijevalo malo više vremena i truda.
Zadnja izmjena: Khadgar2007; 02 kol 2011, 17:47; ukupno mijenjano 1 put/a.
"Nakon prve čaše vidite stvari onakvim, kakve bi vi htjeli da budu. Nakon druge vidite ih onakvim, kakve nisu. Na kraju ih vidite onakvim, kakve zaista jesu, što je najgora stvar na svijetu."
Avatar
Khadgar2007
 
Postovi: 2488
Pridružen/a: 05 svi 2011, 16:44
Lokacija: Sisak

Re: Forumsko pojačalo

PostPostao/la Gilhooley » 14 srp 2011, 21:05

Jest vala Gilhooley ima dosta dijelova na lageru. Ipak nisam toliko pri vremenu da ga stvorim u čas... :(

Ali ideja je sasvim Ok...

Gilhooley
Haba, haba, haba...
Avatar
Gilhooley
 
Postovi: 173
Pridružen/a: 10 srp 2011, 22:11
Lokacija: Zagreb

Re: Forumsko pojačalo

PostPostao/la Gilhooley » 14 srp 2011, 21:12

E a zaboravih...

Svojedobno sam replicirao MF A1 i to dva puta...vrhunski topli sound s oko 20 W u A klasi. Možeš peć čevape na originalu, ali na mojemu ne jer je napravljeno recimo kako treba...

U originalu je toliko skučen prostor da se kondovi doslovce kuhaju...

Ne bi možda bilo loše napraviti takvo pojačalo s bipolarcima u izlazu, a recimo ispred cijevni preamp, koji je u originalu bio neki chip.

Da se napravit, evo sad me opet uhvatilo da to napravim... :geek:

Gilhooley
Haba, haba, haba...
Avatar
Gilhooley
 
Postovi: 173
Pridružen/a: 10 srp 2011, 22:11
Lokacija: Zagreb

Re: Forumsko pojačalo

PostPostao/la pinco » 14 srp 2011, 23:57

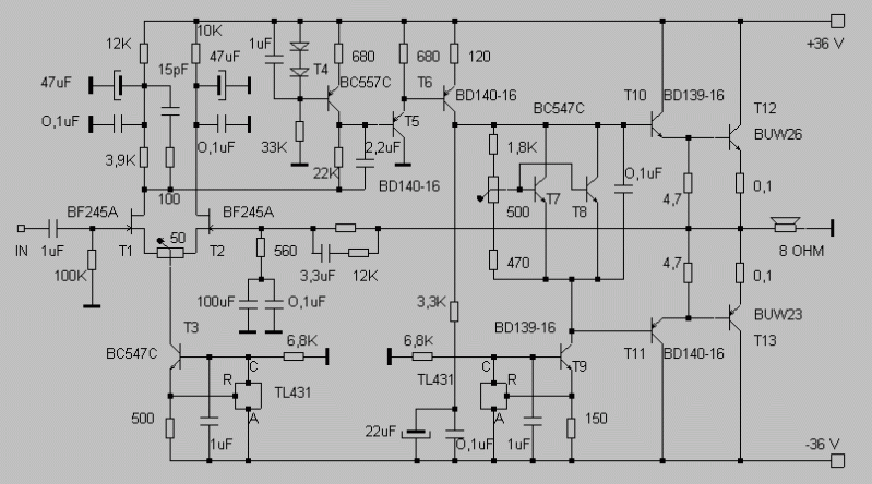
Nemora ovo bit projekt koji mora sutra ugledat svitlo dana, lipo bi bilo da se može raspravljat o manama i prednostima određene topologije, itd. da se nešto naući novo, ja ću ode zalipit par popularnijih shema koje su se radile u diy, dvi i od Elektora, dosta popularne, elektor je tada gura simetrićna pojačala, ako se ne varan kod simetrićnih se poništavaju izoblićenja parnih harmonika, nekako mi to nije dobra ideja, dobije se manja izoblićenja, al onda predvladavaju neugodni neparni harmonici.... Symasym koristi strujno ogledalo u VAS, i male signalne tranzistore, a na izlaz moderne trantistore sa visokin hfe, tako da struja kroz vas tranzistore bue sasvin dovoljna za guranje izlaza.... Leach Low Tim je dosta staro pojačalo, simetrićni dizajn, dosta popularno kod diy-era....
p3a-f1.gif
P3a
p3a-f1.gif (9.52 KiB) Pogledano 12263 put/a.
Symasym5_2.GIF
Symasym
leachamp_schema.gif
Leach
2005-06-18_143515_Shema_max.gif
MPA

Za kraj shema našega člana sstrsata koju je objavija na audiofil forumu, pojačalo 50W 1Mhz
20070917_114406_50_W_@_1_MHz_.gif
sstrsat 50W_1Mhz
pinco
 
Postovi: 210
Pridružen/a: 09 svi 2011, 09:59

Re: Forumsko pojačalo

PostPostao/la LesFaul » 15 srp 2011, 09:58

Ideja je za pohvalu! Ja znam da su ove sheme ofucane, ali me nesto (citaj zaliha 35V elka od 150000uF :mrgreen: ) vuce k ovom ili slicnom A klasnom rjesenju:

slika

A da bude u vakuumskom duhu zasto ne i Single Ended A klasa:

slika

Samo neka grije, tko jos gradi ucinkovita pojacala? :lol:
Hebeš ampa ak' je bez lampa!
Avatar
LesFaul
 
Postovi: 567
Pridružen/a: 06 svi 2011, 09:41
Lokacija: Sydväst

Re: Forumsko pojačalo

PostPostao/la pinco » 15 srp 2011, 10:10

Aleph san sluša i oduševija san se više puta, poanta je u tome da tema o izradi Aleph pojačala ima ne netu bezbroj, to pojačalo zahtjeva dosta velika hladila, i nije praktično dimenzijama i dosta se grije, moja je poanta bila da se napravi nešto u AB klasi, šta se naravno nemože stavit u isti koš sa A klason, al opet da ima šta veću kvalitetu zvuka, kolko je moguće....,
pinco
 
Postovi: 210
Pridružen/a: 09 svi 2011, 09:59

Sljedeća

Natrag na Tranzistorska tehnika

Na mreži

Trenutno korisnika/ca: / i 1 gost.

cron