PSU za MPA (Elector)

PSU za MPA (Elector)

PostPostao/la Notax » 26 lip 2013, 12:48

Trenutno se bavim sklapanjem MPA (Medium Power Amplifier, Elector), pa je na tapetu PSU.

Pomoć drugara je rezultirala sa "klasičnim" dizajnom za PSU, držeći se onoga kako je i dato u Elector-u.
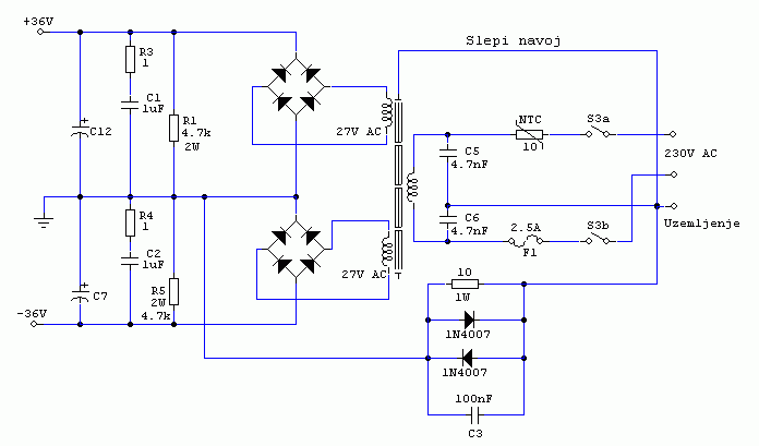
To je ova shema za štampu (attach, PSU1).
PSU1.pdf
(230.36 KiB) Preuzeto 956 put/a.


Zatim sam dobio shemu za bolji PSU, this
boki_psu.gif
boki_psu.gif (7.69 KiB) Pogledano 15029 put/a.


pa sam se primio, i tu je nova shema štampe.
PSU2_pic2.jpg
PSU2_pic2.jpg (176.41 KiB) Pogledano 15029 put/a.

(napomena! zelene strelice su mostovi)

Osim što se posebno ispravlja pozitivna i negativna grana, postoji i povratna linija za odvod "smeća" sa centralne mase prema uzemljenju mreže.
Nešto o tome ima i ovde, link: http://sound.westhost.com/project27.htm (Figure 3 - Power Supply, pasus počinje:The earth isolation components)

Nadam se nekim komentarima, a prvenstveno da li je štampa izvedena funkcionalno OK, ali i što se tiče masa, uzemljenja, i ove povratne linije za anti-hum.
Nisam kačio shemu MPA njegovog PSU, jer toga ima na net-u i na diyaudio.com

Naravno, ovo sve pitam jer se ne razumem dovoljno u materiju da bih bio siguran oko pojedinih rešenja.
Jedan drugar je radio dizajn pločica za PSU, a drugi je davao savete i sugestije....dok ovaj prvi i ja nismo prolupali jer nikada ništa do kraja ne valja (realno i nije dobro)...i tako....pomagajte...(on ne bi vukao centralnu masu, navodno je zastareo dizajn. pa, povratna linija nije izvedena i povezana kako treba. zatim bi izbacio sve buksne jer vremenom korodiraju i lemio bi žice direkt na štampu, itd.)
Zadnja izmjena: Notax; 27 lip 2013, 17:03; ukupno mijenjano 1 put/a.
E=mC^2 +/-3dB
Avatar
Notax
 
Postovi: 29
Pridružen/a: 10 ruj 2012, 18:14
Lokacija: Tasmanija

Re: PSU za MPA (Elector)

PostPostao/la Boban » 26 lip 2013, 13:50

PCB je užas
Boban
 
Postovi: 51
Pridružen/a: 05 svi 2011, 22:32

Re: PSU za MPA (Elector)

PostPostao/la ilimzn » 26 lip 2013, 14:31

Ovako, moje skromno misljenje:

1) Uzemljenje uredjaja je inace jedna od najgorih stvari koje su se usuljale u audio kroz uporabu IEC prikljucaka. Pazljivi promatrac ce vidjeti da vecina tvornickih pojacala imaju IEC prikljucke bez srednjeg (uzemljavajuceg) pina. No, ovdje je najkontroverznija uporaba C5 i C6. Oni se indirektno preko odvajaca mase (fancy naziv za kombinaciju antiparalelnih dioda , otpora i ponekad konda) spajaju na masu, koja ce ujedno najvjerojatnije biti spojena na kuciste uredjaja. E sad, to se dogodi kad se uredjaj spoji na instalaciju koja nema uzemljenja? To i nije tako rijedak slucaj kako se misli. U 'stara dobra vremena' nije bilo obavezno uzemljenje na svim prikljucnicama, sada jest, tako da se vise ni ne mogu kupiti zidne uticnice koje nisu shuko (sa uzemljenjem). Stvari se trose i raspadaju s vremenom, i zna se itekako dogoditi da se stara uticnica bez uzemljenja zamijeni onom sa, zato jer bez vise nema, i uzemljenje nije nikamo spojeno. Rezultat: C5 i 6 cine naponsko dijelilo i na kuciste uredjaja dolazi strojno limitiranih 115V - pola napona mreze. I ne samo to, potencijalno se struja frekvencije 50Hz siri masama uredjaja, a kako pravilo kaze ne moze se zaj... na dobro, pa je samo pitanje trenutka ili kombinacije uredjaja kad ce to biti problem. Isti se problem pojavljuje kod IEC filtera koji ostane bez uzemljenja. Ja ove kondenzatore ne bi stavio, i pouzdao bi se u slijepi namotaj da eventualno pokupi razne disbalanse i vrati ih u uzemljenje, s obzirom da on prema svim namotajima ima kapacitet. O spajanju odvajaca mase na samu masu nesto kasnije.

2) Masa je definitivno spojena krivo, tocnije ne koristi glavnu prednost posebnog ispravljanja pozitivnog i negativnog napona. Kod izvedbe s transformatorom s centralnim izvodom i jednim grecom, uvijek postoji disbalans izmedju napona centralnog izvoda i napona koji se postize na spoju kondenzatora za + i - napajanje i onog sto ce kasnije postati power ground. S obzirom da je taj disbalans maknut spajanjem centralnog izvoda sekundara na masu, to znaci da kroz masu izmedju dva filterska konda za + i - napajanje tece struja koju izaziva razlika njihovog kapaciteta. Istovremeno, kapaciteti se uglavnom pune vrlo visokim pulsnim strujama 'u seriju' jer je grec zajednicki i izmedju + i - napajanja su vezani u seriju, sto znaci da kroz njihov spoj (koji ce kasnije spaja na power ground) teku te iste struje punjenja. Cesto se tu radi o desecima A cak i za potrosnju od svega par ampera. Buduci da zvijezda mase nikad nije idealna (centralna tocka nije geometrijska tocka beskonacno malog promjera) pad napona stvoren tim velikim strujama se moze pojaviti u nekom svom dijelu kao razlika izmedju raznih tocaka mase, iako one sve zavrsavaju u istoj zvijezdi.
Rijesenje je u posebnom ispravljanju pozitivnog i negativnog napona, bez zajednickih tocaka. Dakle, svaki napon ima svoj namotaj, svoj grec, snubber, bleader i sto li vec. Ispravljaci su sasvim neovisni i nema nikakvih struja medju njima. Tek kad se sve to odradi, ispravljaci se spajaju NA KRAJU u seriju i na tom spoju je centralna tocka mase. Buduci da struje punjenja kapaciteta imaju svaka svoj odvojeni put, one uopce ne teku kroz taj spoj, postoji samo vrlo minimalna struja (neki mikroamperi) radi medjusobnog kapaciteta sekundara. I u najgorem slucaju te su struje s lakocom 3-4 redova velicine manje od klasicnog spoja, dakle prigusene su 60-80 pa i vise dB, sto je ogromno poboljsanje. Time je masa od pocetka 'cista' Dakle, na plocici se ne radi spoj mase u avijezdu izmedju kondenzatora, vec sve ostaje odvojeno do samog kraja, a spoj se radi izmedju 2. i 4. kleme, s 3. klemom u sredini kao centralnim izvodom. Postoji i rijesenje s kompletno odvojenim vodovima napajanja koji se spajaju na power ground klemi pojacala (najcesce na - klemi zvucnika) ALI koji od ta dva odabrati ovisi o vrsti pojacala. Ovo zadnje rijesenje je optimalno za pojacala u klasi A, dok je prvo optimalno za pojacala u klasi AB. Razlog je magnetsko vezanje i valni oblik struje u vodovima napajanja, koga zanima pitat ce.

3) Odvajac mase ovisi o tome kako je izveden ostatak pojacala. Ako se radi o dual-mono konstrukciji, tada je obavezna uporaba dva odvajaca, po jedan za masu svakog kanala. No objasnimo malo bolje ulogu ovog sklopa.
Po zakonu, uredjaji s uzemljenjem MORAJU imati metalne dijelove kucista spojene na isto, radi odvodjenja dodirnog napona. Problem je s tim pravilom sto je nastalo s peglama, stednjacima i slicnim u vidu a ne pojacalima. S pojacalima postoji problem da je pozeljno da i masa uredjajaj bude na metalu kucista kako bi se dobila funkcija oklapanja. Rezultat spajanja takvih komponenti na mrezu kablovima sa uzemljenjem je instant petlja u masi, potencijalno mnogo njih. Kako to? Velo jednostavno - mase uredjaja su medjusobno spojene masama u interkonektima, a istovremeno su spojene preko spoja sa uzemljenjem kroz sve mrezne kablove i kontakte uzemljenja u razvodnoj letvi, ili jos 'bolje' vodove uzemljenja lroz zidove. Podsjetimo se, masom ide povratna struja signala. Cijela poanta minimiziranja uticaja vanjskog svijeta na taj signal je da dovod i povrat struje idu istim putem, a ovako ne mogu pa ni u Star Trek-u. Dakle, to ne moze biti dobro.
Funkcija odvodjenja dodirnog napona se sastoji u dovodjenju bilo kakvog napona (a time i generiranju struje) u uzemljenje. NEgdje u toj prici ceka FID sklopka koja to detektira i izbacuje mrezu u slucaju da se pojaci spoj iste na uzemljenje, cime bi postojala mogucnost da korisnik uredjaja dodirivanjem uredjaja bude spojen na napon mreze. Smatra se da je opasan dodirni napon od 60V na gore, no u praksi se to limitira na do 48V. Drugim rijecima, instalacije napona do 48V se smatraju niskonaponskima. S druge strane u audiotehnici radimo cesto i s milivoltima, pa i nize, i to s odnosom milivoltnog signala i smetnje od 80-ak dB, gdje s lakocom prelazimo u mikrovoltno pa cak i nanovoltno podrucje. Iz toga slijedi da je funkcija oklapanja uredjaja problematicnija od one odvodjenja dodirnog napona - tako dugo dok osiguramo da napon na kucistu uvijek bude manji od 48V, tu smo funkciju zadovoljili. no kod oklapanja zelimo da bude cim blize i cvrsce spojen na nulu, potencijalno toliko dobro da vanjski uvjeti ne dodaju smetnje iznad mikrovolta.
Zakljucak se namece sam - definitivno je pozeljno da kuciste bude spojeno na masu, i to relativno niskom serijskom impedancijom. No sto s odvodjenjem dodirnog napona, i spojem na uzemljenje, tim vise sto zuemljenje zna u sebi sadrzavati elektricne smetnje? Ovdje nastupa odvajac mase. On je tako konstruiran da je spoj na uzemljenje visokoimpedantan dok god je razlika napona mase i uzemljenja relativno mala, u konkretnom slucaju ispod oko pola volta - tj. jedan napon praga diode. Iznad tog napona impedancija tog spoja mora postati jako niska a spoj mora izdrzati struju potrebnu za izbacivanje mreznog osiguraca (jer je uzemljenje na kraju spojeno na nulu barem u trafo-stanici, pa je spoj fze na kuciste kratak spoj u mrezi koji izbije osigurac). Radi toga se u odvajac mase stavljaju diode s dovoljno viskoim 'surge current' - no i najobicnije 1N4001 izdrze par desetaka ampera u trajanju od 100ms, dovoljno da se spali osigurac od recimo 1A. Niska impedancija i pad napona na diodama u stanju vodjenja osigurava da dodirni napon bude nizak - upravo pad napona na diodama.
Kod dual-mono uredjaja treba osigurati i dodatno odvajanje izmedju mase lijevog i desnog kanala. Teoretski, one nigdje ne bi trebale biti spojene, no ostaje pitanje dodirnog napona ako su uredjaji u istom kucistu, kao i spajanje elektrostatske zastite (slijepog namotaja) u uredjaju. Uzemljenje i izvod tog namotaja su ipak po jedna tocka, a maseimamo dvije (osim u slucaju dva odvojena trafoa). Buduci da vrijede ista pravila a zelimo osigurati toleranciju na razlike u naponima mase lijevog i desnog kanala, posluzimo se istom logikom kao i za zastitu od dodirnog napona, i to tako da se izmedju uzemljenja i mase svakog kanala postavi po jedan odvajac mase. Na taj nacin uvijek postoji tolerancija od barem 0.5V u svim smjerovima, a u slucaju ispada uzemljenja 1V izmedju masa kanala (no taj slucaj je zapravo nepozeljan, iako i dalje funkcionira logicno i ne utice negativno na rad uredjaja).

4) Spajanje zastitnog namotaja je jos jedna kontroverzna tema. Naime, kod trafoa s jednim zastitnim namotajem, on ima dvojaku ulogu - jedna je zastita od proboja primara na sekundar (radi mehanickog rasporeda namotaja proboj mora proci kroz zastitni namotaj), pa je tu pozeljno isti spojiti na uzemljenje iz istog razloga kao sto to radimo radi zastite proboja mreze na kuciste. Druga mu je uloga elektrostatsko oklapanje sekundara od primara, kako bi se sprijecilo kapacitivno spajanje napona mreze s ostatkom sklopa. U nekim slucajevima (npr. trafoi s jednostrukom C jezgrom i odvojenim primarom i sekundarom, ili trafoi s podijeljenim namotima (dupli nosac), zastita od proboja je izvedena na drugi nacin. No, rijesenje se namece samo po sebi ako je uredjaj kao takav spojen na uzemljenje - zastitni namotaj se najcesce spaja na uzemljenje. Uzemljenje bi trebalo biti na potencijalu nule, eventualno s nekim smetnjama u sebi no tu se radi o redu velicine volta. One se kapacitivno spajaju na masu preko kapaciteta izmedju zastitnog namota i sekundara. No, to je puno bolja situacija nego da je taj napon potencijalno napon mreze, cime smetnja radi kapacitivnog spajanja ima puno veci iznos. Inace se taj iznos u slucaju ispada uzemljenja (ili nepostojanja istog, ili nepostojanja zastitnog namota) u nekim slucajevima (ovisno o konstrukciji trafoa) moze smanjiti okretanjem utikaca (zamjenom faze i nule), jer se na taj nacin moze postici da je sekundarima 'blize' dio primara na kojem je manji napon (blize nuli a ne fazi). Ako ste se pitali zasto neki uredjaji mogu zvucati drugacije kada se okrene utikac naopako, eto i objasnjenja. No, problem nije u faziranju, nego najcesce u izvedbi samog uredjaja (na zalost, nekad se to ni ne moze izbjeci u dovoljnoj mjeri). vAlja jos i reci da uredjaji koji nisu zemljeni rijetko imaju ikakve benificije od zastitnog namotaja u klasicnoj izvedbi, no postoje slucajevi kad se on moze korisitti, spojen na masu a ponekad i na drugacije potencijale, no to je daleko izvan ove teme.
ilimzn
Iron Man
 
Postovi: 979
Pridružen/a: 05 svi 2011, 13:39

Re: PSU za MPA (Elector)

PostPostao/la zbotic » 26 lip 2013, 14:37

Slažem se da je PCB jako loš.

Za početak blok kondenzatore treba postaviti na vodove koji idu od dioda do prvih elektrolita i na vodove od drugih elektrolita prema izlazu i to što bliže izlazu. Tako će se poprilično raščistiti situacija s vodovima. Ako sam dobro razumio imaš dva para bleeder otpornika, a dovoljno je jedan par ili nijedan par.

Idemo prvo ovo pročitati pa onda posložiti elemente na PCB-u onim redosljedom od transformatora do izlaza kako su nacrtani na prvoj shemi u prilogu s tom razlikom da Zobel ide najbliže izlaznim konektorima. Znači, nacrtaš + i - vodove i elemente po redu na njima, a onda mase spajaš u centralnu točku koju je najbolje postaviti prema izlaznim konektorima pa se onda vodovi masa mogu dijelom i preklapati.

Opcija sa jednim Graetzom:
http://www.ti.com/lit/an/snaa057b/snaa057b.pdf


Ako ideš na opciju sa dva graetza onda ti je Ilimzn već dao odgovor, vodi svaku granu odvojeno i mase spoji na kraju.
zbotic
 
Postovi: 2030
Pridružen/a: 04 svi 2011, 07:14

Re: PSU za MPA (Elector)

PostPostao/la zbotic » 26 lip 2013, 15:25

Dva graetza, mase spojene na izlazu:
Privitak/ci
ExpressPCB.jpg
ExpressPCB.jpg (24.6 KiB) Pogledano 14993 put/a.
zbotic
 
Postovi: 2030
Pridružen/a: 04 svi 2011, 07:14

Re: PSU za MPA (Elector)

PostPostao/la zbotic » 26 lip 2013, 16:00

Jedan graetz sa ostalim dodacima po pravilnom rasporedu. Malo je ovdje bila specifična situacija, ali raspored elemenata na pločici je dobar.

Dakle, pola napajanja iz ovog projekta:

slika
Privitak/ci
ExpressPCB2.jpg
ExpressPCB2.jpg (45.54 KiB) Pogledano 14992 put/a.
Zadnja izmjena: zbotic; 26 lip 2013, 16:03; ukupno mijenjano 1 put/a.
zbotic
 
Postovi: 2030
Pridružen/a: 04 svi 2011, 07:14

Re: PSU za MPA (Elector)

PostPostao/la zbotic » 26 lip 2013, 16:02

Sada sublimiraj pozitivnu logiku iz oba ova primjera i imaš ono što ti je potrebno...
zbotic
 
Postovi: 2030
Pridružen/a: 04 svi 2011, 07:14

Re: PSU za MPA (Elector)

PostPostao/la Notax » 26 lip 2013, 16:22

ilimzn je napisao/la:Ovako, moje skromno misljenje:

.


Hvala za post. :waver:

Trebat će mi malo vremena da sve sažvaćem. :lol:
E=mC^2 +/-3dB
Avatar
Notax
 
Postovi: 29
Pridružen/a: 10 ruj 2012, 18:14
Lokacija: Tasmanija

Re: PSU za MPA (Elector)

PostPostao/la Notax » 26 lip 2013, 16:28

zbotic je napisao/la:Sada sublimiraj pozitivnu logiku iz oba ova primjera i imaš ono što ti je potrebno...


Hvala za postove i savete. :thumbup:

Kao što već pomenuh, treba da se udubim.... :lol:

@ ostali

Nemoj da se stidite. Samo nastavite sa postovima i komentarima.
E=mC^2 +/-3dB
Avatar
Notax
 
Postovi: 29
Pridružen/a: 10 ruj 2012, 18:14
Lokacija: Tasmanija

Re: PSU za MPA (Elector)

PostPostao/la Boban » 26 lip 2013, 19:06

Nemoj ni ti da se stidiš i da prozivaš, nego lepo search u ruke pa obiđi ove forume u zadnjih nekoliko godina. Bilo je pisanja i pisanja o napajanjima, sa praktičnim primerima. Sigurno ćeš naći smernice za svoj problem. Znaš i sam, postoji univerzalno rešenje ali uvek uštinuto na nekim mestima. A i uovoj temi imaš 95% svega što ti treba da konstruišeš ono što ti treba. Da si se držao dogovora koji smo imali, a nisi, sada bi ti MPA svirao u sobi.
Boban
 
Postovi: 51
Pridružen/a: 05 svi 2011, 22:32

Sljedeća

Natrag na Tranzistorska tehnika

Na mreži

Trenutno korisnika/ca: / i 1 gost.

cron