2N6658 (Siliconix ?)

2N6658 (Siliconix ?)

PostPostao/la sstrsat » 05 lip 2013, 09:46

Ivo, ovo je najprvo tebi naminjeno :D

Kako je na TF-u curve tracer pokazal da 2N6658 koje si primil od nekog opskurnog Kineza izgleda ipak nisu original Siliconix ali su im po dosta parametara vrlo bliski (strmina i linearnost su prakticno skoro isti ka i sa Siliconix grafa ali unutrasnji otpor je puno manji) onda da te malo potaknem da provedes neka dodatna ispitivanja tako da se stekne prava slika o njima i ustanovi da li mogu skroz direktno poc u aplikacije naminjene za original Siliconix-ove 2N6658. Virovatno mogu ali kako vrag nikad ne spava mislin da triba izvest i ta dodatna ispitivanja. To ca je unutrasnji otpor puno manji nego kod originala (za ove tvoje je svega oko 1K) ne mora znacit puno, cak i sa tako "malim" unutrasnjim otporom ce im faktor pojacanja bit oko 250 puta.
Tako da triba ustanovit koliki su im kapaciteti i kakvo im je termicko ponasanje.
Za mjerenje kapaciteta putokaz ti moze dat ono ca san objavil za mjerenje kapaciteta Vfetova. viewtopic.php?f=3&t=224&start=10 Male izmine u shemi koje su neophodne zato ca je 2N6658 enhancement mode element (promina polariteta biasa), nesto veca vridnost otpornika u drainu i eventualno visa mjerna frekvencija nije neki problem ostvarit. Te detalje cemo lako razradit.
Za dobit termicku sliku triba ih stavit u rezim prikazan na grafu i vidit da li se bas tako ponasaju i da li ostvaruju nulti temperaturni koeficijent pri specificiranoj struji ili pri nekoj bitno razlicitoj.

2N6658 temp.JPG
2N6658 temp.JPG (60.44 KiB) Pogledano 10959 put/a.
Krepat ma ne molat
Avatar
sstrsat
 
Postovi: 1745
Pridružen/a: 04 svi 2011, 18:21
Lokacija: Rijeka

Re: 2N6658 (Siliconix ?)

PostPostao/la aparatusonitus » 05 lip 2013, 11:52

Ok druže, kad uhvatim malo vrimena stavit ću ga na Vds=10V Id=300mA pa da vidimo jel drži zero temco bias, pa usput ga usporedit s VN88AFD. Sad sam okupiran s switcherom aparata za zavarivanje...zavarit ću :D
Avatar
aparatusonitus
 
Postovi: 234
Pridružen/a: 05 svi 2011, 21:08
Lokacija: Split

Re: 2N6658 (Siliconix ?)

PostPostao/la sstrsat » 05 lip 2013, 11:56

Znaci zavarit ces 2N6658 za hladnjak? :lol:

A i sklopic za mjerenje ulaznog i povratnog kapaciteta bis mogal malo pomalo slozit :D
Krepat ma ne molat
Avatar
sstrsat
 
Postovi: 1745
Pridružen/a: 04 svi 2011, 18:21
Lokacija: Rijeka

Re: 2N6658 (Siliconix ?)

PostPostao/la aparatusonitus » 05 lip 2013, 12:16

Zavario bi ga ja, kao ultimativnu zaštitu od tvikanja, ali mi fali elektroda i plin. :lol:

Sklopić za kapacitete mora ćekat, moram maknit s stola aparat i njegove sastavne djelove, kao i ostatak od limitatora :cry:
Avatar
aparatusonitus
 
Postovi: 234
Pridružen/a: 05 svi 2011, 21:08
Lokacija: Split

Re: 2N6658 (Siliconix ?)

PostPostao/la aparatusonitus » 05 lip 2013, 23:22

Aparat za zavarivanje otišao sa stola...jedno smetalo manje ;-)
Avatar
aparatusonitus
 
Postovi: 234
Pridružen/a: 05 svi 2011, 21:08
Lokacija: Split

Re: 2N6658 (Siliconix ?)

PostPostao/la sstrsat » 05 lip 2013, 23:25

Brzi si ga bogami maknul. :lol: Onda ti ocito moran cim prije prekalkulirat vridnosti sklopica da bude pogodan za ocekivane kapacitete 2N6658
Krepat ma ne molat
Avatar
sstrsat
 
Postovi: 1745
Pridružen/a: 04 svi 2011, 18:21
Lokacija: Rijeka

Re: 2N6658 (Siliconix ?)

PostPostao/la aparatusonitus » 05 lip 2013, 23:31

Jesam, fala bogu...par izgorenih chipova, otpora, zenerica, signalnih...najveća muka je što je pcb dvostrana, pa aj ti otčepi rupe :lol:
Začudo unutra ima i podasta zanimljivosti kako su to sve skupa izveli, posebno hlađenje, a ima i podosta otpora 0,5% tolerancije :shock:
Avatar
aparatusonitus
 
Postovi: 234
Pridružen/a: 05 svi 2011, 21:08
Lokacija: Split

Re: 2N6658 (Siliconix ?)

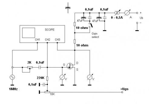
PostPostao/la sstrsat » 06 lip 2013, 14:28

Kad si vec ubacil u visu brzinu :lol: evo onda i malo korigirane (prilagodjene za 2N6658) sheme za mjerenje kapaciteta. Virujen da ti je iz teksta u linku sve jasno pa cu ovdi samo podvuc da se mjerenje vrsi sa dvi razlicite vridnosti pojacanja a za finalni izracun kapaciteta se koristi formula:
Cin = Ciss + (1 + A) x Crss koja je dovoljno tocna za praksu i koja ovdi prelazi u dvi jednadzbe sa dvi nepoznanice zbog dvi vridnosti pojacanja a iz njih odredjujemo Ciss i Crss

2N6658 mjerenje kapaciteta.JPG
2N6658 mjerenje kapaciteta.JPG (15.79 KiB) Pogledano 10856 put/a.
Krepat ma ne molat
Avatar
sstrsat
 
Postovi: 1745
Pridružen/a: 04 svi 2011, 18:21
Lokacija: Rijeka

Re: 2N6658 (Siliconix ?)

PostPostao/la aparatusonitus » 06 lip 2013, 19:08

Polako druže, imam završiti još 5 kom. limitatora, a upravo sam pokupio materijal za još 40 kompleta za koje moram napraviti novu pločicu, jer sam razvio novi tip limitera i isprobao prototip. A upravo su limiteri razlog što se mogu jednom poigrati s V-MOS/V-FET stvarčicama...bussines first...pleasure...hmm:(
Avatar
aparatusonitus
 
Postovi: 234
Pridružen/a: 05 svi 2011, 21:08
Lokacija: Split


Natrag na Tranzistorska tehnika

Na mreži

Trenutno korisnika/ca: / i 1 gost.

cron