Otvaran ovu temu u nadi da bi se moglo nešto pametno napisat o napajanjima solid state pojačala.....
Ilimzn je ima više izvarednih testova na audiofil forumu, nebi bilo loše kad bi bacija par tekstova o tamo....
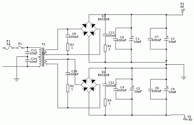
Ima je super tekst o izboru toroidnog transformatora, da konačno demistificiramo one teorije, šta veći trafo i veći kapacitet filterskih elektrolita, daual mono prednosti, srednji izvod ili puni most, itd, razlika kod napajanja AB klase i A klase.... Nisan strućnak, teoretičar ni baš neki majstor iz prakse...
( OT, ako ima neko na jednome mistu ilimznove i strsatove tekstove neka mi se javi PM )
