TSSA - The Simplest Symmetrical Amplifier

Re: TSSA - The Simplest Symmetrical Amplifier

PostPostao/la Svemir » 10 stu 2022, 20:33

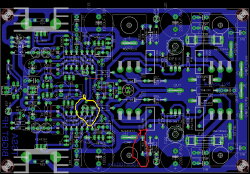
Ako netko zna u čemu bi mogao biti problem sve sam provjerio valjda 20tak puta sa multmtrom promjenio par komponenti BC550C i tl431 i opet ništa neka sugestija na problem možda?

Dioda oznaćena žuto ne svjetli dok sve druge svijetle i otpornik oznaćen crveno se lagano dimi sugestije na problem potencijalni? ja nemogu naći grešku
Privitak/ci
L_SSA_BIGBT_HP_50Vdc_es_brd.png
L_SSA_BIGBT_HP_50Vdc_es_brd.png (234.78 KiB) Pogledano 6039 put/a.
Svemir
 
Postovi: 20
Pridružen/a: 15 kol 2021, 11:02

Re: TSSA - The Simplest Symmetrical Amplifier

PostPostao/la Svemir » 25 stu 2022, 18:25

Pa ovako nakon dužeg mjernja sa multmetrom nekih 20 tak puta javlja mi 10 R između kondezatora i grounda, sad ne znam di bi mogao biti problem ali tamo sve komponente više manje pokazuju iste vrijednosti jedino to odskaće ne ponaša se ko klasićni kondenzatori u shemi, neka sugestija na problem eventualni 10 R sa dvije diode jedino ima u gornjem lijevom kutu na slici sa overlayem
Svemir
 
Postovi: 20
Pridružen/a: 15 kol 2021, 11:02

Re: TSSA - The Simplest Symmetrical Amplifier

PostPostao/la Svemir » 12 pro 2022, 13:57

Kao kratak spoj je na vodovima kod kondenzatora oznaćeno ljubičasto iako ga ja nemogu naći ne na ovima prekriženim krivo oznaćeno ako netko ima ideju
Privitak/ci
L_SSA_BIGBT_HP_50Vdc_es_brd1.jpg
L_SSA_BIGBT_HP_50Vdc_es_brd1.jpg (107.52 KiB) Pogledano 5415 put/a.
Svemir
 
Postovi: 20
Pridružen/a: 15 kol 2021, 11:02

Prethodna

Natrag na Tranzistorska tehnika

Na mreži

Trenutno korisnika/ca: / i 3 gostiju.