motalica sa PIC16F877A i LCD displejen

Stalci, kabeli, podloge...

motalica sa PIC16F877A i LCD displejen

PostPostao/la bepone » 02 sij 2014, 13:09

evo ga jedan kratki projektic koji me dugo vremena intrigira koji se ipak na kraju predaje i polako privodi kraju!

natjerao me na 6 mjesecno ucenje programiranja, kupovinu literature, proucavanja bezbroj internetski sajtova o PIC-evima i isprobavanja na raznim malim projekticima,
gubljenje zivaca sa trial verzijama compilera (15 dana) radi kojih sam morao reinstaliravat vindovse starom laptopu da bi izjegao kupovinu licence :mrgreen:
rezultat je
- partizanska motalica za trafoe i spule napravljena od dijelova koji stoje doma sa izborom manualna/poluautomatska (posmak)
- lagana za prenosenje
- upravljana mikrokontrolerom i ispisom statusa na displeju
- brojacem (mehanicki i elektronski)
- promjenom brzine vrtnje i smjera
- koristeni step motori - unipolarni - 6 zica
- drajveri za motore izvadjeni cipovi iz velikih printera STK serije, STK 672-0800 koji omogucavaju mikrostepping (3200 koraka za 1 okretaj osovine)

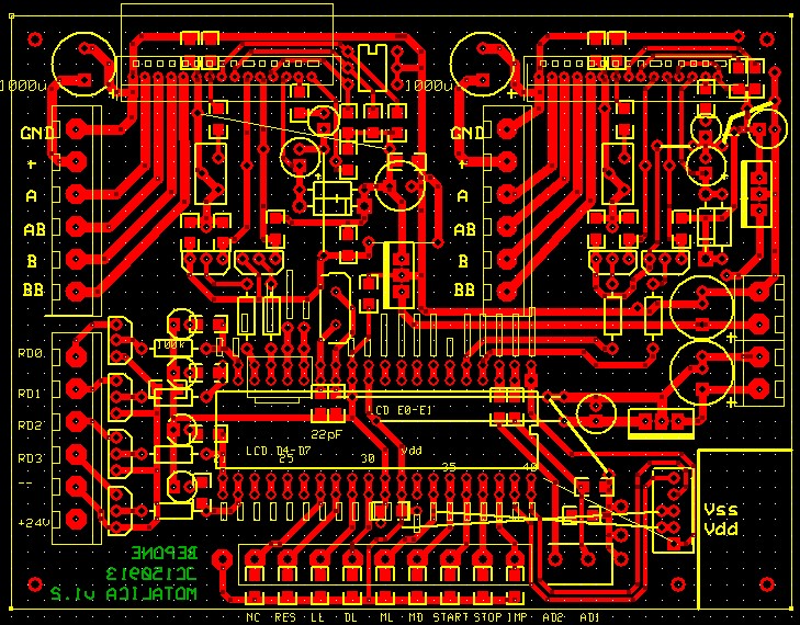
pocelo je sa razvojem pcb-a:
Untitled.jpg
Untitled.jpg (237.16 KiB) Pogledano 15811 put/a.

PIC16F877A i dva drivera STK (glavno vreteno i posmak)
bepone
 
Postovi: 706
Pridružen/a: 06 svi 2011, 08:51

Re: motalica sa PIC16F877A i LCD displejen

PostPostao/la bepone » 02 sij 2014, 13:23

IMG_0084.jpg
IMG_0084.jpg (91.78 KiB) Pogledano 15809 put/a.

izgled sprijeda

motor sanyo denki: 103H7125-0641
prekidaci auspicius i ostalo s prednjeg panela (multiturn pot sa multiturn brojacen SPECTROL) sa http://www.tme.eu
blok sa dve balinjere od hrasta za fintu
coupling step motor - osovina od drske od metle
otraga se vidi napajanje: switcher 5V, 24V, 30W sa http://www.tme.eu
navojna sipka tokarena M12 za prihvat balinjera o ostalog na fi9 i fi 8

trenutacne funkcije - START (zeleni buton), STOP (crveni), promjena smjera vrtnje i upal-ugas (pot i prekidaci)
bepone
 
Postovi: 706
Pridružen/a: 06 svi 2011, 08:51

Re: motalica sa PIC16F877A i LCD displejen

PostPostao/la bepone » 02 sij 2014, 13:26

IMG_0085.jpg
IMG_0085.jpg (107.34 KiB) Pogledano 15809 put/a.

bocni prikaz - balinjere (lezajevi) zalijepljeni u izglodanu rupu fi 30 u hrastu gradjevinskim ljepilom (sve ok) :mrgreen:
bepone
 
Postovi: 706
Pridružen/a: 06 svi 2011, 08:51

Re: motalica sa PIC16F877A i LCD displejen

PostPostao/la bepone » 02 sij 2014, 13:29

IMG_0086.jpg
IMG_0086.jpg (120.91 KiB) Pogledano 15809 put/a.

pogled na elektroniku odgore i iz negog cudnog kuta. vidi se pic i dva bloka drivera i dolje desno konektor za dodatno programiranje ICSP i dodavanje novih funkcija
bepone
 
Postovi: 706
Pridružen/a: 06 svi 2011, 08:51

Re: motalica sa PIC16F877A i LCD displejen

PostPostao/la bepone » 02 sij 2014, 13:36

prvi korak u programiranje PICeva najbezbolnije je napraviti sa PIcKIT-om:
4750_pickit-2sk.jpg
4750_pickit-2sk.jpg (60.05 KiB) Pogledano 15809 put/a.

radi uvijek - pisanje u, brisanje , citanje, verificiranje mikrokontrolera bez problema :hail:
bepone
 
Postovi: 706
Pridružen/a: 06 svi 2011, 08:51

Re: motalica sa PIC16F877A i LCD displejen

PostPostao/la bepone » 02 sij 2014, 13:39

IMG_0088.jpg
IMG_0088.jpg (101.63 KiB) Pogledano 15809 put/a.

pogled straga i mali swicer za ugradnju..
bepone
 
Postovi: 706
Pridružen/a: 06 svi 2011, 08:51

Re: motalica sa PIC16F877A i LCD displejen

PostPostao/la bepone » 02 sij 2014, 13:40

IMG_0089.jpg
IMG_0089.jpg (112.75 KiB) Pogledano 15809 put/a.

detalj
bepone
 
Postovi: 706
Pridružen/a: 06 svi 2011, 08:51

Re: motalica sa PIC16F877A i LCD displejen

PostPostao/la zendra » 02 sij 2014, 18:54

odo ja u po onu žicu "bor" made in yu :D
zendra
 
Postovi: 111
Pridružen/a: 23 svi 2011, 18:12

Re: motalica sa PIC16F877A i LCD displejen

PostPostao/la bepone » 03 sij 2014, 00:00

more mladic, jer motalica se okrece!! :mrgreen:
iden stavit gume sa nutarnje strane ovih drzaca bobine da da na trenju i sutra vec obracamo (janjca) gore :P
bepone
 
Postovi: 706
Pridružen/a: 06 svi 2011, 08:51

Re: motalica sa PIC16F877A i LCD displejen

PostPostao/la bepone » 12 ožu 2015, 00:32

evo i konacno upgrade motalice , dobila je panel i puno elektronskih i mehanickih dijelova za posmak, spasenih od drugih uredjaja, nesto napravljenih.. butone za bajpass svih kretanja u bilo kojem trenutku (korekcija posmaka) , odabir posmaka lijevi desni,
preciznost posmaka je 0.007mm
rukovanje je jednostavno, odabere se posmak ON ili OFF , odabere zica multiturn potom i upali na buton UPAL-UGAS :P
prednji panel:
DSCF7038.jpg
DSCF7038.jpg (173.93 KiB) Pogledano 14663 put/a.

bilo je za odlucit sitotisak ili flomaster i ipak je debelo pobijedio flomaster :lol:

el.brojac za odbrojavanje broja zavoja i automatski stop nakon namatanja po jednom redu
DSCF7039.jpg
DSCF7039.jpg (164.57 KiB) Pogledano 14663 put/a.


meh. za posmak spasen od jednog brodskog nautickog instrumenta
DSCF7042.jpg
DSCF7042.jpg (160.82 KiB) Pogledano 14663 put/a.
bepone
 
Postovi: 706
Pridružen/a: 06 svi 2011, 08:51

Sljedeća

Natrag na Pomagala

Na mreži

Trenutno korisnika/ca: / i 1 gost.