Pro-Ject Phono Box SE II

Dogradnja tvorničkih uređaja

Re: Pro-Ject Phono Box SE II

PostPostao/la grunf » 20 sij 2012, 01:08

aparatusonitus je napisao/la:
grunf je napisao/la: imam i AD811 ali dip,a ovi AD825 su mi smd,mora bi nešto iskemijati za zalemiti ih, treba li šta prilagoditi za AD811 jer se ipak razlikuje od AD825 ili AD817


Ako su pločice napravljene kako treba ne bi trebao imati problema (ja sam koristio i neke LTxyz opampove i brže od AD811 (kao i AD797) bez problema. A ako se pojavi problem, probaj s rasprezanjem pinova opampa (vidi dodatak na W.Jung-ovim stranicama za "Improved poz/neg regulators...". SMD varijantu AD811 može se danas nabaviti jeftino na epay-u, samo pazi što i od koga kupuješ koliko je to moguće.

grunf je napisao/la:s AD811 sam radio I/V konverziju za PCM1702 i TDA1541


I ja bi :twisted:


pločica je ova gornja iznad PMD100
slika

manja je nego iz uputa za izradu,a ako se sjećaš bila u je u onom mom rotelu na audiofil.forumu,sad je samo malo refrešana s novim kondezatorima,vodovi ispod nisu dugi tako da ne bi trebalo biti problem s AD811, caku od WJ znam jer sam i to složio i bilo je tom istom rotelu

iskreno AD811 kao I/V radi odlično,sad mi pada na pamet da probam s njim i lampom za izlaz
"Bolje nešto od nečega nego ništa od ničega."
Avatar
grunf
 
Postovi: 844
Pridružen/a: 05 ruj 2011, 23:51
Lokacija: Šibenik

Re: Pro-Ject Phono Box SE II

PostPostao/la branet » 20 sij 2012, 20:13

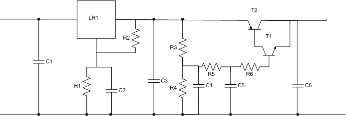
Kolko schema :idea: .
Sad kad sam počeo crtat ALWS regulator skužio sam da mi je malo pre kompliciran.
I dali mi netko može laički objasnit šta je to shunt regulator?
I šta kažete na ovu schemu!?
NewRegComp-1.png
NewRegComp-1.png (12.67 KiB) Pogledano 9117 put/a.
branet
 
Postovi: 40
Pridružen/a: 14 sij 2012, 08:16

Re: Pro-Ject Phono Box SE II

PostPostao/la Khadgar2007 » 20 sij 2012, 20:43

Ako se ne varam jer ipak nisam toliko potkovan ne znam da li ću dobro objasniti. Shunt je regulator koji stalno "vuče" struju za koju je predviđen. Znači nešto kao ča A klasa kod pojačala stalno vuče struju bilo signala na ulazu ili ne tako ovaj bilo nešto spojeno na njega ili ne stalno troši struju.Maksimalna disipacija na njemu će biti kada nije ništa spojeno na regulator a kada se nešto spoji onda ta disipacija pada jer dio struje vuče potrošač a dio regulatro. E sada koje su prednosi,mane i sl. ne znam jer zapravo nisam vidio nikakvu diskusiju o tome ovdje niti na drugom forumu.
"Nakon prve čaše vidite stvari onakvim, kakve bi vi htjeli da budu. Nakon druge vidite ih onakvim, kakve nisu. Na kraju ih vidite onakvim, kakve zaista jesu, što je najgora stvar na svijetu."
Avatar
Khadgar2007
 
Postovi: 2488
Pridružen/a: 05 svi 2011, 16:44
Lokacija: Sisak

Re: Pro-Ject Phono Box SE II

PostPostao/la aparatusonitus » 21 sij 2012, 00:41

branet je napisao/la:I dali mi netko može laički objasnit šta je to shunt regulator?


http://web.archive.org/web/200906111118 ... sshunt.asp
Avatar
aparatusonitus
 
Postovi: 234
Pridružen/a: 05 svi 2011, 21:08
Lokacija: Split

Re: Pro-Ject Phono Box SE II

PostPostao/la branet » 21 sij 2012, 10:31


Link ne radi.
branet
 
Postovi: 40
Pridružen/a: 14 sij 2012, 08:16

Re: Pro-Ject Phono Box SE II

PostPostao/la sonny » 21 sij 2012, 10:32

Pričekaj malo redirect... Sve radi...
A nekad je ovdje bilo dobro.......... Šteta.......
sonny
 
Postovi: 1203
Pridružen/a: 20 kol 2011, 18:36

Re: Pro-Ject Phono Box SE II

PostPostao/la branet » 21 sij 2012, 19:14

Na punjaču ili utikaču gdje je i transformator mi piše : 230V 50 Hz 95mA
16v 1000mA
Kad bi radio shunt regulator dali bi trebao regulator od 95mA ili 1000mA ili pak neka treća vrijednost?
Naša sam u prospektu consumption 16V/180mA AC .
Znači shunt bi trebao davati 180 mA!?
Zadnja izmjena: branet; 21 sij 2012, 19:42; ukupno mijenjano 1 put/a.
branet
 
Postovi: 40
Pridružen/a: 14 sij 2012, 08:16

Re: Pro-Ject Phono Box SE II

PostPostao/la sonny » 21 sij 2012, 19:23

Pa 1000 mA, odnosno manje...
95 mA je na strani primara trafoa...
A nekad je ovdje bilo dobro.......... Šteta.......
sonny
 
Postovi: 1203
Pridružen/a: 20 kol 2011, 18:36

Re: Pro-Ject Phono Box SE II

PostPostao/la aparatusonitus » 22 sij 2012, 22:25

branet je napisao/la:Na punjaču ili utikaču gdje je i transformator mi piše : 230V 50 Hz 95mA
16v 1000mA
Kad bi radio shunt regulator dali bi trebao regulator od 95mA ili 1000mA ili pak neka treća vrijednost?
Naša sam u prospektu consumption 16V/180mA AC .
Znači shunt bi trebao davati 180 mA!?


Iz postavljenih pitanja da se zaključiti da nisi još shvatio kako radi shunt regulator, pa stoga preporučam još malo googlanja za bolje razumijevanje npr. ovdje http://www.diyaudio.com/wiki/Shunt_Regulation
Avatar
aparatusonitus
 
Postovi: 234
Pridružen/a: 05 svi 2011, 21:08
Lokacija: Split

Prethodna

Natrag na Tweak

Na mreži

Trenutno korisnika/ca: / i 1 gost.

cron