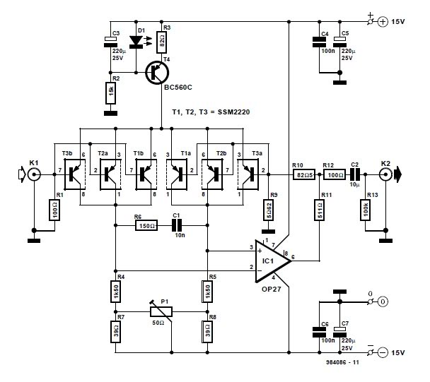
Prvo sam počeo da radim PCB nakon par sati skužio da su mali vragovi SSM2220 prevelik zalogaj za mene ča se tiče layouta. Malo sam prokopao po netu i načao cijeli članak iz Elektora koji naravno ima i PCB. Nakon ča sam vidio kakav je to PCB(ništa za zamjeriti jer je odličan) ali ima manu da su elkovi neki minijaturni pa sam se prihvatio posla i besramno iskopirao layout sa par preinaka radi smještaja elkova i još neke sitnice koje su mi upale u oči.
I pločica.
P.S.
Sada vidim da su mi neke stvari promakle ali biti će još revizija pa lako za to.

zaista impresivno