DAH - 1 (kit)

DAH - 1 (kit)

PostPostao/la harkonen » 11 svi 2011, 13:12

Šta je , hiljadu mu mikrofarada, taj DAH - 1 ???

A sad DIY Audio Hrvatska - 1 ?

Dakle, kako bismo promovirali cijevne audio uređaje u samogradnji , prije x vremena se rodila ideja
oko jednostavnog, ali zato nimalo sonično inferiornog cijevnog pojačala SE topologije.
Pojačalo je osmišljeno, ljudi su ga sagradili, dali svoju ocjenu istog i svoja iskustva u gradnji, te se prešlo na slijedeću
logičku stepenicu, olakšati ljudima nabavku svih potrebnih dijelova, znamo da su u ovom našem hobiju ponešto specifični dijelovi
koje se baš ne može nabaviti u svakom gradu i rođen je ovaj KIT.

KIT sadrži sve potrebne dijelove za dvokanalni amp po dolje navedenoj provjerenoj shemi.
Vjerujem da mnogi samograditelji neće stati na tome nego iskoračiti i nastaviti dalje te da ćemo ih viđati kao izlagače
na budućim TF-ovima.
A oni koji neće, ipak će dugo, dugo uživati u cijevnom zvuku.....

Prednost ove konstrukcije jest prije svega jednostavnost i cijena izvedbe, dostupnost cijevi, linearne i široke prijenosne karakteristike,
solidna SE snaga za prvo cijevno pojačalo, mogućnost naknadnih izmjena u vidu prebacivanja u UL ili pentodni rad, mogućnost
izmjene drivera i topologije, dodavanje povratne veze, dodatno filtriranje napajanja itd, itd...
Izlazni ,prigušnica i mrežni trafoi su dimenzionirani tako da ih se može koristiti i za druge cijevi, npr, za 300B će vam trebati
samo mali trafo za grijanje istih. Ostalo je tu.
Dakle, samograditelj će trebati samo napraviti ili nabaviti kutiju te prema shemi spojiti elemente te provjeriti sve
(nekoliko puta) i uključiti isti.
Jasno, uvijek naglašavamo dužan oprez jer su naponi kojima ćete raditi smrtonosni.
Ako nešto zapne, zabrumi ili zaiskri, pomoć forumaša je već legendarna!

KIT sadrži :
- 1 par chinch konektora za šasiju
- 2 para speaker konektora za šasiju za prihvat žica do 4mm, banana,vilica
- prekidač za izbor 4 i 8 ohm
- Euro strujni konektor za šasiju i kućište za osigurač
- prekidač (sa led) za uključenje / isključenje napona
- kvalitetan potenciometar 50K log i pot. gumb
- sve pasivne elektroničke dijelove za oba kanala i ispravljač
optimalnog odnosa cijena/kvaliteta (nichicon, iskra, PIO...)
- univerzalnu epoksidnu pločicu 9x15cm za montažu ispravljača
- 4 x nosač za point-to-point montažu
- podnožja 2x noval, 2x oktal keramika
- 2x SE izlazni transformatori CBC 3K/4-8ohm - EI84
- 1x prigušnica CBC 3-4H EI60
- 1x mrežni transformator CBC EI
- 2x 6N1P
- 2x EL34-B Shuguang ( dobar odnos cijena / kvaliteta )


Cijena kompletnog kita - 1.580,00 Kn
Cijena bez izlaznih cijevi- 1.400,00 Kn


Prvi kitovi idu k naručiteljima slijedeći tjedan, narudžbe na privatne poruke molim.
Ukoliko se pokaže veći interes, u planu je i razvoj kvalitetne štampane pločice koja će na sebi imati
i ispravljač i oba kanala, cijena će biti uvećana za istu (oko 80-90kn).

Detaljne upute za izgradnju se pišu i bit će objavljene u ovoj temi, a buduće graditelje molim
da svoju gradnju poprate kojim fotkama i postovima...

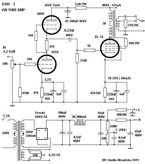
Evo sheme:
DAH-1-EL34.jpeg
Zadnja izmjena: harkonen; 15 svi 2011, 21:36; ukupno mijenjano 3 put/a.
I'm too old for this s...
Avatar
harkonen
 
Postovi: 2195
Pridružen/a: 04 svi 2011, 14:27
Lokacija: Bjelovar

Re: DAH - 1

PostPostao/la sstrsat » 11 svi 2011, 13:19

Sve 5 osim mozda naslova teme :lol:

Sala naravno, a DAH 1 je oznaka prastare Philipsove diode - "heksode". A ta "heksoda" je ustvari space charge tube i moze delat na 10-ak V napajanja ka pentoda ili ka trioda.
Krepat ma ne molat
Avatar
sstrsat
 
Postovi: 1745
Pridružen/a: 04 svi 2011, 18:21
Lokacija: Rijeka

Re: DAH - 1 (KIT)

PostPostao/la admin » 11 svi 2011, 18:16

Cenzura... :lol:

Razlog:
Tema je postavljena da pomogne ljudima, a pocela se pretvarati u jednolinijski chat.
Avatar
admin
Site Admin
 
Postovi: 179
Pridružen/a: 03 svi 2011, 22:40

Re: DAH - 1 (KIT)

PostPostao/la harkonen » 11 svi 2011, 21:12

Aha, aha, neka ostane zabilježeno!!!!
Prvi put u povijesti diyaudio.com.hr admin obrisao postove! Krasno.
Mislim ne Krasno kao mjesto nego krasno kao krasno.
Ajde neko mora biti i prvi.....

Da se mi vratimo na temu.
I'm too old for this s...
Avatar
harkonen
 
Postovi: 2195
Pridružen/a: 04 svi 2011, 14:27
Lokacija: Bjelovar

Re: DAH - 1 (KIT)

PostPostao/la harkonen » 14 svi 2011, 20:17

Ide ovo pomalo, evo baš kompletiram kitove, nedostaju još neke zaista sitnice koje stižu izvana,
ovaj tjedan računam da će krenuti prema naručiteljima, za njih (ove prve koji su odmah naručili) jasno ide i poseban poklončić....
Isporuka narudžbi koje se naruče od danas na PM ide u roku 10 dana.
I'm too old for this s...
Avatar
harkonen
 
Postovi: 2195
Pridružen/a: 04 svi 2011, 14:27
Lokacija: Bjelovar

Re: DAH - 1 (KIT)

PostPostao/la bepone » 14 svi 2011, 20:19

pohvalio mi se kolarek :)
bepone
 
Postovi: 706
Pridružen/a: 06 svi 2011, 08:51

Re: DAH - 1 (KIT)

PostPostao/la harkonen » 14 svi 2011, 20:27

A sigurno se i potužio da je morao napraviti sve iste - izutra i izvana, svuda istu boju na U+, istu boju na A+ itd...
I dvaput lakirati. I nove naljepnice. To šminkanje mu je valjda najteže sjelo. Ali dobro ih je napravio.
Sve je bolji, moram ga pohvaliti.
:-)
I'm too old for this s...
Avatar
harkonen
 
Postovi: 2195
Pridružen/a: 04 svi 2011, 14:27
Lokacija: Bjelovar

Re: DAH - 1 (KIT)

PostPostao/la Dean » 14 svi 2011, 21:39

Ne bi htio spuštati cijenu, ali na jednom izlaznom trafiću imam naljepnicu, a na drugom nemam..
Znači li to da će mi pojačala drugačije raditi??
Dean
 
Postovi: 1774
Pridružen/a: 05 svi 2011, 17:13

Re: DAH - 1 (KIT)

PostPostao/la Edison » 14 svi 2011, 21:44

Lijepo da je krenulo i da si zadovoljan transformatorima. Do sad kod nas nije bilo niceg slicnog. Ovo je mali korak za homo ludense electronicuse, ali veliki za DIY cijevne pocetnike! Bravo, harkonen! :)
Čovječe pazi da ne ideš malen ispod zvijezda!
Avatar
Edison
 
Postovi: 1180
Pridružen/a: 04 svi 2011, 21:32
Lokacija: Rijeka

Re: DAH - 1 (KIT)

PostPostao/la sstrsat » 14 svi 2011, 21:47

Dean je napisao/la:Ne bi htio spuštati cijenu, ali na jednom izlaznom trafiću imam naljepnicu, a na drugom nemam..
Znači li to da će mi pojačala drugačije raditi??


Naravno. Upravo to znaci. Pa zar ti nije jasno da ce izostanak naljepnice prominit dielektricnu konstantu piture kojom je trafo zapituran. Tako da mozes sigurno ocekivat nekih 30% razlike u zvuku :lol: :lol:
Krepat ma ne molat
Avatar
sstrsat
 
Postovi: 1745
Pridružen/a: 04 svi 2011, 18:21
Lokacija: Rijeka

Sljedeća

Natrag na Cijevna tehnika

Na mreži

Trenutno korisnika/ca: / i 2 gostiju.