
Nedavno su mi stigle neke ruskinje sa gstube-a, pa nije red da stoje neiskoristene

Ideja je bila da se napravi mali, jednostavni SE, nista egzoticno. U izlazu figuriraju Г-807 i 6П3С-Е, tako da je pitanje izlaznih trafoa i napajanja manje vise isti za koju god se odlucio posto su prakticno iste. Sto se drajvera tice, nekako bih voleo da bude jednostepeni, u cilju ocuvanja jednostavnosti. Od lampi koje imam na 'lageru' cini mi se da zahtevu (bar po pojacanju) odgovaraju samo 6Н23П-ЕВ i 6Н1П-ЕВ. Naravno da su i drugi predlozi dobrodosli, daleko od toga da je to konacno resenje, ali od negde mora da se pocne...
Usput, jedno pitanje. Kakva su vam iskustva sa 6Н1П-ЕВ. Ja konkretno imam Voshodove (logo sa raketom) iz 1987. Vidim da je recimo 6N1P iz aktuelne Svetlanine produkcije sa parametrima potpuno druga lampa od ovoga (dosta se recimo razlikuje rp, a graf je tek posebna prica...) Evo njenog datasheeta-a.
http://www.svetlana-tubes.com/pdf/6n1p.pdf
Evo podataka sa kojima sam ja racunao, tj koje sam koristio:
http://klausmobile.narod.ru/testerfiles/6n1p.htm
http://www.gstube.com/data/550/
I tu ima nekih razlika, negde se navodi oko 11k za rp, a najcesce 7k8... Ono sto sam uspeo da na vecini primera odredim graficki pa da izracunam, cini mi se da je oko 7k5 neka realna vrednost (u ovoj RT).
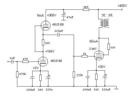
Sa tom vrednoscu, Zout driverskog stepena dodje negde oko 2k1, pojacanje oko 24X. Ova vrednost pojacanja bi trebalo da je dovoljna za ulaznih 1Veff, kada se pogleda radna tacka izlazne lampe ( Uak=350V, Ia=55mA, Ug1= -30V ). Sam driverski stepen je izveden kao SRPP, to mi je prvo palo na pamet sto zbog potrebnog pojacanja sto zbog niskog Zout...
Sa kolom prikazanim na slici, trebalo bi da se na izlazu dobije oko, ili nesto malo preko, 3W (triodni spoj).
Jedno pitanje i za izlaznu lampu. Koliko sam uspeo da pronadjem, za 807 je max Ug2 oko 400V kada je vezana u triodu. Kakva su vasa iskustva? Da napomenem da je izlazna Г-807 (Ульяновск).
Dalje, u slucaju koriscenja 6П3С-Е u izlazu, mozda bi ovaj napon napajanja bio malo i previsok. Podaci u njenom datasheetu kazu da je max Ua=400V i max Ug2=300V te max Pa=20.5W. Sa druge strane, iskustva ljudi koji su radili sa njom (napominjem, verzija -E) kazu da je dosta zilava i da moze da podnese i vise od ovoga i to dugorocno. Kakva su vasa iskustva?
Evo i sheme: