GM70 - lampa u koju vrijedi ulagati ušteđevinu! Jučer pogledam na ebay kad imam što i vidjeti. GM70 u prosjeku
poskupila 8USD, nešto manje i 6C33, te većina zanimljivih lampi na tržištu. Kud ide ovaj svijet?
Ne zaboravimo koliko Šušurin traži za svoj amp sa ovom lampom. Vrijedi svaki cent. Aha.
Vrijedi puno, ali ne toliko.
Onda, tko se usudi prčkati sa 1Kv i više, evo rješenja u što će ulupati pare. Obećajem dobru zabavu,
dobar zvuk, dobar osjećaj, dobar račun za struju, a i zamjenu za kamin po svijetlu i količini topline.....
Gore spomenutih 1Kv nije ništa na što inače ne pazite, osim psihološke baba roge. Malo bolje izolacije,
malo manje pive kraj radnog stola i nema problema.
Daklem, ruska (opet ruska!) direktno grijana trioda GM70, sa specifikacijama :
grijanje: 20V - 3A
Anodni napon max: 1.5kV trajna disipacija: 125W
kratkotrajna disipacija (do minute): 150W
Kapacitet međuelektrodni :
mrežica-anoda : 12pF
mrežica-katoda : 8pF
anoda-katoda :4pF
visina 185mm, promjer 68mm
pojačanje : oko 7-8x
Kad mi je GM70 prvi put došla u ruke, pomislio sam: Bože - kako li ružne lampe, izgleda kao kovački rad u boci. A opet, ima nešto
što na prvi pogled govori : ovo je snaga, ovo je kvaliteta, ovo traje. Valjda i zvuči dobro. Proučio sam prilično šturu i nerazrađenu tematiku
o ovoj lampi na netu, sa prilično razočaranih. Kako ova lampa ima i varijantu sa bakrenom anodom (za razliku od klasične grafitne), svi su
svoje frustracije umanjivali sa tim da "bakrena" bolje zvuči. Ok, mrvicu je mekša, ali obična nije toliko loša koliko su svi među redovima pisali..
Ispada da je svako svakome tweakao amp sa GM-kom

I onda sam odmah odlučio krenuti od grafa, a ne od priča, staviti jaki (možda i prejaki) driver, napajati to nezavisnim mono napajanjima
sa živinim ispravljačicama.
Uz malo podešavanja drivera i topologije, ovo je prosviralo. O da. 20W SE snage koja nije sirova, koja ravnopravno ide
uz bok ostalim DH triodama i koja što je čovjek dulje sluša ima želju za još. Takva žena ne postoji.
Svojom disipacijom kaže da može i dalje, ok, može ona do 24-25W uz podnošljiva izobličenja, ali oko 20W sa radnom točkom
1100/90 što je na 80% disipacije meni je optimum. I grafitna i bakrena.
Neki dan smo spomenuli 150pf kapaciteta s kojim se bori driver 6c33.
A da vidimo koliko je to ovdje : Ct = 8pf + 12pf *(7,5+1) = 110pf plus desetak u vodovima, dakle 30tak pf manje od 6c33.
Pojačanje joj je 7-8x, što olakšava i izbor drivera u usporedbi sa 845 triodom, kojom je vole uspoređivati.
Otpor u području radne točke je oko 2,5K.
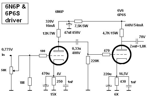
Evo malo i grafike:
A shema izlaza, kao i svaka shema DHT izlaza sa nešto povećom disipacijom na otporima, potrebom bolje izolacije unutar izlaznog trafoa - primar/sekunda/jezgra (min 3kV!), ako idemo na fiksni bias, i tu trebamo stabilizirani izbor, sa bar 20mA struje na raspolaganju.
Predložio sam impedanciju primara 7,5K što će u dinamičkim uvjetima biti nešto preko 8K i dati optimum snaga-nelinearno izobličenje.
Dakle, vidimo da nam za potrebe drajva ove lampe treba 190Vpp, što i nije neki poseban problem i sličnu smo priču spomenuli kod
drivera za 6c33. Pojačanje 70x, izlazni otpor što manji, solidna struja, dobar linearitet i to je to. Ako još da stavite i DHT u drive?
Kod GM70 dosta veću ćemo pažnju morati pokloniti samom ispravljaču,tj. ispravljačima.
U svom GM integrircu uključujući softstartove i delaye anodnog napona imam 8 komada. Ispravljač do ispravljača.
Hrpa željeza i lampe. I to je to.
Nije jeftino za izgradnju, to nikako, ali u SE priči ovo je blizu vrha.
Ili vrh. Ovisno s koje strane gledaš.....