OTL pojačalo - možda...

Re: OTL pojačalo - možda...

PostPostao/la harkonen » 24 svi 2011, 18:58

Hm, ovo sa PL504 bi se možda uklopilo Edisonu u priču, 15W je zaista dovoljno za OTL, nema prevelikih VA za grijanje, (toliko VA proguta i jedna 6c33), lampe su ionako povoljne i ima ih, magnoval podnožja ima također, kao i kapica koje nisu problem. Onako odoka, ovo bi moglo biti najpovoljnije OTL rješenje po W snage...
I'm too old for this s...
Avatar
harkonen
 
Postovi: 2195
Pridružen/a: 04 svi 2011, 14:27
Lokacija: Bjelovar

Re: OTL pojačalo - možda...

PostPostao/la ilimzn » 24 svi 2011, 19:11

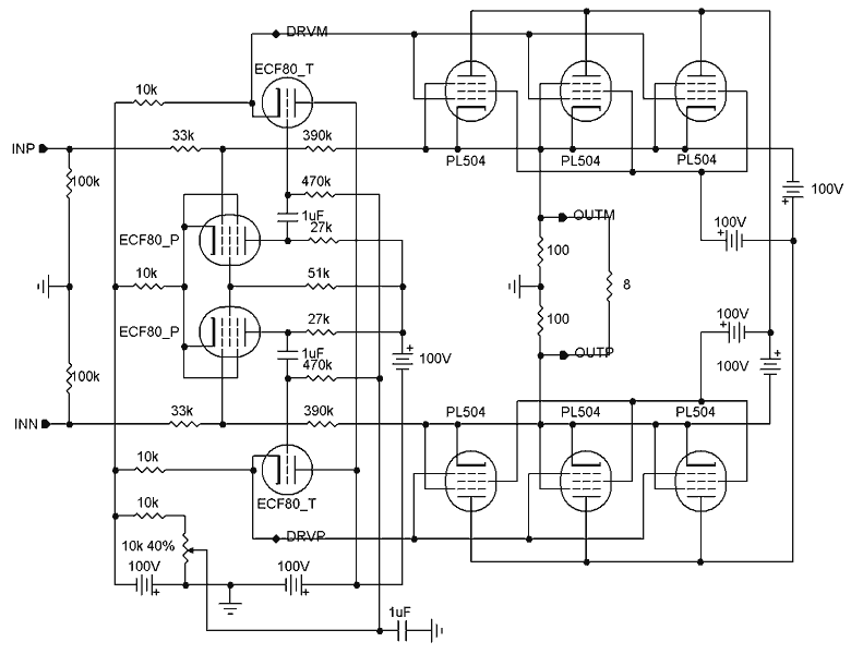
Evo neke okvirne ideje...
Dakle, stvar je data kao principijelna shema. Nema hrpe grid stopera, balansiranja, podesavanje biasa je primitivno, otpori su izracunati odokativno, izvori su nacrtani kao baterije...

I mogu se sad slikati jer je 'datoteka koju si poksoa/la staviti u privitak neispravna'. Neispravna my ass, najobicniji GIF po svim pravilima. A bilo bi lijepo i znati zasto je neispravna, pa da je ispravim. :|

Nacrtan je veci broj izvora po 100V spojenih u seriju. Npr, ulazni stupan/driver se napaja iz +-100 i 200V, naravno, ideja je da trafo ima jedan simetricni namotaj iz kojeg se dvostrukim ispravljanjem i duplikatorom napona dobivaju svi naponi. Slicna prica za napajanja izlaznog stupnja, osnova su dva floating napona 100-120V, na koje se dodaje jos toliko duplikatorm, za napajanje G2 izlaznih pentoda (2x 3kom PL504 u paralelu).
Bez nekih vecih problema bi se sve moglo izvesti na istom trafou ali bi broj izvora bio prilican. Ako se izvodi kao stereo pojacalo, onda pogotovo. Zato bi mozda najbolje bilo izvesti stvar tako da se imajedan veci napajacki trafo za izlaz, 2x80V 1.5A. kako je grijanje izlaznih cijevi 27V/300mA, spajanjem svake banke od 3 u seriju se dobiva 81V sto znaci da se isti namotaj za 80V odmah koristi i za grijanje. Uz neko suvislo predimenzioniranje trafo od 250VA bi vec bio dovoljan, 300VA je bolji. Ulazni dio se onda napaja posebnim trafom, 2x80V (100mA je sasvim dosta) i ima svoje grijanje, 6.3V/1A. 30-ak VA sasvim dosta. Alternativa za stereo verziju bi bila dva trafa za izlaze i jedan s poduplanim strujama namota (50-60VA) za ulazni stupanj.
Izlazni stupanj trosi cca 55W samo na grijace, ostala disipacija ovisi o odabranoj struji mirovanja za izlazne cijevi. Ulazni stupanj relativno malo dodaje na to, prakticki zanemarivo.

Da preduhitrim pitanja i kontroverze oko odabira izlaznog stupnja s pentodama, evo jedne kratke diskusije o prednostima i manama tridoe vs pentode u circlotron izlazu:

Prednosti pentode:
- Mogu dati vecu izlaznu struju pri manjim anodnim naponima. To ujedno znaci da je za odabranu struju mirovanja kolicina topline koju izlaz generira manja, Izbor struje mirovanja je malo siri nego u slucaju triode, premda ne proporcionalan smanjenju anodnog napona (radi disipacije G2).
- Balansiranje biasa svake cijevi se moze izvesti posebnom regulacijom napona na G2. Ovo je vrlo lako i jeftino izvesti u poluvodickoj tehnici.
- Ulazni kapaciteti koje vidi driver su unekoliko manji, no kako circlotron u idealnom slucaju cijevi s beskonacnom strminom moze imati pojacanje maksimalno 2, niti Milelr efekt u triodnom modu nije veliki problem.

Mane pentode:
- Zahtijeva dodatno napajanje za G2. U ovom slucaju se ono izvodi duplikatorom napona iz anodnog napona, i teoretski ne mora biti stabilizirano, premda se stabilizacijom za svaku cijev posebno lako izvodi tocno balansiranje svih cijevi (sto je inace uvijek problem!)
- Didipacija G2 naglo raste ako pojacalo ostane bez opterecenja, jer tada napon izmedju anode i katode moze pasti dovoljno da pocne teci velika struja kroz G2. Srecom, sklop za zastitu od takvog slucaja nije previse kompliciran i svodi se na detekciju spomenute struje.
- Prelaz u klasu AB2 (pozitivni napon resetke) istovremeno moze znaciti i pojavu prekomjerne struje G2, iz istog razloga koji je naveden gore, i nije toliko prektican koliko u slucaju triodnog moda.

Prednosti triode:
- Pojacalo moze sasvim lijepo raditi i bez opterecenja. Ovo je moguce iskoristiti stavljanjem auto-trafoa na izlaz, koji takvo pojacalo pretvara u izuzetnog cijevnog 'snagatora' (stotinjak W ne bi trebalo biti problem).
- Prelazak u klasu AB2 u vrhovima signala (pozitivan napon resetke) je puno manje problematican nego kod pentodnog moda i uglavom se svodi na maksimalnu struju koju moze dati driver, tj. maksimalnu dozvoljenu disipaciju drivera. Ona se moze odredjenim mjerama limitirati da ne predje neki suvisli maksimum. Rad u klasi AB2 uz povecanje izoblicenja (koje je medjutim puno benignije u circlotron topologiji u odnosu na klasicni PP) omogucava porast maksimalne snage uz sve ostale iste uvjete i donekle je protuteza jednoj mani koja je data u nastavku.
- nema potrebe za dodatnim napajanjima za G2.

Mane triode:
- Izlazna struja je s istim naponom napajanja kao u pentodnom modu znacajno limitirana (na manje od pola iznosa u pentodnom modu). Razlog je sto je pravi ekvivalent anodnog napona triode, u pentodnom modu napon G2. kako su G2 i anoda kod triodnog moda na istom naponu, a ukupna disipacija cijevi je limitirana, maksimalna struja irovanja bi bila znacajno manja - oko polovice one u pentodnom modu, a time bi se i za 4 puta smanjla snaga do koje pojacalo radi u klasi A. medjutim, moguc je kompromis, tako da se anodni napon ipakl smanji u odnosu na napon G2 u pentodnom modu, pa se tako dobije veca snaga u klasi A, ali i dalje manja od one u pentodnom modu. Ili, drugim rijecima, za zeljenu snagu u klasi A (postujuci ogranicenja disipacije), cijevi ce u pentodnom modu generirati manje topline bez ulaznog signala, tj. pentodni je mod efikasniji.
- balansiranje cijevi je znacajno kompliciranije i cak toliko neprakticno da se cesto niti ne izvodi. Zapravo se svodi na stavljanje po jednog slijedila na svaku izlaznu cijev, sto bi povecalo broj cijevi za barem 2, uz odgovarajuce dodatne troskove energije i materijala. Umjesto toga se cijevi najcesce selektiraju da su cim slicnije u istoj banki, a izvodi se samo statickli i dinamicki balans polovina circlotrona.
- Iako je Miller-ov efekt kod circlotrona minimalan, ovdje ce driver ipak imati vise posla, premda je to u praksi zapravo zanemarivo.
ilimzn
Iron Man
 
Postovi: 979
Pridružen/a: 05 svi 2011, 13:39

Re: OTL pojačalo - možda...

PostPostao/la ilimzn » 24 svi 2011, 19:13

mini_OTL.gif


Evo i sheme...
ilimzn
Iron Man
 
Postovi: 979
Pridružen/a: 05 svi 2011, 13:39

Re: OTL pojačalo - možda...

PostPostao/la harkonen » 24 svi 2011, 19:54

Teško da može bit' jednostavnije, spliter na ulazu, pa pentodica, pa sljedilo i izlaz.
Moglo bi se doduše (biti će tu dosta pojačanja i za jaku povratnu ) da sve prije izlaza bude triodno,
ali po glavnom uvjetu - ekonomičnosti, ovo je potencijalni winner. Možda i ne samo potencijalni.
Edison, razmisli.

Palac gore od mene za ovu varijantu. A i štediš na nazivnim naponima kondova. :-)
I'm too old for this s...
Avatar
harkonen
 
Postovi: 2195
Pridružen/a: 04 svi 2011, 14:27
Lokacija: Bjelovar

Re: OTL pojačalo - možda...

PostPostao/la Edison » 24 svi 2011, 20:36

harkonen je napisao/la:Teško da može bit' jednostavnije, spliter na ulazu, pa pentodica, pa sljedilo i izlaz.
Moglo bi se doduše (biti će tu dosta pojačanja i za jaku povratnu ) da sve prije izlaza bude triodno,
ali po glavnom uvjetu - ekonomičnosti, ovo je potencijalni winner. Možda i ne samo potencijalni.
Edison, razmisli.

Palac gore od mene za ovu varijantu. A i štediš na nazivnim naponima kondova. :-)


Malo gledam ovo i razmisljam, razmisljam... Svidja mi se koncepcija, ali moram procitati ilimznov post jos par puta jer me na shemi bune ova napajanja. Prednosti su velike i vidim da bi mogli ici i transformatori relativno normalnih dimenzija. Svidja mi se i rjesenje grijanja. Nedostaci su sto nikad nisam sreo PL504 i ECF80, niti magnoval podnozja, ni kapice. Niti znam koliko je to dostupno, i koje su cijene? Pojacalo se radi za vise godina koristenja pa mi se cini sigurnije koristiti cijevi koje se jos proizvode...

Ovo je napravljeno za balansirani signal na ulazu? Ako se uzemlji jedna grana, moze li i SE signal?

U svakom slucaju, svidja mi se ilimznov prijedlog...
Čovječe pazi da ne ideš malen ispod zvijezda!
Avatar
Edison
 
Postovi: 1180
Pridružen/a: 04 svi 2011, 21:32
Lokacija: Rijeka

Re: OTL pojačalo - možda...

PostPostao/la harkonen » 24 svi 2011, 20:45

Pa znaš da ja sve imam, ili bar znam tko ima, a kad kažem da ima, onda - ima :-)
I cijene nisu ništa posebno, niti se treba bojati da će PL-ki nestati.
Ooooo, ima ih još, čak i ako pokreneš OTL manufakturu, nemaš straha, pa i za mnoge godine korištenja.

I, naravno da može SE signal, ali na jedan splitter koji dođe prije ovog ulaza na shemi. :-)

Ovdje su ulazne pentode (znaš ti Ilimzna!) zbog pojačanja i potrebe veće povratne veze (znaš ti Ilimzna! - no ovdje bez NFB-a ne ide) , ali vjerujem da će dostajati i dva triodna stupnja (s tim da i splitter treba imati pojačanje) prije sljedila...
I'm too old for this s...
Avatar
harkonen
 
Postovi: 2195
Pridružen/a: 04 svi 2011, 14:27
Lokacija: Bjelovar

Re: OTL pojačalo - možda...

PostPostao/la Edison » 24 svi 2011, 21:06

harkonen je napisao/la:Pa znaš da ja sve imam, ili bar znam tko ima, a kad kažem da ima, onda - ima :-)
I cijene nisu ništa posebno, niti se treba bojati da će PL-ki nestati.
Ooooo, ima ih još, čak i ako pokreneš OTL manufakturu, nemaš straha, pa i za mnoge godine korištenja.


Drago mi je da toga ima i da nije preskupo.

Ilimzn, sad kad si poceo, nema ti natrag... kako stignes samo nastavi. Znam da ce se pomalo komplicirati dok se doda sve sto treba, ali koncepcija se cini zanimljivom. Mozda na kraju i bude OTL... do sljedeceg Triode festivala bi se vjerojatno stiglo izraditi...
Čovječe pazi da ne ideš malen ispod zvijezda!
Avatar
Edison
 
Postovi: 1180
Pridružen/a: 04 svi 2011, 21:32
Lokacija: Rijeka

Re: OTL pojačalo - možda...

PostPostao/la ilimzn » 24 svi 2011, 21:34

Poseban splitter nije potreban, ulaz je diferencijalni i samo-splitirajuci :)
Nebalansirani ulaz se spaja na jedan kraj ulaza, a drugi se skupa s masom ulaza, spaja na masu pojacala, i to je to, Pojacanje prakticki isto, balans jos uvijek jako dobar. Ako se zajednicki katodni otpor pentoda zamijeni strujnim izvorom (poluvodickim, radi jednostavnosti), onda balans ostaje isti bez obzira na vrstu ulaza. Naravno, moze se birati koji se ulaz (INP ili INN) koristi za nebalansirani, pa se time odabire i faza izlaza.

Pojacanje zapravo i nije tako veliko kako bi se ocekivalo. Za punu snagu je na izlazu dovoljno cca 16V peak, sto za 1V RMS ulaza ispada pojacanje oko 11.4 puta. Problem je sto je izlazni otpor poprilican, cca 15-ak ohma, tako da tu stvarno bez NPV nece ici, i to poprilicne (12-ak dB pa mozda i vise). Velika je prednost sto tu nema trafoa (a i verzija s izlaznim auto-trafom bi NPV uzimala prije njega), tako da je sklop izuzetno brz pa je i negativan uticaj NPV na raspored harmonika minimiziran. Bez NPV izlazni otpor zapravo atenuira izlazni signal na zvucniku na otprilike 1/3, sto znaci da je izlazni stupanj 'oslabilo' signala, pa je time i minimum pojacanja bez NPV oko 35 puta, prilicno tesko ostvarivo triodama, barem ne u jednom diferencijalnom stupnju. Moglo bi se uz neki bootstrap, ali doslovce nista ne bi ostalo za NPV. Ako bi se ogranicili samo na triode, morala bi ici cijev vise i dodatno redistribucija napona napajanja ako se zeli zadrzati samo taj jedan vezni kond prije slijedila. Ovako s pentodom svaka ima pojacanje preko 100 cime ostaje sasvim dosta i za NPV, premda ni tu nije bas ogromna rezerva, lako se moze dogoditi da ce trebati raditi s ulaznim naponom 2Vrms za puni izlaz, dakle morat ce ispred toga biti neki line stage s pojacanjem. Teoretski je moguce natjerati ulazne pentode da imaju jos vece pojacanje ali se zrtvuje linearnost i povecavaju problemi s balansiranjem pentoda (inace taj dio nije ucrtan u shemu ali je trivijalan i sastoji se od jednog trimera i dva otpora).

ECF80 (ili ECF802 koja bi takodjer dobro radila), i njene P-varijante su vrlo podcjenjene cijevi, i kada se pentode spoje u triode, a kao ciste pentode pogotovo. Inace, ECF/PCF 80 si imao prilike cuti u crvenoj iverici.

Napajanja izlaznog stupnja (po dva para 'baterija' od 100V spojenih u seriju) se zapravo dobivaju iz namotaja nominalno 81VAC s kojim se odmah grije i ta banka PL504. Nakon ispravljanja (poluvodici, ipak tu treba 2A u piku) dobije se 81V * 1.41 = 114V, neoptereceno. Kad se uzme u obzir opterecenje, eventualno CRC filtriranje, i sl, dodje se do nekim 100-105V. Duplikatorom napona se na tih 100-105V dodaje ponovno 114V, i dobije se cca 220V. Ponovno, kad se uzme u obzir filtriranje ili neka stabilizacija, dodje se na oko 190V-200V sto je nominalni napon G2 za PL504 pomocu kojeg je napravljen cijeli proracun. Jedina je mana te price da Ig2 se zatvara unutar same cijevi i ne tece u izlaz. Teoretski je i to moguce rijesiti jer je izlazni napon u odnosu na napon napajanja G2 jako mali (oko 16V vrsno za 15W izlaz na 8 ohma), taj se izlazni napon u tako korigiranoj varijanti oduzima od Ug2, a cijev radi zapravo u jednoj vrsti ultralinear moda. I jedan i drugi mod se lako isprobaju jer je razlika opet u prebacivanju par zica.

Za ulazni stupanj se stvari mogu izvesti vrlo slicno, a naponi napajanja su bitno manje kriticni. Nista ne mora biti stabilizirano, dovoljna je kvalitetna filtracija (iako se moze raspravljati o tome da kakav MOSFET i par pasivnih komponenti zauzimaju manje mjesta i kostaju manje od dodatnih filterskih kondenzatora i otpora, a jednako se griju).
Moguce su dvije varijante drivera:
Jedna ima u katodama (pentoda i slijedila) strujne izvore, i njoj je potreban manji negativan napon napajanja, te generira manje topline, a dodatna prednost je prakticki idealan balans iz drivera bez obzira na balansirani ili nebalansirani ulazni signal. Mana je veci broj dijelova.
Druga je ovakva kakva je nacrtana, najjednostavnija moguca. Njoj trebaju nesto veci negativni naponi za dobar balans, a radi povecanog napona stvara par W vise topline.

Za prvu verziju se napajanje moze izvesti pomocu dvostrukog namotaja cca 57V, tocnije 114V s srednjim izvodom. Ispravljanje nam daje mnozenje s 1.41, pa ispada oko +-80V, cime se dobije negativni napon za cijeli sklop, i pozitivni napon za slijedila. Triplikatorom (cija je shema zapravo gotovo ista kao za duplikator), na +80V se dodaje 114V puta 1.141, dakle oko 160V, cime se dobija 220V. Taj se napon koristi za napajanje pentodnih sekcija ECF80. Kada se uzme u obzir opterecenje i filtriranje, dobije se nekih +-72-75V za negativu i slijedila, i oko 200V za pentode.

Za drugu verziju su naponi isti kao za izlazne trafoe, 2x81V, tj. 162V s srednjim izvodom. Procedura slicna kao gore, daje oko +-115V za negativu i slijedila, optereceno i filtrirano blize +-100. Duplikator na +115 dodaje jos toliko, dobije se 230, nakon filtriranja i s opterecenjem cca 200V za pentode. Dijelovi su u glavnom svi isti, s minornim razlikama.

Jos jedna bi mogucnost bila raspodjeliti namotaje malo drugacije, tako da recimo grijanje izlaznih cijevi bude na istom trafou koji napaja ulaz, za ovu gore varijantu napajanja, trafoi onda ispadaju slicnijih dimenzija pa bi to moglo dati neke mehanicke prednosti. U stereo varijanti bi se lako dala izvesti 3 jednaka trafoa, sa 2x81V i 1x6.3V namotajima svaki, oko 200VA. Po jedan bi napajao izlazne stupnjeve, a preostali ulaz i sva grijanja. Viska 6.3V namotaji na trafoima za izlazne stupnjeve se mogu rabiti za pogon neke DC zastite, npr.
ilimzn
Iron Man
 
Postovi: 979
Pridružen/a: 05 svi 2011, 13:39

Re: OTL pojačalo - možda...

PostPostao/la harkonen » 24 svi 2011, 22:43

Nekako mi se čini da ova priča nije od danas, i da si o njoj već razmišljao, ha? :-)
Direktna veza sljedila na izlaz je veliki,veliki plus.
A kad smo kod trioda za ulazni diferencijal, imaju Rusi i jednu (triodu -pentodu) čija triodna sekcija ima pojačanje preko 100x (realno bi se klasično dalo izvuć negdje oko 90x sa 10mA, vjerujem u diferencijalu i potrebno, ali i sa nešto većim napajanjem od ovog predloženog za pentode) . A i pentoda (u triodi) ima dobre strujne mogućnosti tako da bi se možda moglo ostati na samo jednoj ulaznoj lampi.... 6F12P
I'm too old for this s...
Avatar
harkonen
 
Postovi: 2195
Pridružen/a: 04 svi 2011, 14:27
Lokacija: Bjelovar

Re: OTL pojačalo - možda...

PostPostao/la ilimzn » 25 svi 2011, 01:54

harkonen je napisao/la:Nekako mi se čini da ova priča nije od danas, i da si o njoj već razmišljao, ha? :-)
Direktna veza sljedila na izlaz je veliki,veliki plus.
A kad smo kod trioda za ulazni diferencijal, imaju Rusi i jednu (triodu -pentodu) čija triodna sekcija ima pojačanje preko 100x (realno bi se klasično dalo izvuć negdje oko 90x sa 10mA, vjerujem u diferencijalu i potrebno, ali i sa nešto većim napajanjem od ovog predloženog za pentode) . A i pentoda (u triodi) ima dobre strujne mogućnosti tako da bi se možda moglo ostati na samo jednoj ulaznoj lampi.... 6F12P


Prica nije od danas, i zapravo se svodi na ulazni stupanj. Razmisljao sam o nekoj vrsti 'univerzalnog' PP ulaznog stupnja, s minimumom stupnjeva pojacanja, diferencijalnim ili SE ulazom i naravno za PP diferencijalnim izlazom sa slijedilima. U originalu postoji i mogucnost dovodjenja NPV po Schade-u na anode pentoda direktno s klasicnog PP izlaza. Ovako nesto sa slijedilima cak i za par mA moze prilicno autoritativno ganjati i vise cijevi u paralelu. Tokom tih razmiljanja je postalo jasno da bi to sasvim dobro radilo i kao driver za OTL u circlotron konfiguraciji, a moglo bi cak i tjerati MOSFET circlotron ili jos bolje circlotron od 'kremeno-limenih trioda' :twisted:

Teoretski, ako su u circlotronu pentode, mogao bi se napraviti i klasicni driver tipa pojacanje i phase splitter, ali slijedilo opet dodaje jednu cijev i tu smo opet na dvije kao sto je i sad. S time da je pojacanje manje. Za OTL sposobnost ulaska u A2/AB2 klasu je poprilicno pozeljna, tu bez slijedila nastupaju problemi jer klasicna koncertina razlicito clipp-a na svojim izlazima, i dobiva se neto DC na izlazu, dakle slijedila su de-facto obavezna (a ni onda stvar bas nije trivijalna za izvest).
Na kraju je presudno zeli li se imati mogucnost diferencijalnog ulaza ili ne.

Ako ne, tada se moze izvesti prvi stupanj u triodi s strujnim izvorom u anodi (ili ekvivalent toga), i dobiti pojacanje ~100, iza toga koncertina, koja diferencijalno gledano ima pojacanje 2, pa slijedila. Ukupno pojacanje oko 200 prije NPV. Izlazni stupanj atenuira oko 3 puta, dakle efektivno pojacanje oko 65 prije aplikacije NPV. Kako je potrebno oko 11 uz ulazni napon 1V rms, to je ~6x manje, toliko ostaje za NPV. NPV ce toliko smanjiti izlazni otpor, sa cca 15 ohma na oko 2.5 ohma, damping faktor je okvirno ~3. Problem je aplikacija NPV - circlotron je zapravo diferencijalni izlaz i najbolje je i NPV aplicirati diferencijalno, no kako tu mogucnost nemamo, ostaje aplikacija samo s jedne strane circlotrona. Dalje od toga moramo racunati na kvalitetan phase splitting i balansiranje.

Ako zelimo imati mogucnost koristenja diferencijalnog ulaza, tada nema druge nego na ulaz staviti diferencijalno pojacalo. Uz strujni izvor u anodama, teoretski maksimum pojacanja je mu/2 po izlazu, odnosno mu, gledano diferencijalno - bez obzira sto su dvije cijevi. Na stranu sto se takva konfiguracija u stvarnosti ne moze izvesti (o tome neki drugi put), ali joj se moze pribliziti - no svejedno smo osudjeni na pojacanja do 100. Dakle, u startu sa istim brojem cijevi imamo pola pojacanja iako je balansiranje primjerno i povratna veza se moze aplicirati potpuno simetricno kao sto bi i trebalo. AKo 100 nije dovoljno... nema druge nego koristenje pentode. S njom se moze postici vece pojacanje u startu a ako to nije dovoljno, mgu se anode bootstrapirati s katoda slijedila i bez problema doci do pojacanja i preko 200 iz tog jednog stupnja. Alternativa s triodama je naravno moguca, ali u tom slucaju idu dva triodna diferencijalna stupnja u kaskadu jedan za drugim, uz veci anodni napon kako bi stupnjevi mogli ostati direktno vezani u najvecoj mjeri. Ta opcija je 'skuplja' za nesto pasivnih komponenti i naravno jednu cijev - sto u konacnici ne mora biti tako velika cijena. Uz ispravljanje kako je opisano u prethodnom postu, nije problem dobiti preko 300V za anodni napon drivera, prakticki bez dodatnih komponenti... o ispravljacima malo konkretnije kad uhvatim vremena da ih nacrtam.

6F12P je odlicna cijev ali rijetka, cak bi se moglo reci donekle egzota medju rusima. Tu bi prije bile od presudne vaznosti strmine pentode i triode, kako se god okrenulo s njom imamo isti problem kao i sa svakom triodnom verzijom s 2 cijevi, ili SE verzija s SE NPV ili nedovoljno pojacanja ako je ulaz konfiguriran kao diferencijal radi mogucnosti da se koristi diferencijalni ulaz. Drugim rijecima, trebalo bi ici na izvedbu s 3 cijevi, a u tom slucaju bi vec sasvim dobro radile recimo ECC88, za pojacanja reda 200-250 prije aplikacije NPV, ili ECC81 s kojima bi se stiglo lako i do 400-500. Ako netko zeli istraziti takvo sto, dapace, mislim da bi se isplatilo...
ilimzn
Iron Man
 
Postovi: 979
Pridružen/a: 05 svi 2011, 13:39

PrethodnaSljedeća

Natrag na Cijevna tehnika

Na mreži

Trenutno korisnika/ca: Google Adsense [Bot] i 4 gostiju.