nemojte misliti da san ja odusta od hibrida
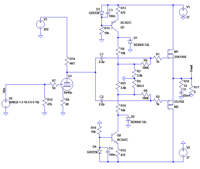
evo zasad update pobude,znači malo je poboljšan CCS, umisto LED kao refernece stavljen je LM329 precizna refernca od 6,9V ,šta smo time dobili? kako otpor CCS-a određuju pojačanja tranzistora i otpor na emiteru BC557C sad imamo puno veći unutrašnji otpor CCS-a, prije je znači bilo 75 * 300 * 50= 1M1 ,a sad 400 * 300 *50 = 6M ,razlika u zvuku se itekako osjeti,u biti ubrzo ćete čuti,sklop može raditi i po starome tako da nije problem da tu bude i LED,također ide i nova pločica za pobudu s ovim CCS-om,jer su MJE350 i BC557 puno jeftiniji i ima ih skoro svugdi za uzeti za razliku od DN2540




pločicu ću još malo izminiti da može primiti trimer za namištanje mirne struje i objaviti kompletnu shemu pobude,elemeti se po potribi mogu montirati s druge strane ako će lampe viriti van kutije, MJE350 se tad vida u gornju ploču ili nekakv drugi hladnjak