Nevezano za to, ja ću ipak provjeriti karakteristike spomenutog spajanja g2 na anodu u seriji sa zenericom ili regulatorom, za budućnost, ili za neke druge projekte, testiranja u svijetu su pokazala da je mali, dakle naglasak na -mali- dobitak je moguć, no u to se ipak čovjek mora uvjeriti. Problem je pad napona ispod praga regulatora, a time i prekida struje kroz
g2, što nam uopće ne treba u životu. Moja je pretpostavka da je maksimalni dobitak na tome jednak povećanju napona
napajanja u triodnom modu za veličinu U-min na radnoj liniji. Pojasnit' ću poslije testiranja, možda i ovaj vikend.
Da se vratim na ovaj amp - lako dobavljive driverice su većinom sve spomenute u dosadašnjim opservacijama,
kako se radi o izboru manje snage tako u obzir dolaze od Ecc81 (moj favorit čisto zbog nostalgije i da se konačno i ona
izvadi iz kutija i prosvira, a praktično ima i 12,6 grijanje), 6s4p koju smo zadnju spominjali, te sva parada driverica deklariranih pojačanja 50-60x, što će u realnom spoju sa anodnim otporom kao teretom dati potreban drajv za izlaz.
No, pitanje driverice je lako promjenjivo i u hodu.
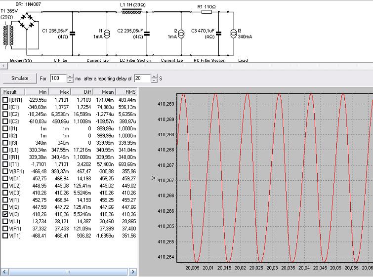
Evo zadatak za forumaše da pripomognu: nacrtati u PSUD ispravljač koji će dati 410V/160mA+10ma po kanalu, ispravljač ima CLC pa RC prema svakom kanalu. L ima 1H sa oko 30 ohm otpora (ona je za nazivnu struju 400mA, a to je još podnošljiva EI kvrga). Ulazni kond ne bi trebao prelaziti 450v (njega preporučujem ipak 500V), dakle na raspolaganju imamo oko 40V pada napona u ispravljaču. Moguće. Ne zaboravimo i poništavanje bruma u izlaznom trafou....
Uz taj namot na trafou imamo još potrebu za 2x 12,6V za grijanje izlaza (svaki kanal posebno) , te jedan regulirani 6 ili 12V/2A kojim ćemo DC grijati drivericu , a istovremeno iskoristiti napon za bazu CCS-a da ne "skidamo" taj napon sa 400V.
Nik, odnosno pitanje korištenja onog 8K PP trafoa za EL84, uz provjeru karakteristika, trebalo bi provjeriti za koju su struju u primaru proračunati. Naime, EL84 je dvostruko manje struje od nama potrebne po svakoj grani tako da vjerujem nema dostatnu potrebnu struju....ništa, trafoi se u tom slučaju namotaju, a odmah se može napraviti i dodatni izvod na sekundaru kako bi se prebacilo i različito opterećenje trafoa za SE i PP mod. Neće značajno (ili ništa) povećati ukupnu cijenu, bar kod Kolareka. A i dalje ostajemo pri navedenim ukupnim troškovima...
Ovo će na TF-u biti zanimljivo poslušati.
