807 SE

Re: 807 SE

PostPostao/la fixxxer » 09 svi 2011, 23:39

Ok, razmotricu i tu opciju za tetrodni spoj, hvala na uputama ;)

Sto se tice osetljivosti, signal mi ide sa izlaza tda1543 koji izbacuje oko 2Vpp, tako da mi ipak nece biti dovoljno osetljiv ulaz...
Avatar
fixxxer
 
Postovi: 254
Pridružen/a: 07 svi 2011, 17:30
Lokacija: Beograd

Re: 807 SE

PostPostao/la ilimzn » 10 svi 2011, 18:32

Apsolutna referenca kad se tice upotrebe 807, koja se u velikoj mjeri odnosi i na 6L6:
STC 8o7 Application Report
http://www.retrovox.com.au/STC807.pdf

Za SE u triodi je dato max 400V anodni napon (G2 i anoda spojena zajedno) i max 500k Rg1, uz postivanje uvjeta koji su dati u reportu. 44 strane radnih tocaka i preporuka za 807!

Dr. Schade je upravo na ovom tipu razvijao svoj lokalni feedback, nezadovoljan kvalitetom zvuka u tetrodnom spoju.
Za eksperimentiranje, radna tocka s B+ = 400V, Ia=50mA, Ug2=225V, Ra=5k u auto-bias modu, bi trebala dati vise nego zadovoljavajuce rezultate, i oko 9-10W izlaza. Koristenje lokalne povratne veze po Schade-u podrazumijeva pentodni driver. S nekom pentoda-trioda kombinacijom i triodom kao slijedilom, moguce je i blago ulazenje u A2 rezim s nesto dodatne snage. Trafo neka radije bude 5k na 6 ohma, da bolje odgovara realnim impedancijama '8 ohmskih' zvucnika.
ilimzn
Iron Man
 
Postovi: 979
Pridružen/a: 05 svi 2011, 13:39

Re: 807 SE

PostPostao/la fixxxer » 10 svi 2011, 18:58

ilimzn je napisao/la: ... Za SE u triodi je dato max 400V anodni napon (G2 i anoda spojena zajedno) ....


Upravo sam se ovime i rukovodio te sam to i napisao u prvom postu.

Ipak, ostaje mi otvoreno pitanje drivera i potrebnog pojacanja...
Avatar
fixxxer
 
Postovi: 254
Pridružen/a: 07 svi 2011, 17:30
Lokacija: Beograd

Re: 807 SE

PostPostao/la harkonen » 10 svi 2011, 19:04

Vjeruj, napravi kako ti je na shemi sad i bude dobro. Vidim ja da ti treba uvjerenja.
Imat ćeš i dosta pojačanja, a i nećeš zauvijek ostati na tom DAC izlazu, na kraju krajeva.
Uostalom, ko je napravio taj amp?
:-)
I'm too old for this s...
Avatar
harkonen
 
Postovi: 2195
Pridružen/a: 04 svi 2011, 14:27
Lokacija: Bjelovar

Re: 807 SE

PostPostao/la sstrsat » 10 svi 2011, 21:25

harkonen je napisao/la:Što se tiče pojačanje SRPP-a, da, matematika potvrđuje tvoj izračun.




fixxxer je napisao/la:Ipak, ostaje mi otvoreno pitanje drivera i potrebnog pojacanja...



I ca sad, matematika potvrdjuje proracun a vrlo cesto se ustvarnoj realizaciji dobivaju drukciji rezultati?

Mozda je ovo dobra prilika da se neke nedoumice o tim odstupanjima pojacanja kod SRPPa iznesu tako da sirem krugu bude jasnije u cemu je stvar. Nisu formule pogresne, mada ih na netu ima naoko razlicitih, sve su one ustvari derivirane iz ekvivalentnog kruga SRPP stupnja i daju iste rezultate (ako netko nije bas napisal kakvu glupost u formulama, ima virovatno i takvih). Pa kako onda nastaju razlike i da li je tu neka mistika u igri?
Nije, nima tu nikakve mistike nego samo polaska od krivih pretpostavki. Nazalost smo manje vise svi skloni da u cilju cim brzeg racunanja uzmemo za parametre cijevi ono ca obicno pise negdi u pocetku datasheeta. Tamo jesu navedeni gm, mu, Ri ali se najcsce zaboravlja i previdja da su uvik izneseni za jednu specificiranu radnu tocku. A ta radna tocka ne mora uopce bit optimalna za upotribu npr u SRPP spoju koji mora pogonit izlaznu cijev. I sad, potrazi se na grafu neka radna tocka koja nam izgleda odlicna za nasu svrhu i naravno brzinski trcimo vidit koliko ce nas SRPP imat pojacanje. Naravno, u toj brzini se cesto, cesto, precesto zaboravi da su gm, mu, Ri specificirani za neku mozda skroz drugu radnu tocku i naravno da ce rezultat bit pogresan.

Da se gre napravit analiza po onim krivuljama (u malo opsirnijim datashetovima) koje prikazuju ovisnost gm, mu, Ri od pogonskih uvjeta na cijevima vrlo brzo bi se vidilo u cemu je stvar. Nazalost, faktor ljudske linosti nam obicno kaze da ne gubimo vrime sa tim krivuljama i rezultat bude kakav bude.

I sad, ajmo rec da smo se potrudili i za nasu odabranu tocku nasli paranetre iz svih tih krivulja, izracunali i sastavili SRPP. Oce li se iznos izmjerenog pojacanja slagat sa matematikom? Opceniti odgovor je i da i ne. Ovo ne prvo zato ca su krivulje u datasheetovima u neku ruku "srednja vridnost" a drugo zato ca u ovakvoj upotribi (driver za izlaznu cijev) SRPP mora dat dosta velike iznose signala pa je normalno da parametri cijevi imaju poprilicno variranja zavisno od signala.

I ca finalno napravit, da li skroz odbacit matematiku? Ne, ne triba ju odbacit nego iskoristit ka neki pokazatelj koliko maksimalno pojacanje mozemo ocekivat a prihvatit to da odstupanja mogu bit u nekim slucajevima i 3dB (generalno nanize). OK, obicno je to ipak naesto manje odstupanje pa se na bazi tog rezultata moze zakljucit da li je neka cijev upotribljiva pod zahtivima koje smo joj u toj aplikaciji zadali.

Na kraju naravno ostaje mjerenje koje ce nam dat tocan iznos pojacanja.

Mislim da ce nekima ovo poprilicno razjasnit nedoumice oko tih odstupanja stvarnog pojacanja SRPPa od onog izracunatog. Na logicno pitanje, zac su kod npr zajednicke katode ta odstupanja pojacanja manja nego kod SRPPa, dovoljno je pogledat koje su formule duze i di je vise stvari u igri pa ce i varijacije logicno bit vece
Krepat ma ne molat
Avatar
sstrsat
 
Postovi: 1745
Pridružen/a: 04 svi 2011, 18:21
Lokacija: Rijeka

Re: 807 SE

PostPostao/la harkonen » 10 svi 2011, 21:43

...a mjerenje na dvadesetak srpova sa 6n1p kaže 14,5x. (mu-33)
...mjerenje na desetak 6n6p srpova kaže 12x (mu-20)
...mjerenje na desetak 6n2p srpova kaže 45x (mu-100)
Sve mjereno u optimalnim radnim točkama, sa opterećenjem u vidu paralelno spojenih 6as7
da stvorim prave radne uvjete, od tada je srpp mu/2 i rijetko odstupa puno...
I'm too old for this s...
Avatar
harkonen
 
Postovi: 2195
Pridružen/a: 04 svi 2011, 14:27
Lokacija: Bjelovar

Re: 807 SE

PostPostao/la ilimzn » 10 svi 2011, 21:55

sstrsat je napisao/la:...I ca finalno napravit, da li skroz odbacit matematiku? Ne, ne triba ju odbacit nego iskoristit ka neki pokazatelj koliko maksimalno pojacanje mozemo ocekivat a prihvatit to da odstupanja mogu bit u nekim slucajevima i 3dB (generalno nanize).


Hehe, to j eona, u teoriji nema razlike izmedju teorije i prakse, a u praksi ima :)
Ilitiga, kako kaze signatura jednog clana diyaudio.com: E=mc^2 +-3dB :)
ilimzn
Iron Man
 
Postovi: 979
Pridružen/a: 05 svi 2011, 13:39

Re: 807 SE

PostPostao/la harkonen » 10 svi 2011, 22:02

To je zbog kablova !
I'm too old for this s...
Avatar
harkonen
 
Postovi: 2195
Pridružen/a: 04 svi 2011, 14:27
Lokacija: Bjelovar

Re: 807 SE

PostPostao/la sstrsat » 10 svi 2011, 22:04

harkonen je napisao/la:To je zbog kablova !


Svaka ti dala. Saglasan potpuno :lol: :lol: :lol:
Krepat ma ne molat
Avatar
sstrsat
 
Postovi: 1745
Pridružen/a: 04 svi 2011, 18:21
Lokacija: Rijeka

Re: 807 SE

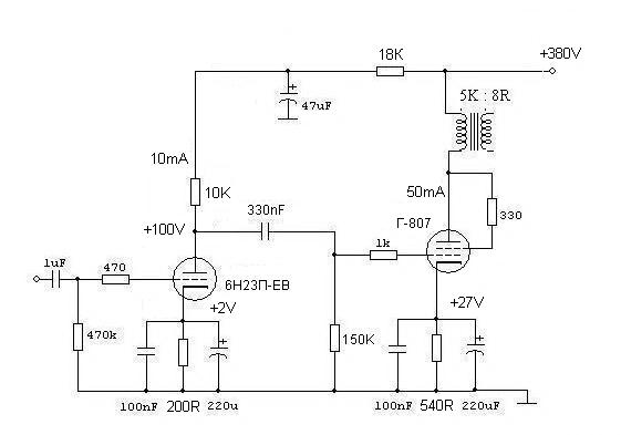
PostPostao/la fixxxer » 11 svi 2011, 11:51

Hvala na odgovorima.

Ovo sto sstrsat kaze sam i pokusao da ispostujem, odredjivao sam parametre graficki, ali opet sto kazu teorija i praksa nisu isto :D

Evo predloga recimo sa zajednickom katodom, stavio sam 6Н23П ovoga puta zbog dosta nizeg rp.
A mozda bi mogla onda i varijanta 6H1П u zajednickoj katodi sa sledilom iza (isto 6H1П)?

btw, malo sam korigovao i radnu tacku 807, cisto da ima i ta varijanta iako je cini mi se konsenzus da je sigurna i u proslom primeru (B+ 400V)
Privitak/ci
807 common cathode.JPG
Avatar
fixxxer
 
Postovi: 254
Pridružen/a: 07 svi 2011, 17:30
Lokacija: Beograd

PrethodnaSljedeća

Natrag na Cijevna tehnika

Na mreži

Trenutno korisnika/ca: / i 2 gostiju.

cron