Evo da malo konkretiziram razmisljanja kako bi takav phono "integrirac" mogal izgledat. Prva slika je graf pentode u triodnom spoju koji vec sam po sebi pokazuje itekakav potencijal 6F12P. Crveno je ucrtano radno opterecenje od 13K za drugi RIAA stupanj a plavo za 7K (trafo od Simfinije

) za izlazni stupanj i lipo se vidi kolika linearnost se postize i da se sa zanemarivim izoblicenjima dobiva preko pol vata izlazne snage a to ce se u stvarnosti protegnut virovatno i na preko 1W jer ce drive sa sljedilom omogucit i ulazak u podrucje struje resetke.
Kome to ni dosta snage neka umisto trafa spoji sa anode 7K otpornik na +375V i pelje signal na kakvu GM70, pobude joj nece falit
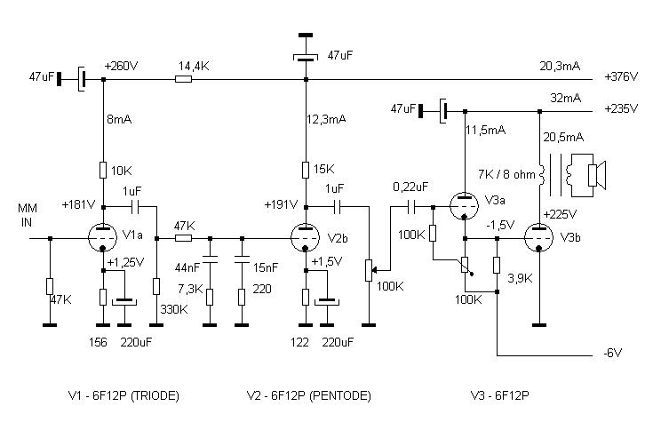
Vridnosti komponenti na shemi su izvedene iz grafova i iz jednog od brojnih RIAA kalkulatora. Triba ipak rec da se u datasheetu od 6F12P pokazuju odstupanja navedenih parametara i onoga ca se vidi u grafovima (npr specificirani mu za triodu iznosi 100 a po grafu izlazi da je i veci od 120) tako da ce ju tribat malo premjerit.
O samoj shemi se nima ca posebno rec, ogoljena je do maksimuma da bude cim jednostavnija tako da nima ni preklopnika phono / line. Neke nestandardne vridnosti komponenti se mogu zaokruzit na prvu standardnu vridnost i tu nece bit nikakvih problema. Tr i tako san vec navel odstupanja triodnog grafa i specificiranih parametara a triodne sekcije ionako rade na mistima di cak i prilicna odstupanja radne tocke nece puno znacit. Nije nemoguce da se moze pojavit neka manja razlika u pojacanju livog i desnog kanala ali to se lako korigira na anodnom otporniku ulaznog stupnja.
Podesavanje radne tocke izlaznog stupnja se vrsi trimerom u biasu sljedila.
Shema pita 3 napona napajanja ca nije malo ali se to u praksi svodi na samo 2 "anodna" napona. Onaj treci od -6V za negativno napajanje slidila se uzima sa napajanja grijanja, pogodno okrenutog (a bez njega se ionako ne moze i ono ovdi ionako mora bit DC

). Tih 6V izgleda malo ali s obzirom da slidilo triba dat vrlo mali signal (3Vp-p) onda je ustvari i vise nego dovoljno. A mogu se i grijanja cijevi vezat serijski pa se onda tu ima -12V, uz povecanje onih 820 oma.
Visoki naponi tribaju bit naravno dobro filtrirani, najjeftinije i fizicki najmanje sa kakvim mosfet regulatorima.
Napajanje RIAA stupnja pita 375V ca ni malo ali ako se oce dobit ta linearnost (i ca je jos vaznije, dobra otpornost na zasicenje ulaza) onda nima druge. A elki za 450V ipak nisu neka egzotika
Sama izvedba triba bit u kriz, ulazna cijev (trioda) jednog kanala salje signal pentodi u drugom balonu. Broj cijevi ostaje isti a jako se reduciraju i elegantno izbigavaju potencijalni problemi koji bi mogli nastupit da se ukupno phono pojacanje zatvori u jedan balon
graf
shema