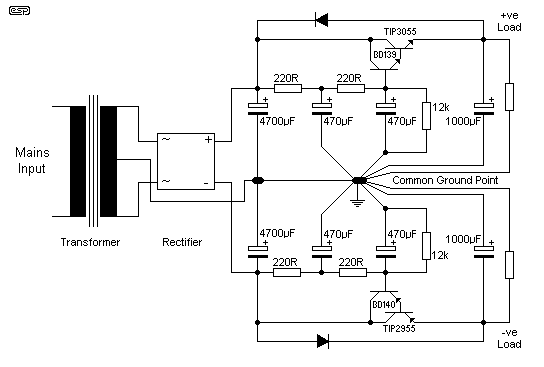
dadod je napisao/la:-SOA za NJL0281/0302 pokazuje da je disipacija jednog tranzistora unutar SOA krivulje a ovi su najslabiji - 150W. NJL4281/4302 imaju 250W a ja imam i NJL3281/1302 koji su 200W i vise ih nema na ONSEMI listi. U prilogu slika koja pokazuje napon i struju za jedan izlazni tranzistor kod 3ohma opterecenja.
3 Ohma otporno opterecenje koliko vidim, ali to generalno nije problem. Isto tako se postavlja pitanje pri kojoj temperaturi izlaznih tranzistora. Ne koristim taj simulator pa ne znam koliko je tesko sloziti graf na I/U karakteristici u logaritamskom mjerilu, tu se vrlo lako vidi kamo pada napon i struja u odnosu na SOA graf...
Ciljam na rad pojacala s open baffle wooferima, za gornje registre u pravilu nece biti problema s onzirom da se driveri tjeraju daleko od rezonantnih frekvencija i maksimalnih snaga pa ni reaktancija vs SOA nije problem...
-Cini mi se da trimeri mogu biti u prekidu a ne u kratkom spoju. Preporuceno je postaviti trimal na maksimalnu vrijednost mjerenjem, bar ja tako radim.
Nije to neka veca primjedba, jedino sto veci dio opsega trimera zapravo ostane neiskoristiv. Iskreno mi je malo smijesno da to onda ljudi idu rijesavati deset okretajnim trimerom, sto svakako rijesi problem kvalitete trimera, no ipak je skuplje od prilicno kvalitetnog jednookretajnog i otpora da se ogranici opseg regulacije, sto najcesce dovede do toga da je sasvim precizno moguce regulirati i s jednookretajnim trimerom.
Izlazni stupanj je trostruki emitter folower i ovo pojacalo u simulaciji pokazuje izvaredno mala izoblicenja kod svih frekvencija. Ako si mislio na non switching izlazni stupanj od Edmond Stuarta to mi je jako interesatno i mozda cu to pokusati upotrijebiti zajedno s cijevnim ulaznim stupnjem(aikido?) u pojacalu bez globalne povratne veze jer kada sam simulirao taj izlazni stupanj u pojacalu s jakom povratnom vezom pokazao se dosta nestabilan.
dado
Nisam dulje zagledao u tu temu, ali mi se koncept cinio jako zanimljivim, tim vise sto je kvalitetan follower u praksi ono sto odluci hoce li hibrid na kraju raditi kako spada, unatoc tome sto bi na prvi, drugi i treci pogled elektricki sve trebalo stimati. U svakom slucaju me zanima rezultat u takvom okruzenju... moje je dosadasnje iskustvo da u OL pogonu svi jednostavni followeri pokazu najgore aspekte problema promjene ulazne i izlazne impedancije u odnosu na trenutnu vrijednost signala, kad se to jos iskombinira s odredjivanjem struje mirovanja i rekativnim opterecenjima, zna tu biti vrlo nezgodnih iznenadjenja. Mislim da je to malo pokusaja koje sam odradio pokazalo uvjerljivo najvise problema s slaganjem pojacala i zvucnika do sada, rekao bih vise nego sva druga pojacala koja sam napravio zajedno, a kad kazem da tu ulaze i cjevasi s izlaznim trafoom, onda je mislim jasno da situacija bas nije bajna

