K1058/J162 pojačalo

Re: K1058/J162 pojačalo

PostPostao/la grunf » 17 tra 2012, 22:18

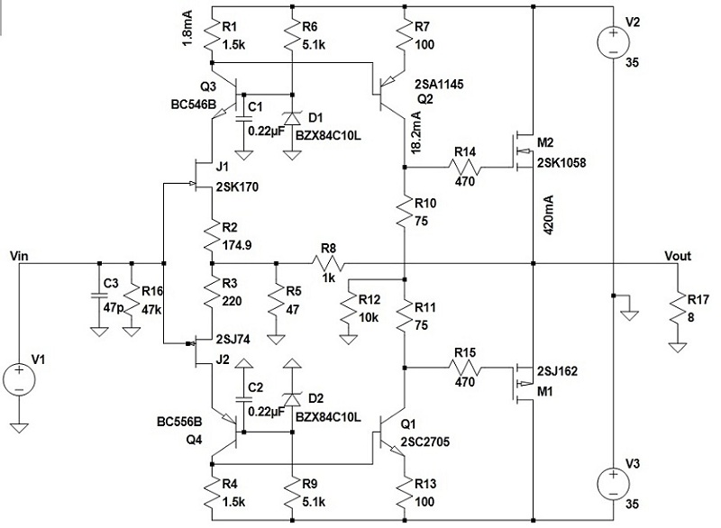
evo i brzinske verzije s duplim napajanjem,+/-40V za ulazni dio i +/-25V za izlaz

izobličenja 0,05% s 20V na izlazu,puno bolje

slika
"Bolje nešto od nečega nego ništa od ničega."
Avatar
grunf
 
Postovi: 844
Pridružen/a: 05 ruj 2011, 23:51
Lokacija: Šibenik

Re: K1058/J162 pojačalo

PostPostao/la aparatusonitus » 17 tra 2012, 23:10

Valjalo bi staviti i zaštitne diode na gate-ovima izlaznih M-fetova, a osim toga ja bih umjesto C3/R9 barem stavio "helper transistor", ako ne već ranije spomenuto ilimzn-ovo genijalno rješenje.
Avatar
aparatusonitus
 
Postovi: 234
Pridružen/a: 05 svi 2011, 21:08
Lokacija: Split

Re: K1058/J162 pojačalo

PostPostao/la ilimzn » 18 tra 2012, 00:50

2SK1058/2SJ162 imaju ugradjene zener diode izmedju G i S, i u ovom slucaju se mogu koristiti jer je struja kroz njih automatski ogranicena strujom VAS-a.

Predotpor i kond na masu ispred CCS-a - odlicna ideja (usput rijesava 'puc' pri paljenju) ali ima jednu neociglednu manu, koja srecom u ovom slucaju nije velika. Radi se o kapacitetu CCS-a, koji se svodi na kombinaciju Cgd preko 220 ohma na masu, i Cds preko 2.7k na masu. Zasto masu? Zato jer je drugi kraj CCS-a preko elektrolita spojen na masu. Na visim frekvencijama impedancija CCS-a postaje prilicno niska. Srecom ovaj konkretni JFET nema neke velike medjuelektrodne kapacitete. No, cisto da objasnim princip, kako se izvuci u ovakvim slucajevima - CCS se spoji direktno na napajanje, a 33k ide onda prema spoju emiterskih otpora Q1 i Q2. Na zalost posebno filtriranje otpada (iako je moguce dio od 33k i kakav kond rabiti kao RC filter kao sto je sada), ali tih 33k sada predstavlja inimalnu impedanciju 'CCS-a', stovise u stvarnosti se i povecava radi induktiviteta otpornika. Poboljsanje je za faktor 10. Ovo ne izgleda kao neki bitni dio price, no o tom kapacitetu ovisi rad bilo kakve kompenzacije u mrezi povratne veze, kao i efekt C1. Teoretski, ulazni stupanj radi tako da je razlika napona baza Q1 i Q2 jednoako rasporedjena na B-E Q1 i Q2, zato jer svaka razlika struje u odnosu na CCS mora proci broz B-E Q1 i Q2. Problem je sto na visim frekvencijama dio 'pobjegne' preko kapaciteta CCS-a i pojacanje umjesto da pada, pocinje rasti - tipicno se pojavjuje pik u frekventnoj karakteristici prije nego pocne padati (iako za to mogu biti i drugi razlozi). Kazem, ovdje to nije veliki problem, no oprez.
Jedan nacin da se to implementira a istovremeno omoguci varirane degeneracije bez promjene radne tocke, je da se R14 smanji, recimo na 10k (ako se zeli zadrzati posebno filtriranje iako striktno nije potrebno) a R20 i R21 se povecaju na recimo 33k svaki. Zatim se izmedju emitera Q1 i Q2 stavi dovstruka vrijednost degeneracijskog otpora, u ovom slucaju uko 120 ohma. Takav spoj spaja ta tri otpora u trokut. Inace postoje formule koje daju ekvivalentni spoj otpora u zvijezdu, no u ovom slucaju radi drasticne razlike u vrijednostima, ekvivalent bi bio 60 ohma u emiterima Q1 i Q2, a njihov spoj bi isao na CCS preko pola od 33k, dajle 16.5k. U svakom slucaju na CCS-u je pozeljno imati barem 2x Vp (napon 'praga' JFET-a, tipicno oko 3V), dakle 6V, pozeljnije negdje 10 - JFET CCS-i rade dosta lose na niskim naponima. Otpori se onda racunaju uzevsi to u obzir. Prednost ovakvog sklopa unatoc jednom otporu vise, je mogucnost podesavanja degeneracije jednim otporom.

Slicno kao gore bi se moglo primijeniti na R10, 22, 23. Ovdje je pogotovo pozeljno da degeneracija bude neovisna o struje VAS-a, jer o struji VAS-a ovisi i R9 i R11. Moj opredlog bi bio R22 i R33 spojiti s emitera Q4/Q6 na minus napajanja, vrijednost bi bila cca 75 ohma, a onda izmedju emitera Q4/Q6 spojiti 18-22 ohma. Osim degeneracije u ovom slucaju (radi podjednakih otpora) mijenja se i diferencijalno pojacanje, no tu bi bila poeljna relativno mala degeneracija.

Posebna su prica napajanja. S njima bi se stotsta zanimljivo dalo izvesti. Za pocetak. ako se napon za pogon ulaznog stupnja dobiva duplikatorom napona iz namotaja za napajanje +-25V, tada je teoretski moguce dobiti do cca 48-49V. Drugim rijecima, ima dosta viska. Jedan dio se svakako moze uzeti za RC filtriranje. S ostatkom je moguce izvesti nekoliko pozeljnih stvari a sve samo promjenom iznosa otpora u sklopu.
- najprije otkriti minimalni iznos napona za pogon pobudnog stupnja s kojim se postize pun iznos izlaznog signala. Tipicno K1058/J162 trebaju Vgs oko 8V za maksimalnu izlaznu struju, sto znaci da pogonski stupanj mora dati 8V vise od minimalnog napona napajanja izlaznog stupnja, na G izvodima MOSFET-a. Oprez! MINIMALNOG napona napajanja, sto znaci 'dna' valovitosti ispravljenog napona za izlazni stupanj, pod punim opterecenjem. Na taj nacin clipping nece odrezati valni oblik onako kako je valovit napon napajanja (tj. nece pratiti napon napajanja izlaznog stupnja) vec ravno, na napon odredjen izlaznim naponom pogonskog stupnja. Ovo ZNACAJNO poboljsava kvalitetu clippinga (zvucno) kod pojava bas burst-ova, cuje se da izoblicava ali nema 100Hz 'prdenja' (daprostis!) usput.
- Dio viska napona odrediti za RC filtriranje
- Ostatak viska napona napajanja potrositi povecanjem R2, R3 i R10 (ili u verziji koju sam gore opisao, emiterskim otporima Q4/Q5 - otpor izmedju emitera ostaje isti!), te R8 i R7. Oprez, R8 i R7 se ne smiju previse povecavati jer ce strujno zrcalo postati neprecizno. Umjesto toga se moze spoj emiterskih otpora u strujnom zrcalu spojiti na + napajanje preko posebno otpora, ili jednostavno na + strani potrositi sav visak napona na RC filtraciji. Povecanje R10 (ili ekvivalenta u verziji s svpojem u trokut) nam je itekako pozeljno jer VAS tim vise postaje diferencijalan - ne zaboravimo da b i tu inace bio u idealnim uvjetima CCS koji glumi 'beskonacan otpor', samo nije stavljen jer je napon izmedju emitera Q4/Q6 i negativne grane napajanja premalen u originalu - dok sada imamo i viska. Povecanje R10 takodjer poboljsava temperaturnu stabilnost struje VAS-a. Povecanje R2 i R3 povecava pojacanje prvog stupnja, sto je takodjer dobro doslo, a automatski mora slijediti povecanje R10 da sve ostane isto. Istovremeno, vise potrosenog napona na R10 smanjuje napon na tranzistorima VAS-a i time i njihovo zagrijavanje - pri cemu je Q4 narocito kritican (sto se doduse moze smanjiti pravilnim dimenzioniranjem R9).

- Oprez s C3. U principu ga treba optimizirati na najmanju potrebnu vrijednost, da bi kompenzacija najbolje radila (provjeri hod napona na kolektoru Q4 i Q6, trebali bi biti otprilike isti).

- R19 u praksi vjerojatno nece biti potreban... ali nece ni smetati.

- Uz balansirane otpore prema bazama Q1 i Q2, preostali offset potice od razlike struja kroz kolektore strujnog zrcala. Ona potice od ogranicenog pojacanja, sto je u slucaju BD139/140 veci problem nego kod 2N5401/5551. Stvar je u tome da lijeva grana VAS-a (kolektor Q4) daje struju za obje baze strujnog zrcala, a desna strana (kolektor Q6) ne. Radi toga u startu postoji blaga neravnoteza, oko 1-2%. To je jedino rijesivo naprednijom izvedbom strujnog zrcala, ili blagim 'tweakanjem' otpora u emiterima strujnog zrcala.
ilimzn
Iron Man
 
Postovi: 979
Pridružen/a: 05 svi 2011, 13:39

Re: K1058/J162 pojačalo

PostPostao/la grunf » 25 tra 2012, 19:54

ja sam malo u gužvi ovih dana šta posal šta doma tako da nisam stigao riješiti domaći :lol: ,posli festivala ćemo,moran skutijati DAC ,to mi je sad br.1

kako mi stižu uskoro 2SK170 i 2SJ74 sinoć sam samo na brzinu probao ovo,ima malo veća izobličenja nego shema o kojoj se vodi rasprava,isto uzrok nizak napon napajanja(orginal radi na većim naponima),ali dozvoljava rad u A klasi a to mi je najdraže :hail:

slika

http://jm.plantefeve.pagesperso-orange.fr/sche.html
"Bolje nešto od nečega nego ništa od ničega."
Avatar
grunf
 
Postovi: 844
Pridružen/a: 05 ruj 2011, 23:51
Lokacija: Šibenik

Re: K1058/J162 pojačalo

PostPostao/la grunf » 15 svi 2012, 19:26

grunf je napisao/la:ja sam malo u gužvi ovih dana šta posal šta doma tako da nisam stigao riješiti domaći :lol: ,posli festivala ćemo,moran skutijati DAC ,to mi je sad br.1

kako mi stižu uskoro 2SK170 i 2SJ74 sinoć sam samo na brzinu probao ovo,ima malo veća izobličenja nego shema o kojoj se vodi rasprava,isto uzrok nizak napon napajanja(orginal radi na većim naponima),ali dozvoljava rad u A klasi a to mi je najdraže :hail:

slika

http://jm.plantefeve.pagesperso-orange.fr/sche.html


stigli 2SK170 i 2SJ74 , a u bespućima hard diskova našao nacrt za pločicu po ovoj shemi,možda je malo doraditi s novim znanjima pa kad se vratin s škoja posli vikenda moga bi provati zalemiti da vidim kako radi,a još moran i odraditi ovo malo domaćeg kojeg mi je ilimzn zada za verziju s bipolarnim ulaznim pa ću probati i to složiti

:ugeek: ,ne brini se,bit će i lampi u pojačalima,bar dva :D
"Bolje nešto od nečega nego ništa od ničega."
Avatar
grunf
 
Postovi: 844
Pridružen/a: 05 ruj 2011, 23:51
Lokacija: Šibenik

Re: K1058/J162 pojačalo

PostPostao/la grunf » 16 svi 2012, 21:31

kako nisan iša na škoj,vrime jo ko usri zime :D ,a moran pituravati brod, popodne se iskoristilo za druženje s lemilicom :lol:

slika
"Bolje nešto od nečega nego ništa od ničega."
Avatar
grunf
 
Postovi: 844
Pridružen/a: 05 ruj 2011, 23:51
Lokacija: Šibenik

Re: K1058/J162 pojačalo

PostPostao/la grunf » 17 svi 2012, 01:00

evo i shema za gornje pločice

LL.jpg
LL.jpg (80.74 KiB) Pogledano 9888 put/a.


NE KORISTITI OVU SHEMU

u simulatoru izgleda dobro,a ako i sutra bude loše vrime :lol: ,čut ću kako zvuči :D
Zadnja izmjena: grunf; 22 svi 2012, 21:13; ukupno mijenjano 1 put/a.
"Bolje nešto od nečega nego ništa od ničega."
Avatar
grunf
 
Postovi: 844
Pridružen/a: 05 ruj 2011, 23:51
Lokacija: Šibenik

Re: K1058/J162 pojačalo

PostPostao/la grunf » 17 svi 2012, 21:41

slika

ksanije ću napisati par riječi o ovome :D ,sad idem večerati,ogladni čovik ako mu je lemilica hrana za jedno popodne :lol:
"Bolje nešto od nečega nego ništa od ničega."
Avatar
grunf
 
Postovi: 844
Pridružen/a: 05 ruj 2011, 23:51
Lokacija: Šibenik

Re: K1058/J162 pojačalo

PostPostao/la grunf » 18 svi 2012, 01:20

oba kanala su testirana odvojeno,prvi skroz OK,mirna struja oko 350mA,offset se malo teže namišta s običnim trimerima i iznosi oko 5mV,sasvim zadovoljavajuće,drugi kanal lud ko kupus,nemoguće namistiti offset iznad -3V,aj prvo mislia da je riknija koji mosfet,ali me neki vreg tenta provjeriti trimere i umisto 220ohma ono 220k,a na njemu lipo piše 220,eto zašto ne volin šoping po domaćim dućanima,stavljen 470 koji mi je bia najbliži i sve OK ,offset je još teže namistiti ali uz malo volje doveden do 8mV,struja i na ovom kanalu oko 350mA,sve zavidano nakon toga i spojeno na pot.

na prvo zvuk me iznenadia :shock: ,nisan mislia da će tako dobro zvučati,u pitanju je vrlo jednostavno pojačalo i ne baš nekih ludih karaktarestika a zvuči dosta dobro,ne mogu ga mjeriti s alephom koji mi inače svira doma ali ovo je sasvim OK,nešto više kad se pojačalo usvira ,ali prije moram nabaviti višeokretne trimere da mi je lakše namjestiti offset jer ovo s običnim trimerima nije baš sretno riješenje,takđer ću zamjeniti A1145 i C2705 s malo jačim tranzistorima jer ovi su poprilično vrući :D ,pojačalo s hladnjakom s slike poprilično grije pa će ići i veći hladnjak,nadam se da će ovo pojačalo doći uz bok alephu :D

sutra ujutro idem na otok pa se lemilica može tek zagrijati sljedeći tjedan,dobro dođe malo odmora od gradskog života :D
"Bolje nešto od nečega nego ništa od ničega."
Avatar
grunf
 
Postovi: 844
Pridružen/a: 05 ruj 2011, 23:51
Lokacija: Šibenik

Re: K1058/J162 pojačalo

PostPostao/la ziki » 19 svi 2012, 20:43

Ovo odlično izgleda, a nema ni puno dijelova. Svakako javi još dojmova kad sve legne. ;)
Avatar
ziki
 
Postovi: 340
Pridružen/a: 05 svi 2011, 13:14

PrethodnaSljedeća

Natrag na Tranzistorska tehnika

Na mreži

Trenutno korisnika/ca: / i 3 gostiju.

cron