Sipijevo predpojačalo - Mu-Follower verzija

Re: Sipijevo predpojačalo

PostPostao/la zbotic » 29 lip 2014, 07:20

To se podrazumjeva :lol:
zbotic
 
Postovi: 2030
Pridružen/a: 04 svi 2011, 07:14

Re: Sipijevo predpojačalo

PostPostao/la audio kutak » 29 lip 2014, 13:34

rade, C3, kako si ih spojio, stvarno ne znam kako bi ih zalemio na pločicu.. jedino da ih spojim na lemne izvode
nekih elemenata. Kako da stavim polaritet kada na shemi nema +i-??

isto mi nije jasno kako da stavim folijski kond od 10uF na ulaz i izlaz kada za njih nema mjesta na pločici?! jedino
da ih stavim van pločice.

trebalo je napraviti mrvicu širu pločicu....
Jedan trenutak sreće vrijedi tisuću godina slave
Avatar
audio kutak
 
Postovi: 1118
Pridružen/a: 21 tra 2012, 21:18
Lokacija: VG

Re: Sipijevo predpojačalo

PostPostao/la zbotic » 29 lip 2014, 15:33

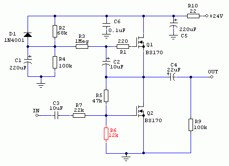
Ako je to ova shema, C3 njegovom - stranom spoji tako da je direktno prema nožici tranzistora Q2. Taj SMD zalemi s druge strane na izvode.
shema.jpg
shema.jpg (38.29 KiB) Pogledano 6973 put/a.
Zadnja izmjena: zbotic; 29 lip 2014, 15:41; ukupno mijenjano 1 put/a.
zbotic
 
Postovi: 2030
Pridružen/a: 04 svi 2011, 07:14

Re: Sipijevo predpojačalo

PostPostao/la audio kutak » 29 lip 2014, 15:38

ok, bumo probali....

jel mi može tko reći koliki trafo treba, koje snage?

mogu tu iskoristiti 2x18V ac trafo?
Jedan trenutak sreće vrijedi tisuću godina slave
Avatar
audio kutak
 
Postovi: 1118
Pridružen/a: 21 tra 2012, 21:18
Lokacija: VG

Re: Sipijevo predpojačalo

PostPostao/la zbotic » 29 lip 2014, 15:40

Ispravka: minus stranom prema nožici tranzistora Q2

Popravio sam i u prethodnom tekstu da nebi bilo zabune.
zbotic
 
Postovi: 2030
Pridružen/a: 04 svi 2011, 07:14

Re: Sipijevo predpojačalo

PostPostao/la zbotic » 29 lip 2014, 15:47

Može trafo od par Wata pa naviše.

2x18 je baš nekako nezgodno. Kao jedan izvod je premali napon, a kao serijski spojeni izvodi previše. Traži neki drugi od 20 VAC do recimo 28 VAC .

LM317 na ulazu i na izlazu nebi trebao imati razliku veću od 20 V, dakle kako je izlaz 24VDC ulaz nebi smio nikako biti veći od 44VDC, eto to ti je osnovni uvjet. Najbolje da je negdje između 28 i 33 VDC jer će se tako LM317 minimalno grijati, a uspješno raditi. To otprilike znači 35 do 40 VDC prije pločice ovog pretpojačala (tako piše i na shemi).
Zadnja izmjena: zbotic; 05 srp 2014, 17:34; ukupno mijenjano 3 put/a.
zbotic
 
Postovi: 2030
Pridružen/a: 04 svi 2011, 07:14

Re: Sipijevo predpojačalo

PostPostao/la audio kutak » 29 lip 2014, 16:04

zbotic je napisao/la:Ako je to ova shema, C3 njegovom - stranom spoji tako da je direktno prema nožici tranzistora Q2. Taj SMD zalemi s druge strane na izvode.
Privitak shema.jpg više nije dostupan.


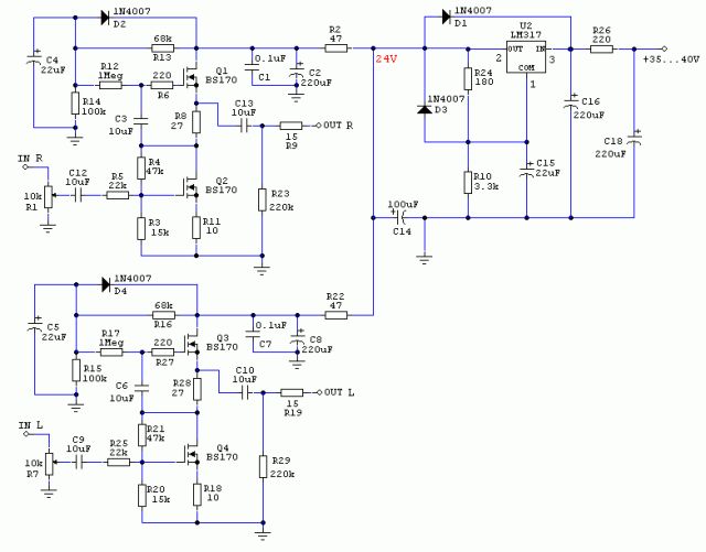
našao sam shemu sipijevog preampa sličnog koncepta pa se taj C3 i izlazni mogu staviti i elko kondovi

http://www.diyaudio.rs/topic/5153-laznjak-preamp-lazna-trioda-lazni-kalem/

sipi_pre_c.gif
sipi_pre_c.gif (4.63 KiB) Pogledano 6966 put/a.
Jedan trenutak sreće vrijedi tisuću godina slave
Avatar
audio kutak
 
Postovi: 1118
Pridružen/a: 21 tra 2012, 21:18
Lokacija: VG

Re: Sipijevo predpojačalo

PostPostao/la zbotic » 29 lip 2014, 16:14

Najprije da razjasnimo o čemu pričamo. Taj C3 nije isto što i C3 na prethodnoj shemi.

Da, mogu se staviti i elektrolitski kondenzatori u drugoj shemi. Ovaj elektrolit na ulazu može biti okrenut na obje strane, uobičajeno je da se okrene + stranom prema ulazu signala jer se očekuje da će češće iz prethodnog uređaja na njega doći pozitivan DC napon. Najbolje je da bude bipolarni.

Ovaj na izlazu može u konkretnom slučaju biti samo tako okrenut.
Zadnja izmjena: zbotic; 29 lip 2014, 17:56; ukupno mijenjano 1 put/a.
zbotic
 
Postovi: 2030
Pridružen/a: 04 svi 2011, 07:14

Re: Sipijevo predpojačalo

PostPostao/la audio kutak » 29 lip 2014, 16:23

mući me još jedna stvar.... uspoređujem sipijevu shemu sa nacrtom pločice i ne pašu mi neke stvari....

-sa nogice 1 regulatora ide na 22uf, 180R, 3,3k i plus D3 diode... paše po vodovima ali ne i po regulatoru
kako je zalemljen :(

edit: rade je krivo zalemio LM317 tako da svi ostali znate to popraviti ! :mrgreen:

a na jednoj pločici treba zamijeniti mjesta malom i velikom kond u napajanju, 22 i 220 uF !

i veliki otpor od 220R je prekrio rupu od + pada napajanja tako da i to pripazite....
Zadnja izmjena: audio kutak; 29 lip 2014, 16:43; ukupno mijenjano 2 put/a.
Jedan trenutak sreće vrijedi tisuću godina slave
Avatar
audio kutak
 
Postovi: 1118
Pridružen/a: 21 tra 2012, 21:18
Lokacija: VG

Re: Sipijevo predpojačalo

PostPostao/la audio kutak » 29 lip 2014, 16:27

staviti ću neke wime mkp ili slične male folije na ulaz i izlaz i rješena stvar.... ionako je pločica mala pa
lako stane dijelova ispod ili pored...
Jedan trenutak sreće vrijedi tisuću godina slave
Avatar
audio kutak
 
Postovi: 1118
Pridružen/a: 21 tra 2012, 21:18
Lokacija: VG

PrethodnaSljedeća

Natrag na Tranzistorska tehnika

Na mreži

Trenutno korisnika/ca: / i 2 gostiju.

cron